请教关于有源差分环路滤波器的设计
录入:edatop.com 阅读:
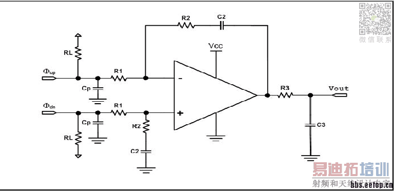
菜鸟在用HMC698芯片搭一个锁相环路,698的调谐电压是一个差分的输出,(其实想问698是不是不是电荷泵形式的?)因为好像关于差分形式的环路滤波器的设计文章比较少额,下载的hittite的PLL设计软件,但是里面的模型没有698的呃,是不是需要分别输入参数额?里面有一个PFD滤波器的形式,图1是这样子的[attach]619060[/attach],然后我看的一个文档里是图2,[attach]619061[/attach],求指导这个RL 和Cp是什么额,RL是用来阻抗匹配的吗?这两个是必须要有的吗?因为我不知道该怎么取值额。还有ADS仿真里面给出的,向导里是不是选第一个而不是电荷泵的[attach]619062[/attach][attach]619063[/attach],然后他好像只有二阶的,就是没有R3和C3,这个结构是不能修改吗?还是选择二阶的就可以了。....不懂得比较多,跪求指导啊谢谢谢~


啊..图嘞..
[img][/img]


ZHEYEKEYI ....
申明:网友回复良莠不齐,仅供参考。如需专业解答,请学习本站推出的微波射频专业培训课程。

