有源混频器
录入:edatop.com 阅读:

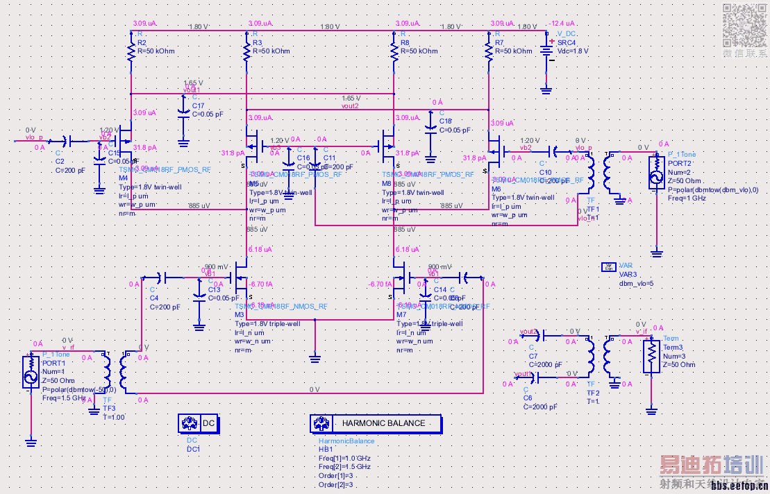
小弟初学射频,请大神这种简单结构的混频器得到的增益为什么这么小,是仿真方法错了还是什么?在这谢谢啦!
电流镜呢?
申明:网友回复良莠不齐,仅供参考。如需专业解答,请学习本站推出的微波射频专业培训课程。
上一篇:初学者关于RFIC中微带线设计求教
下一篇:推荐一款高指标晶振

小弟初学射频,请大神这种简单结构的混频器得到的增益为什么这么小,是仿真方法错了还是什么?在这谢谢啦!
电流镜呢?
申明:网友回复良莠不齐,仅供参考。如需专业解答,请学习本站推出的微波射频专业培训课程。
上一篇:初学者关于RFIC中微带线设计求教
下一篇:推荐一款高指标晶振