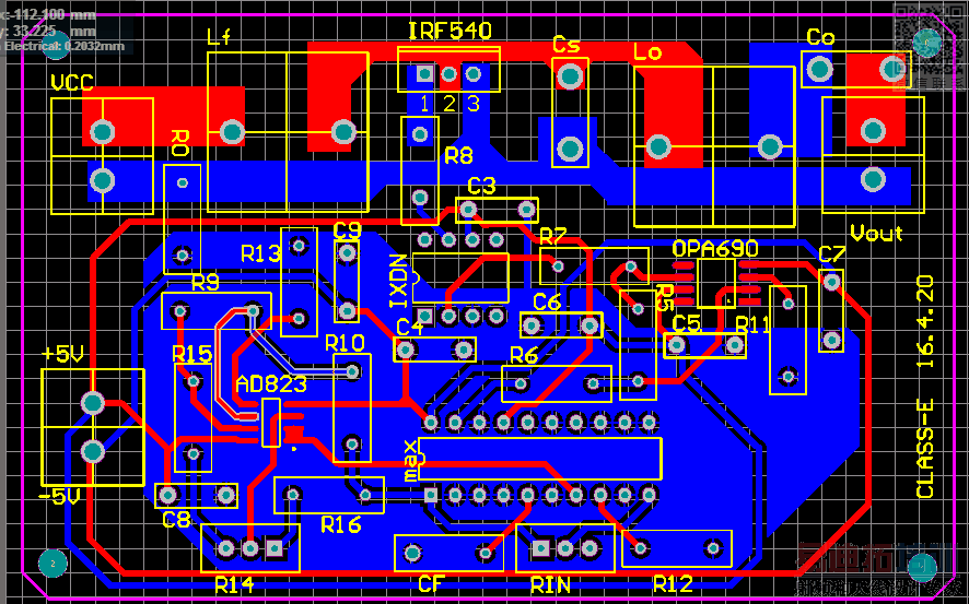
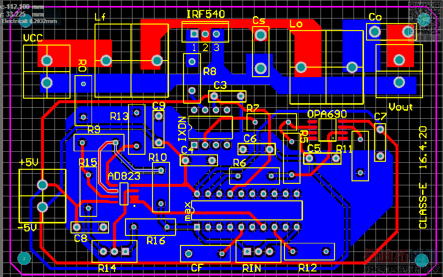
1MHz的E类高频逆变源主电路上电后,驱动波形出现震荡问题
录入:edatop.com 阅读:
在做1MHz的高频E类逆变源,主电路未上电时 ,开关波形良好,主电路上电后,驱动波形震荡严重,且Vsd的波形也出现严重的震荡。不知道是PCB板子的问题,还是元件参数的问题,各位大神,能帮忙分析一下,可能的原因吗?

















你能具体说下你测试的电路位置吗?
测试的是mos管的门级,和DS两端波形,其实不止mos管的门级有震荡,连驱动芯片IXDN404的输出也有震荡,前面产生方波的管子也都有震荡申明:网友回复良莠不齐,仅供参考。如需专业解答,请学习本站推出的微波射频专业培训课程。

