首页 > 微波/射频 > 射频学习交流 > ADC的经典接法

ADC的经典接法

录入:edatop.com    阅读:
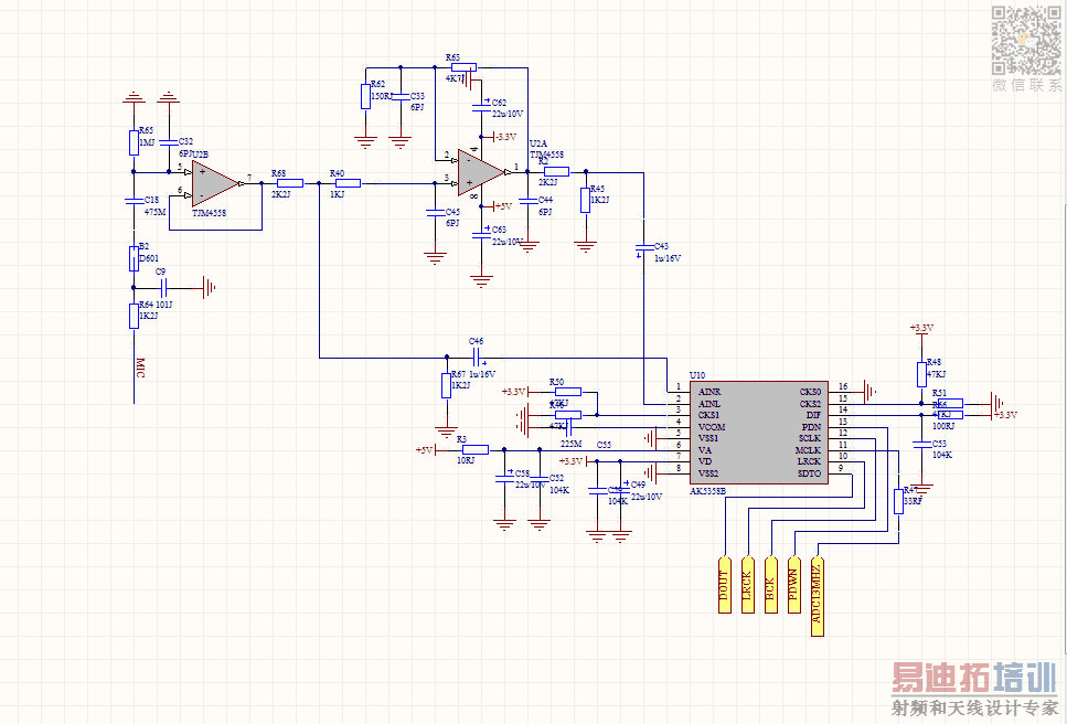
求解ADC接法的解析

学习学习!

这个是数模转换吗

求讲解

afgharehsr hsergherg

申明:网友回复良莠不齐,仅供参考。如需专业解答,请学习本站推出的微波射频专业培训课程

上一篇:LoRa无线数传模块JTT24-S
下一篇:Ansoft Q3D Extractor 可以输出电路原理图吗?

射频和天线工程师培训课程详情>>

  网站地图