13.56Mhz的RFID模块 天线匹配电路
录入:edatop.com 阅读:
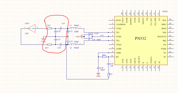
求大神指点一下:图中红圈部分参数该怎么调整?谢谢

规格书上写着
C1 and C2 are matching cap (10 to 300pF)
Rq is the damping resistor (several ohms)
这个好像在手册里面有公式算的对吗?
申明:网友回复良莠不齐,仅供参考。如需专业解答,请学习本站推出的微波射频专业培训课程。
上一篇:RFID技术在档案管理中的应用
下一篇:无线输电技术

