我采用MC33079可实现20DB增益的带通滤波放大电路,幅值增益为10倍,为什么换用LMV324仿真就不行了呢
录入:edatop.com 阅读:
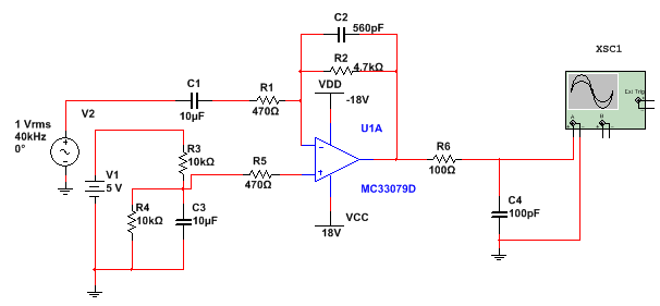
各位大神,我采用MC33079设计的带通滤波放大器可实现放大功能,放大倍数为10倍,但是当改为LMV324就不行了,请问为什么啊,谢谢各路大神~~

LMV324.png(24.94 KB, 下载次数: 6)
下载附件 保存到相册
2016-8-19 15:22 上传
LMV324

你的运放供电不对,信号0.5V放大10倍5V已经远远超过输出电压范围了。
你把运放电源改为12V以上就行了,还有Vp端的电源也改为运放电源电压
自己先顶一下,好让大神看见我~~~
我之前仿真的时候选用的是0.1V交流输入,仿真结果也不正确,没有被放大,而且VP为-12V,VN为12V的也试过了,信号没有进行放大,和原信号没区别

上图是0.5V输入时的输出信号,仿真电路图如下

一定要采用双电源供电吗?我应该是电源接错了,我改为VN=-12V,VP=12V的时候貌似可以了,谢谢~~~
申明:网友回复良莠不齐,仅供参考。如需专业解答,请学习本站推出的微波射频专业培训课程。
上一篇:天线拖尾效应
下一篇:国内wifi模块的发展成为物联网的热门方向

