无线发射电路频率计算
录入:edatop.com 阅读:
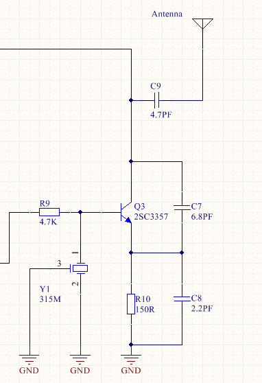
如题

请教大家这个电路的频率是要怎么计算
同晶振频率
就是不知道要怎么计算,是什么公式
三極管只是放大作用,加強發射
RST为复位端,复位电路为低电平复位
申明:网友回复良莠不齐,仅供参考。如需专业解答,请学习本站推出的微波射频专业培训课程。
上一篇:请教一个关于天线的问题--RDA6625
下一篇:急求安立MP2100A用户手册

