syn480r,315-433无线模块不能接受信号,请大神为本菜鸟解答一二
录入:edatop.com 阅读:
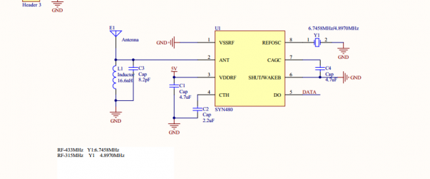
在某宝购买了315-433无线模块,根据提供的原理图,抄了下来,做成模块,但是信号接收不到,因为16.6nh的电感买不到所以用15nh和9pf代替,但是接收不到信号,求大神帮一下,不胜感激!电路图如下所示
看看晶振是否起来了么
天线哪里是lc震荡吧,你用不同的配件,产生的频率将不同
天线那块接法对吗 建议好好看看芯片手册 有参考设计 确保基本线路没问题在找别的问题
你原理图少了一个L型天线匹配电路,天线端的L1和C3是接收带通滤波器,带通滤波器的截止频率也不对
申明:网友回复良莠不齐,仅供参考。如需专业解答,请学习本站推出的微波射频专业培训课程。

