懂硬件的帮解答一下,为什么功能无法实现
录入:edatop.com 阅读:
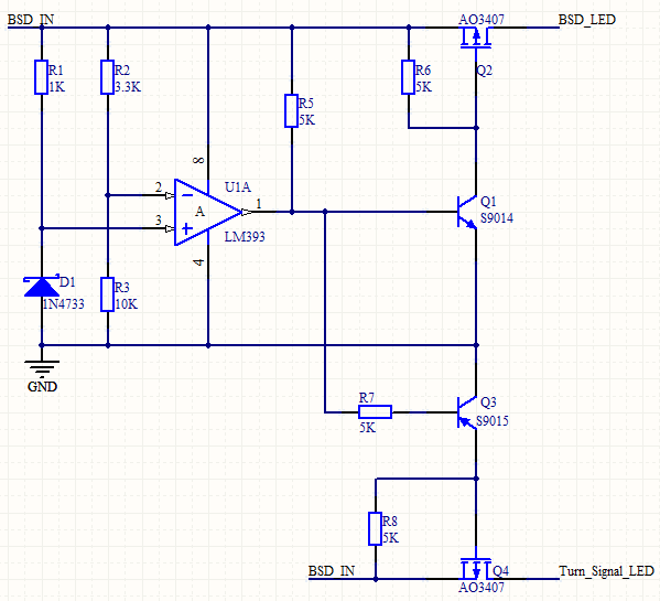
如题,该电路功能要求如下,BSD_IN端输入12V电压时,BSD_LED端无输出,Turn_Signal_LED端输出近12V电压驱动LED1,BSD_IN端输入5V电压时,BSD_LED端输出近5V电压驱动LED2,Turn_Signal_LED端无输出,电路设计如下:

你好,从你的标题看是告诉你为什么,你就会给积分。如果要解决办法要更多的积分哈! 你这个电路设计在逻辑上的很巧妙,但是你没注意到电流的问题。bsd-in是12V输入时,虽然 LM393有D2的5V稳压管保证比较器是5V供电,但是你看看这时,R4的电流只有1.4mA,比较器如果汲取更大的电流时,必然导致供电电压小于D2的5V,(注意5V稳压管 只有在两端电压超过5V时才稳压,不足5V时,不能保证是5V),当电压降低到一定程度,导致LM393比较器不能工作。BSD-IN是5V输入时,LM393的内部阻抗与R4分享5V,导致电压不足,内部阻抗太大,也许可以使比较器的电压达到5V,但是这时的电流就是uA级的,比较器没有足够的电流,还是不能工作。希望对你有帮助。
电压比较器输出端没有接上拉电阻,更改了电路之后,测试,Q1管烧了
这个电路,首先调试好,改变电压,能改比较器输出电平,再调其他的,至于输出电压控制,三极管都用NPN,MOS用P,N各一个即可。
谢谢 值得学习学习
申明:网友回复良莠不齐,仅供参考。如需专业解答,请学习本站推出的微波射频专业培训课程。
上一篇:我司急聘研发部同事———射频工程师
下一篇:这个想法能实现吗》利用微波穿透性强,同时对金属产生反射波的特性,研究一种能检测地下金属物的装置。

