帮忙分析一个电路
录入:edatop.com 阅读:
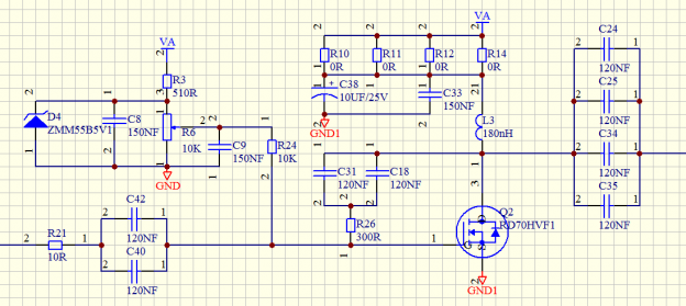
求教论坛的大神帮忙分析一下这个电路,看上去是一个射频电路,各部分的作用能不能有大神分解讲下。谢谢


看着像是震荡电路,这个应该是利用数字信号来震荡的。这个电路是你自己画的吗,
不懂 顶一下 顺便学习
应该是个放大电路
申明:网友回复良莠不齐,仅供参考。如需专业解答,请学习本站推出的微波射频专业培训课程。
上一篇:用51单片机验证RC522和射频卡是否通讯成功,但是最基本的功能也没实现,求教各位
下一篇:C#编程上位机程序,要求将A/D采样出来的数字信号进行数据采集和分析

