俄罗斯人设计的二极管检波器
录入:edatop.com 阅读:
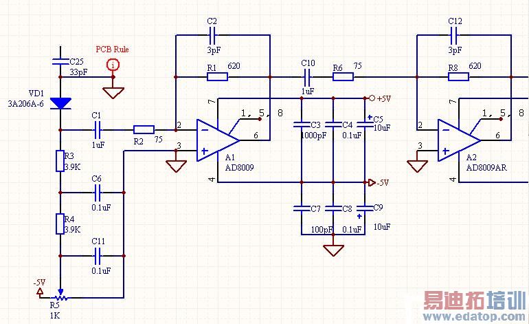
这个电路用于从载波在X波段的信号中检出包络(包络为脉冲)来
其中,射频信号从二极管上面那个断线处输入
后面的两个放大器是两个一模一样的放大电路,两级放大
他们用的二极管我死活查不到
请注意那个电位器不是最大1K,而是5欧姆到5兆欧姆
好怪异啊
我看不出来RC滤波电路在哪里
也没有跟教科书上一样的Rl
都不知道怎么分析了
大家帮帮我吧
其中,射频信号从二极管上面那个断线处输入
后面的两个放大器是两个一模一样的放大电路,两级放大
他们用的二极管我死活查不到
请注意那个电位器不是最大1K,而是5欧姆到5兆欧姆
好怪异啊
我看不出来RC滤波电路在哪里
也没有跟教科书上一样的Rl
都不知道怎么分析了
大家帮帮我吧
那条接地线是微带线
所以我理解它是做阻抗匹配的
不知道对不
滤波电路不就在二极管下面么。
我也是这么认为的。
下面的RC网络应该就是滤波用的。
R3C6作为滤波器,它的输出端应该是在R3和C6之间吧?
这样它的输出端就连在R4C11的输入端了
但是R4C11的输出端在R4和C11之间,这样,下一级是R5,而不是放大器啊?
这样,滤波后的信号是怎么进入放大器的
申明:网友回复良莠不齐,仅供参考。如需专业解答,请学习本站推出的微波射频专业培训课程。
上一篇:ie3d为什么总是会提示server busy?
下一篇:求多而夫切比雪夫的资料

