- 易迪拓培训,专注于微波、射频、天线设计工程师的培养
用两个单向电流检测放大器 成一个双向电流检测放大器
概述
许多电流检测应用中需要双向电流检测功能,例如:将一台笔记本电脑接交流电时,交流适配器向笔记本电脑供电并为电池充电。为了防止电池过热需要监测电池的充电电流,并保证交流适配器提供的总输入功率不要超过UL标准限制。同样,在无法使用交流适配器,需要由电池供电时,需要监测电池的放电电流,以提供电量计量和有效的负载功率管理。图1所示电路是电流检测放大器在电池充/放电系统中的典型应用。
组成双向电流检测放大器
MAX4172、MAX4173和MAX4073都是提供电流输出的单向电流检测放大器。MAX4172采用μMAX?封装,在整个工业级温度范围内具有1.6mV最大失调(SOIC封装为0.75mV VOS)和±2%最大增益误差。MAX4173采用SOT23封装,最大失调电压为3mV,通过内部12k负载电阻可将电流输出转换成电压输出;MAX4073采用SC70封装。以上三种放大器均具有较宽的信号频带,在模拟控制环路中极具竞争力。

图1. 笔记本电脑中的电池充/放电典型电路
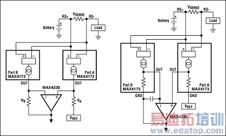
这些器件的电压输入、电流输出功能使其能够经过配置后广泛用于各种电流检测产品。例如,可以用两个单向电流检测放大器 ? MAX4172或MAX4173 ? 组成双向电流检测放大器(图2)。

图2. 两个电路均为由单向电流检测放大器组成的双向电流检测电路
当VRS+ > VRS-时(电池为负载供电),器件A工作;当VRS- > VRS+时(交流适配器向电池充电),器件B工作。利用一个通用的运算放大器将两个放大器的输出电流转换成适当的输出电压。VREF设置0电流对应的输出电压(0检测电压)。器件A工作时,输出电压高于VREF,而当器件B工作时,输出电压低于VREF。在MAX4172电路中使Ra Rb,可以设置不同的正向(充电)电流增益和反向(放电)电流增益。
MAX4173电路中,在反馈支路使用1nF电容稳定控制回路。由于器件B的GND端被运算放大器输出调制,作用在MAX4173的VCC应至少比MAX4230最大输出电压高出3V,这个值是保证器件正常工作所需的供电电压。
MAX4172电路的工作条件:
VBAT = 8V
MAX4172和MAX4230的VCC = 3.3V
Ra = Rb = 1k
VREF = 1.2V

图3. MAX4172的传输特性曲线
MAX4173电路的工作条件:
VBAT=8V
MAX4173的VCC=VBAT
MAX4230的VCC=5V
VREF=1.5V

图4. MAX4173电路的传输特性曲线
Maxim也提供集成的双向电流检测放大器:
MAX4081: 76V双向电流检测放大器。
MAX4069?MAX4072: 24V双向电流检测放大器有/无内置基准


