- 易迪拓培训,专注于微波、射频、天线设计工程师的培养
光耦隔离运放HCPL-7800在电机电流采样中应用
摘 要:本文介绍了一种专门适用于电机驱动电流检测的光耦隔离运放HCPL-7800的结构和特点,并重点介绍了此隔离运放的应用。
关键词:隔离运放,电流采样
Abstract: This paper introduces the construction and the characteristics of HCPL-7800.This isolation amplifier was designed for current sensing in electronic motor drives. The key is to introduce the application of this isolation amplifier.
Keywords: isolation amplifier, current sensing
1. 概述
HCPL-7800隔离运放是专门为电机驱动电流的检测设计的。电机电流通过一个外部采样
电阻得到模拟电压,进入芯片。在隔离侧的另一边得到一个微分的输出电压。这个微分的输出电压正比与电机电流,通过一个光耦放大器转换成单端信号。由于在现代开关逆变器电机驱动中电压的共模干扰一般都有几百伏每微秒,而HCPL-7800能够抗至少10kv/us的共模干扰。正是基于这一点,HCPL- 7800隔离运放为在很嘈杂的环境中,电机电流的检测提供了更高的准确性和稳定性,也为各种各样的电机控制提供了平滑控制的可能。它也能被用于在严重的噪声干扰的环境中需要很高的准确性,稳定性和线性的的模拟信号的隔离。HCPL-7800的增益为+/-3%,HCPL-7800(A)适用于比较精确的场合,因为它的增益为+/-1%,它应用了先进的(Σ-Δ)的模数转换技术,斩波放大器和全微分电路拓扑。它的具体的原理图如图1所示:

图1 HCPL-7800的结构简图
HCPL-7800(A)隔离运放广泛应用于电机的相电流检测,逆变器的电流检测,开关电源的脉冲信号的隔离,一般的电流检测和监测,一般的模拟信号的隔离等方面。跟LEM比较,它更加适用于电机电流的检测,抗共模抑制比的能力较强,同时具有很高的性价比。
2. 典型应用
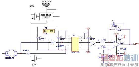
图2是HCPL-7800对电机电流采样的应用电路,从图中可以看出HCPL-7800(A)的电源
一般都从功率开关器件的门极驱动电路的电源中获得。旁路电容C1,C2尽可能地靠近HCPL-7800的管腿。旁路电容是必要的因为HCPL- 7800内部的高速的数字信号的特点,由于输入电路的开关电容的本质,在输入侧也要加上旁路电容C3,输入的旁路电容也形成了滤波器的一部分,用于防止高频噪声。
对于采样电阻的选择也是本电路中的最重要的部分,电流采样电阻应该具有很低的阻抗(可以达到最小限度的功率损耗),很低的电感值(最小的di/dt变化引起的电压尖峰),。对于此电阻的选择,一般是考虑最小的功率损耗和最大的准确性的折中点。小的采样电阻能够减小功率损耗,而大的采样电阻能够用上 HCPL-7800的整个输入范围从而提高电路的准确性。

图2 HCPL-7800的应用电路图
选择采样电阻的第一步是决定电阻的采样电流的大小,图3的曲线中,在不同的电机驱动电压下,电机的相电流和电机的输出功率之间的关系。采样电阻的最大值是由检测到的电流和推荐的输入电压的最大值决定,最大采样电阻的计算一般是用推荐的输入电压除以正常工作情况下采样电阻的峰值电流。
最大的平均功率损耗也很容易得到,如果采样电阻的功率损耗太高,采样电阻可以适当减小以此来减小功率损耗。采样电阻的最小值被设计的准确性和精确性所限制,随着电阻值的减小,采样电阻上的输出电压也减小,这意味着偏移量和噪音在信号的幅度中所占的比重加大,电阻值最终在最大值和最小值之间的何值主要是根据特殊设计的特殊需要。

图3 电机的输出功率与电机的相电流和电压的关系
当采样电流足够大时引起采样电阻明显的发热,由于采样电阻独立的信号温升导致电阻温升系数的非线性。电阻温漂的变化导致结果的变化。这种影响可以通过减小电阻的温度阻抗,或者使用低温漂的电阻。减小电阻的温度阻抗可以通过以下方法完成,重新布置线路板上采样电阻的位置,在电路板上用粗线带走多余的热量,或者使用散热片。
对于双端的电流采样电阻,随着电阻值的减小,导线的阻值变得非常明显。这样对电阻的准确性有两个主要的影响。首先采样电阻的有效电阻变得相对独立,与导线的长度,弯度,在班子中插入的深度都无关。另一方面,导线一般的制作材料是铜,铜具有很高的温度系数。
当用四端的采样电阻,这些影响就会消除,这个四端采样电阻多于的两端通过电阻元素本身用卡尔文方式连接起来,这两端用于监视电阻的电压。同时另外两端被用于电流通路,因为是卡尔文连接方式,导线上的任何电压降都不会对检测电压有影响。当为电流采样电阻布板时,电阻的卡尔文连接点应该在电阻下面,非常靠近HCPL-7800的输入端,这样能够达到最小的连接面积,同时减小检测信号的磁场干扰的可能性。
对于采样电阻和HCPL-7800的连接如图2所示,VIN+连接到采样电阻的正端,同时VIN-跟GND1短接,功率电源的返回路径又作为采样线连到采样电阻的负端,参考采样电阻的负边输入电路,任何负载电流上产生的暂态噪声都被视为共模信号,不会干扰采样电流信号。这个很重要因为很大的电流流过电机驱动,电路线路中内在的寄生电感将产生比正常信号大得多的尖峰和补偿。
如果门极驱动电路和电流采样电路使用的是同一个电源,为了消除潜在的地环的问题,从HCPL-7800的GND1到采样电阻是门极驱动电流的唯一回路。HCPL-7800电路和门极驱动电路的唯一连接点应该是电源线的正极。
在隔离运放的输出侧,光耦隔离运放的后端应该具有足够高的准确性,以至不会产生很明显的偏差或者相对于隔离运放产生的偏差和。一般,隔离运放的极输入阶段相对于JFET,MOSFET输入阶段产生很好的偏差效果。
另外,隔离运放也具有足够的带宽和斜率,以至它不会影响整个电路的响应速度。同时运放的后端电路包括C5,C6形成的一个单极低通滤波器,这些电容使运放的后端电路的带宽被调整与增益无关,同时减小隔离运放产生的输出噪声,在电路中可以用许多种运放,包括:MC34082A, TLO32A, TLO52A, TLC277, LF412A.
3. 结束语
HCPL-7800(A)对电机电流的采样具有独到的特点,这使它在该领域具有很广的应用前景。为了达到最好的应用效果,一定要注意一些细节的应用。
参考文献
1. LEM电压电流传感器的介绍
2. Isolation Amplifier HCPL-7800(A) 的技术手册
上一篇:惠瑞捷VOICE
2011大会针对半导体测试提出多项技术论文简报与现场实作教学
下一篇:电子水准仪在广州市轨道交通工程中的应用


