- 易迪拓培训,专注于微波、射频、天线设计工程师的培养
主开关有源钳位正向转换器转换研究
关键字:
作者:John Bottrill,德州仪器 (TI)
有源钳位拓扑是众多流行拓扑结构中的一种,因为其允许在一个电子子系统中高效地将总线电压转换为逻辑 IC 上所需的电压。
一篇回顾有源钳位拓扑关断重置开关的文章已经刊发[1]。这篇文章完整地介绍了开关周期。此外,该文章还描述了主开关从“开”到“关”的转换,以及“有源钳位”开关开启点电路的电压和电流。这种对于有源钳位开关的描述,主要针对有源钳位正向转换器输出电感中存在连续电流的情况。文中提及的变压器为一种理论模型,其描述了漏极电感 LL、磁化电感 Lm 以及耦合绕组 Np 和 Ns 等独立元件。
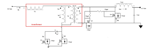
该介绍以周期的功率分配中点开始,并将图 1 所示电路作为讨论的根据。箭头表示正电流。由于其本身固有的主体二极管和漏—源电容,图中还显示了开关 Q1(有源钳位开关)和 Q2。我们之所以还能够看到 Q3 和 Q4 栅—漏电容,是由于它们会影响电流。

图 1 拓扑、电压和电流
为了简化示波器波形,将主次接地参考连接在一起以形成一个公共接地。
初始条件为:Q2 开启,流经 Q2 (Iq2) 的电流等于来自 Vin (IIN) 的电流。Q3 开启,并将电流导过次级绕组 Iout。Q1 和 Q4 都关闭。Q1 的漏极具有约负 2 Vin 偏置电压,同时 Q4 漏极的电压为 Vin*(Ns/Np)。电流 Iin 流经变压器的主绕组、引脚 1 和 引脚 2,从而首先流经漏极电感 LL,之后分流为 Im 和 Ip。Im 为流经 Lm 的磁化电流,而 Ip 为通过主绕组 Np 与次级耦合的电流。
随后,Im 和 Ip 电流重新会合,在引脚 2 从变压器流出,最后流过开关 Q2。
电流 Is 等于在引脚 4 从变压器次级绕组流出的电流 Ip*(Np/Ns),其反映了流经 Np的电流 Ip。结果是这两种电流在磁芯中磁通相抵。
另一方面,磁化电流是由一次侧磁化电感两端的输入电压引起的。该电流以 Vin/Lm 比率不断增加。
在引脚 4 上,变压器的二次侧电压高于输出电压。二者之间的差会导致 Q2 开启期间流经输出电感的电流不断增加。同时,该电流还以 (((Vin*(Ns/Np)) – Vout)/Lout 比率不断增加。当反射至一次侧时,这种变化的电流会比 Im 具有更高的变动率。因此,它通常是计算控制环路时唯一要考虑的电流斜坡。
测试部件的变压器拥有 6:1 的匝数比,因此您在查看波形时必须将其考虑在内。
由于变压器引脚 3 和引脚 4 两端存在电压,Q3 在 Q3 米勒电容栅极侧被偏置,同时 Cgdq3 被偏置为高电平。由于转换开始 Q1 关闭,因此在该 P 通道 FET 漏极上存在一个负电压。假设占空比为 50%, Cr 两端的电压则约为 Vin 的 2 倍,同时 Q1 漏极(即 P 通道 FET)上的电压为低于接地电压 2*Vin。
由于相比 LL,Lout 和 Lm 均相对较大,并且这种情况下我们所说的是约 120 纳秒的时帧,因此我们可以假设 Iout(流经 Lout 电流)和 Im(流经磁化电感的电流)始终保持恒定。
我们将要描述的事件顺序共有 5 个不同的阶段。每个阶段的开始和结尾均在如图 2-3 所示屏幕截图中标示出来,其分别为 t1、t2、t3、t4 和 t5。
从 t1 开始,该控制电路关闭 Q2。这是一个非常快速的转换。由于 Q2 和 Q1 的极大漏—源电容,其为一个从 Q2 的低阻抗到高阻抗的零电压转换。
从变压器引脚 2 流出的电流现在正对 Q2 的固有漏—源电容充电,并经过重置电容 Cr 流入 Q1,从而导致变压器引脚 2 的电压线性上升,以及 Q1 漏极电压的相应上升。
现在,我们需要来研究一下相对电压。

图 2 变压器引脚 2 和引脚 4 上的电压

图 3 变压器引脚 2 和引脚 3 上的电压
引脚 2 上的电压增加(也即时间t1的电压),反映在整个变压器绕组中。这就导致引脚 4 上电压的下降。由于 Np 和 Ns 绕组的电压必须保持平衡,所以在 Q4 的漏—源电容以及 Q3 和 Q4 的栅—漏电容均存在电压变化。
Lout 中的电流不会有较大的变化,因此从这三个电容流出的电流必然是 Is 和 Ip 变化的结果。Ip 中电流的微小变化导致主次级电容电压以一种平稳的速率变化。
这时,当 Q3 即将关闭时,输出电感便能够通过 FET 自身下拉所有其需要的电流(栅极电阻延迟了 FET 关闭)。Q4 的主体二极管被反向偏置。
在这部分转换期间,引脚 2 的电压仍然低于 Vin,因此主电流即流入变压器的 Iin 没有理由下降。输出电感两端的电压随引脚 4 的电压下降而变化,以反映主绕组电压的逐渐下降。由于变压器引脚 4 的电压不断下降,因此输出电感两端的电压会发生变化。现在,输出电压 Vout 超出了变压器引脚 4 的电压。
这些因素以一个固定比率不断变化,因为 Iin 不断线性地对 Q1 和 Q2 的漏—源电容充电,直到出现时间 t2,也即引脚 2 电压达到 Vin (50V),Q1 漏极电压达到–50V,以及引脚 4 电压达到零伏时。
时间 t2至 t3 期间,流经一次侧漏极电感的电流仍然几乎与转换之初相同,同时引脚 4 的电压不断下降。这反映在引脚 2 的电压中,其超出变压器引脚 1 的电压。
输入电流的任何变化都是由对输出开关栅—源电容的充电和放电引起的,并且这种变化非常小。
反向一次侧电压可使引脚 4 的电压继续下降,达到接地电平以下,而引脚 3 却保持在接地电平,因为 Q3 连续关闭,请参见图 3。
FET Q4 两端的电压下降不足以使电流通过 Q4 的主体二极管。与此同时,Q3 还没有完全关闭。这就迫使输出电感不断从变压器二次侧吸收电源。结果是,在一次侧中出现持续电流,而在引脚 2 上电压不断上升。这种情况将会持续到时间 t3,其 Q4 的主体二极管开始导电。现在,可以从变压器引脚 4 吸收输出电感电流,并流经 Q4。一次侧漏极电感现在将形成一个电压,以平衡引脚 2 上不断上升的电压,这样便可以持续地吸收电流。这种情况开始减少可反映流经 Q3 电流减少的输入电流 Iin,因为 Iout 电流开始向 Q4 主体二极管转换。
时间 t3 到 t4 反映的是从 Ns 绕组吸电流到流经 Q4 主体二极管的输出电流 Iout 转换。Np 和 Ns 绕组电流的减少,用变压器引脚 2 电压斜坡表示,其随流经变压器一次侧 Np 电流的减少而变缓、变平。与此同时,引脚 3 上的电压不断上升,同引脚 4 电压的情况一样,其为负电压。结果是变压器引脚 3 和引脚 4 的近似零的微小变化,但却产生整个绕组的正电压漂移。这种情况将关闭 Q3,并开启 Q4。获得这种结果所必需的电流,对 Q4 的栅—漏电容充电,对 Q3 的栅—漏电容放电,进入引脚 4,最后从引脚 3 流出。该电流由一次侧磁化电流提供,其位于周期中这一点的峰值处。
流经 Np 的磁化电流 Im以 Ip 的反向流动。其使得 Is 电流反向,从而让 Q4 的栅极得到充电。由于该磁化电流 Im 现在将高效地流经 Np,因此它现在从 Vin 吸收电流,并使其对 Q1 和 Q2 的漏—源电容充电。所以,从引脚 2 出来转变为变压器引脚 2 电压的电流极少(或者没有)。结果是在上述 t3 和 t4 之间引脚 2 上出现相对稳定的电压。
这时候,该周期就几乎结束了。Q4 通过内部二极管导电并将被开启,但在 t4 到 t5 时间段将会较难开启。
就 t4 到 t5 之间的时间段而言,磁化电流在对 Q1 和 Q2 的漏—源电容充电和对 Q3 的栅—漏电容放电之间分流,并对 Q4 栅—漏电容进一步充电。由于这些电容均为非线性,并且 Q3 两端的电压不断上升,因此需要的电流量不会是一个恒量。该电流 Im 来自 Lm,因此引脚 2 上的电压将反映该转换的非线性。
在 t5 处,Q1 的漏—源电压从 –2 Vin 爬升至接地电平以上的二极管压降,同时内部主体二极管开始导电。这就是说,再次从引脚 2 流出的任何电流现在都会改变 Cr 的电压,而 Cr 为一个更大容量的电容。因此,这种改变将极其缓慢,相比已经出现的情况其可以忽略不计。
这时便能够以一种无损耗方式开启晶体管 Q1。这就完成了无损耗一次侧开关操作。二次侧转换也为相对无损耗,因为通过内部寄生主体二极管在零伏完成了从一个整流器到另一个整流器的电流开关。
结论
总之,对于这部分周期内转换顺序的充分理解可以带来更好的设计。我们已经了解了,通过从转换输出开关到开启钳位开关关闭主开关时,变压器和输出开关中每一个元件所起的作用。
参考文献
[1] 《有源钳位拓朴的论述》,作者:Bottrill, John,Bodo’s Power Systems,46-48 页,2007 年 9 月: http://www.bodospower.com/pe/restricted/downloads/bp_2007_09.pdf.
如欲了解 TI 电源解决方案的更多详情,敬请访问:
http://focus.ti.com.cn/cn/docs/prod/folders/print/ucc2897a.html
http://focus.ti.com.cn/cn/docs/prod/folders/print/ucc2891.html
作者简介

John Bottrill 现任 TI 高级应用工程师,主要负责为客户提供有关支持并对投放市场前的新型 IC 进行评估。在这期间,John 已发表了多篇技术论文并拥有 2 项个人专利。他毕业于女王大学 (Queen’s University at Kingston, Ontario, Canada),获电子工程理学士学位。如欲联系作者,请发送邮件至 ti_johnbottrill@list.ti.com.


