- 易迪拓培训,专注于微波、射频、天线设计工程师的培养
红外光电探测器在静电对靶喷雾中的工作原理及应用
概述:详细介绍了红外光电探测器,以及用红外光电探测器探测棉花的位置,实现对靶喷雾的设计。
农业是国民经济的基础,先进的植保技术是农业生产丰收的保障,现代植物病虫害防治仍然以化学药剂防治为主,我国常规施药方法和施药器械落后,大量农药流失到水体、土壤和大气中,农药的利用率低,防治成本高,并造成严重的环境污染,对某些害虫防治效果欠佳,先进的施药方法和施药器械的研究与开发对我国农业的持续发展,降低生产成本,特别是保护环境具有重要的作用。对靶喷雾是新近发展起来的高效低污染施药新技术,AGTECH公司研制的“Tree-sense”智能喷雾器采用了“沙漠风暴”中使用的探测敌人坦克的三维图像传感器,它能够根据作物的距离、形状进行有效喷;DURAND WAYLAND公司的“Smart Spray”喷雾器、“Tree-see”喷雾器使用了先进的声纳系统来进行目标的准确定位,这些装置精度高,但价格昂贵。根据我国国情,我们设计了红外光电探测器来进行目标的探测,并结合高压静电使雾滴带电,带电的雾滴作定向运动飞向植株,最后吸附在植株上,其命中率显著提高。这种红外探测器研制成本低、灵敏度高、体积小,加上与静电结合,就会达到与上述系统基本相同的效果。
设计思路
本文主要讲述红外光电探测器的研制。红外线是一种不可见光,采用专用的红外发射管和接收管,可以有效地防止周围可见光的干扰,进行无接触探测,不损伤被测物体。该探测器安装在电动小车上。红外对靶喷雾主要用在棉花的幼苗期和生长期间,当棉花处于幼苗期时,棉苗分散,对靶容易。当处于生长期时,棉花的茎部有一定的高度,此时采用红外线照射茎部,通过反射,确定目标。考虑到棉农十分注重田间管理,棉田杂草很少,所以红外光电探测器受到的干扰很小,可以忽略。

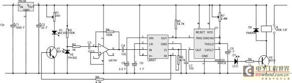
图1 红外探测器的原理图架

图2 探测距离

图3 555状态图

图4 红外发射与接收元件的方向性
红外光电探测器的设计
如图1所示,LM567集成锁相环路" title="锁相环路" target="_blank">锁相环路
解码器及其外围元件组成锁相电路。三极管V1、红外线发射管H1及电阻R1、R9组成红外线发射电路,锁相电路的振荡信号由LM567的⑤脚输出,送至V1放大,驱动红外线发射管发出方波信号。集成电路mA741、红外接收管H2及其外围元件组成红外线接收电路,红外线接收管H2将接收到的红外线信号转变成本身阻值的变化,经电阻R3、电容C3耦合到mA741的②脚,由mA741进行放大,555电路、三极管V2及其外围相关器件组成延迟输出电路,用来控制电磁阀打开的时间,当探测到棉花时,LED绿灯亮,继电器通电,常开触点闭合,开始喷雾。
红外线光电探测器探测棉花是靠红外线反射来完成的,在设定的有效探测范围内,如果没有棉花,红外线接收管接收不到反射红外光信号,LM567的⑧脚输出高电平,555的③脚输出低电平,三极管V2截止,电磁阀关闭不喷雾;当探测到棉花时,红外线接收管收到被棉花反射回来的红外线信号,经转换电路的转换,送至放大电路μA741进行放大,其放大信号送至LM567的③脚与本身振荡信号比较,当与本身振荡信号同频率时,LM567的⑧脚输出低电平,555的③脚输出高电平,三极管V2导通,继电器通电,电磁阀打开开始喷雾。
为了防止隔行探测产生误动作,可以通过调节探测有效距离L(L2为了保证喷头打开时间,由555、R7、C9组成单稳态延迟电路如图1。V2的输出脉宽Tp0=R7·C9·ln3≈1.1R7·C9。如果在电路的暂稳态持续时间内有干扰触发脉冲,则该脉冲不起作用,如图3,这就保证了电磁阀打开的时间。输出脉宽Tp0可以通过R7调节。
在红外发射与接收中要考虑到发射元件与接收元件都存在着方向性。因此存在着一个位置,在这个位置上传感器可获得最大的灵敏度。另外,还存在着一个传感器可以正常工作的范围,如图4所示。
利用LM567⑤脚脉冲信号驱动红外发光管,除了利用锁相环路解码器LM567提高检测灵敏度并消除太阳光等背景光的干扰外,还能使红外发光管在平均输入功率不变的情况下比直流驱动方式增加一倍的发射功率。在红外探测器前端加红外滤光片可去除可见光,使红外光通过,进一步提高了抗干扰能力。
结语
该电路的最大特点是实现了红外线发射与接收工作频率的同步自动跟踪,即红外发射部分不设专门的脉冲发生电路,而直接从接收部分的检测电路引入脉冲(实为LM567的锁相中心频率信号),既简化了线路和调试工作,又防止了周围环境变化和元件参数改变造成的收、发频率不一致,使电路稳定性和抗干扰能力大大增强。该探测器在实验中取得了很好的效果,与非对靶喷雾相比大大提高了喷雾的命中率。
上一篇:心电远程监测系统设计
下一篇:新纳米管传感器能检测到单个爆炸物分子


