- 易迪拓培训,专注于微波、射频、天线设计工程师的培养
热电阻在烟叶初烤炕房温度控制中的应用
一、前言
烟叶初烤过程中,烤房内温度的准确测量和有效控制是烘烤的核心和烟叶质量的根本保证。目前,广大烟区已广泛推广烟叶初烤的“三段式烘烤工艺”,并且大多数炕房已加装热风循环装置,而使用的温度测量器具却是酒精的或煤油的玻璃管温度计(烟区称之为火表),控制方法采用人工启闭回风门(用于排湿,控制湿球温度)、火门或鼓风机(控制火炉火势,间接控制干球温度)。测量不准、使用不便的温度计,被动的控制方法等成为制约烟叶烘烤质量提高的瓶径问题。以温度控制工艺为例,用热电阻Cu50作为传感器,以单片机为核心的控制仪解决了这一问题,基本实现烤烟过程中温度的自动控制。
二、温度控制要求
1、技术要求:有效测控范围:20℃至80℃;温度测量精度:±0.5℃;温度控制精度:±1.0℃;显示分辨率:0.1℃;
2、档位设置:为了适应烤烟工艺要求和烟叶的具体情况,在35℃~43℃温度范围内将其分为九档,以供选择。
3、执行机构:风门由电动执行器驱动,其运行时间为80秒,即1.1度/秒;电源:220V,50Hz。
4、自动控制:当湿球温度值超过设定值0.5℃时,进风门自动开启5秒;当湿球温度值在设定值±0.5℃范围内时,进风门状态保持。当湿球温度值低于设定值0.5℃时,进风门自动关闭5秒;
5、报警:当温度高于或低于设定值1℃时,蜂鸣器报警。
三、系统设计
根据以上具体要求,本系统用单片机作为控制单元,热电阻作为传感器,完成了装置的设计,整个系统的原理图如图1所示。其工作原理如下:

图1 系统框图
1、硬件设计
(1)微处理器选择
本系统选用AT89C51作为CPU。AT89C51是一种低功耗、高性能的片内4KB快闪可编程/擦除只读存储器的8位CMOS微控制器,与MCS-51微控制器产品系列兼容,使用高密度、非易失存储技术制造,存储器可循环写入/擦除1000次。AT89C51的引脚与8031相同。因此,不需要扩展即能满足要求。
(2)传感器的选择
根据本系统的测量精度和控制精度要求,本装置选择了热电阻式传感器Cu50作为测温传感器。Cu50测温范围-50℃~+150℃,工作范围20℃-80℃,线性度好,灵敏度高,价格适中,满足了该系统的技术要求。
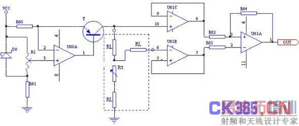
(3)测量电路
温度的测量和控制主要取决于温度测量精度,因此,为了保证精度,从硬件采用了三个方面的措施:第一,测量中传感器的连接采用新的三线制方法[1],补偿由导线引起的误差;第二,选用高精度低漂移运算放大器OP07作为运算放大的电路,第三,测量电路采用恒流源供电。如图2所示。

图2 测量电路
该电路完全消除了最常用的三线制接法[2]中导线电阻的影响。图中R62、R63、R64的电阻值相等,其输出电压仅与热电阻Rt有关,且呈线性关系。测量精度主要取决于恒流源电流。为保证该电流的稳定性,在恒流源电路的设计中,选用了稳压管(LM-336),高精度低漂移运算放大器(OP-07),晶体三极管(BC157B)。其它电路则选用了四通用单电源运算放大器(LM324)。
(4)A/D转换器
A/D转换器选用常用的ADC1005CMOS10位A/D转换器,即可满足技术要求。该芯片总的非调整误差为±1LSB,输出电平与TTL电平兼容,单电源+5V供电,模拟量输入范围为0-5V。
(5)输出通道设计
有三个输出通道:一个报警电路,二个电机驱动电路分别控制风门电机的正反转。为了提高系统的抗干扰能力,驱动电路采用交流固态继电器。
(6)人机通道设计
①温度设定电路:温度档位设定采用BCD码拨盘,利用P1口的低4位作为数值输入。操作方便;
②温度显示电路:温度值采用数码管显示。为了不再扩展并行接口,利用串行口的移位寄存器功能,扩展三位静态数码管显示接口电路。P1.7作为输出控制,当P1.7=1时允许串行口输出数据给移位寄存器,否则,显示内容不变。
③报警电路:利用蜂鸣器报警。
2、软件总体设计
(1)程序结构设计
应用程序结构采用循环方式,电动执行器控制由定时器定时启动或停止。主程序进行系统初始化,包括定时器、I/O和中断系统的初始化。
循环中进行以下操作:拨盘设定值检测、温度检测、标度变换、数字滤波、温度显示和控制,这些操作分别由相应子程序模块完成。
(2)程序模块设计
下面说明温度检测和控制程序的设计。
①温度检测程序
该程序的功能是连续7次A/D转换,把转换结果保存在3BH开始的单元中,然后进行数字滤波,得到中值存于33H单元。A/D转换采用查询方式。
②温度控制程序
温度的高低受风门打开的角度控制,因此,该程序的功能是将检测的温度实际值与设定值下,上限的比较,控制风门打开的角度。上限设定值(存于3AH)和下限设定值(存于38H) 分别是档位设定温度(存于39H)的±0.5℃。每5分钟检测判断控制风门的运行状态,每次风门动作5S,即打开或关闭5.5°。
四、实验结果与结论
根据以上所介绍的原理,已经设计并做出了温度测控装置。用该装置对烤烟炕房的温度测量和控制进行了测试,其结果见表1、表2。表中标准温度是标准水银温度计的读数。试验结果表明温度的测量和控制均能满足设计要求。

表1 温度测量测试结果

表2 温度控制测试结果
总之,使用这种补偿方法的热电阻测温电路,测量精度大大提高,实现了高精度的温度测量和控制。同时,该装置在硬件上增加了手动/自动转换功能,软件上增添了抗干扰措施,使其工作更可靠、稳定,使用方便,已被平顶山烟草公司宝丰县分公司的使用所证明。
上一篇:计算机在现代化水泥工业中的应用
下一篇:数字集成电路功能测试仪存在的严重问题


