- 易迪拓培训,专注于微波、射频、天线设计工程师的培养
LM4702高保真功放器件的设计原理
LM4702是为对音质有高要求且需求大功率输出的消费者应用而设计的。放大器的输出功率大小可根据供给电压和输出设备数量的变化进行调整。采用LM4702设计的音频放大器每个声道能够在8Ω负载上输出超过300W 的功率。LM4702 pdf datasheet
LM4702内含有过热保护电路,当温度超过150℃时它会停止工作。另外,LM4702有静音功能,启用后会减弱输入驱动信号,并使放大器输出变为静音状态。
功能特性
LM4702共有3个等级,在应用程序和性能水平方面跨越了很大的范围。LM4702C针对高音质、大功率的应用;LM4702B(已有样品)可应用更高的工作电压;LM4702A (正在试验中)定位为最高端的应用,有着最高的工作电压。这3个等级都拥有超宽的工作电压,其中LM4702A为±20~±100V,LM4702B为±20~±100V,LM4702C为±20~±75V。其等效噪声为3uV,PSRR为110dB,THD为0.001% 。除此之外,LM4702还拥有一些优异的特性,如输出功率可调节、外接元件少、外接补偿、热保护和静音等。它们可广泛用于汽车音响、AV家庭影院、Hi-Fi音响、舞台音响和工业控制等。
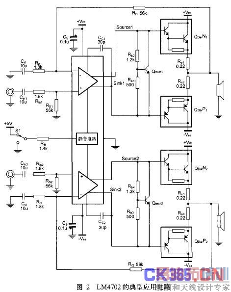
图1为LM4702的外观和引脚,图2为LM4702的典型应用电路。图3为其THD+N与输出功率图。



图3 THD+N与输出功率图
(RL=8Ω,VSupply=±50VDc)
1.静音功能
LM4702的静音功能由流入静音引脚的电流流量来控制。如果流入静音引脚的电流小于1mA,芯片处于静音状态。这可以通过短路到地或悬空静音引脚来实现。如果流入静音引脚的电流在1~2mA,芯片将处于播放模式。这可以通过电阻(Rm)将电源连接到静音引脚(Vmute)来实现。流入静音引脚的电流可以由公式
Imute=(Vmute-2.9)/Rm 来计算。例如,如果5V的电源通过1.4kΩ的电阻连接到静音引脚上,那么静音电流将为.5mA,在指定范围中。同样可以使用Vcc为静音脚供电,此时Rm需要相应地重新计算。目前不推荐使用流入静音引脚的电流大于2mA,因为这样LM4702可能会受到损坏。
强烈推荐在静音与播放模式之间迅速转换这个功能,它可通过拨动开关实现,拨动开关一边连接到静音引脚,另一边通过电阻连接到地或电源上。缓慢增加静音电流可能会导致直流电压产生在LM4702的输出上,致使喇叭损坏。
2.热保护
LM4702有完整的热保护系统来防止系统长时间工作所带来的热压。当芯片内部的温度超过150℃的时候,LM4702自动关闭,当芯片内部的温度降低到145℃时又开始工作,如果温度继续升高到150℃,芯片又继续关闭。因此,如果发生短暂故障,芯片允许发热到一定的高温,但如果是持续的故障,就有可能导致它工作在一个145℃ ~150℃的热开合工况下。这样一来,通过循环极大地减轻了芯片的热压力,从而大大改善了持续故障情况下的可靠性。因为晶圆温度与散热器的温度直接相关,所以散热器必须经过选择,以保证在正常状态下过热开关不会触发。如使用成本和空间所允许的最好散热器,则可以保证任何半导体设备长时间稳定地工作。
3.功耗和散热
在播放模式时,它的工作电流是常量,与输入信号幅度无关。因此,功耗对于给定的电压是一定的,可以用公式PDMAX=Icc×(Vcc-Vee)来表示。对PDMAX的一个快速计算方法是:在电流约为25mA的时候,用整个电压与它相乘即可(电流在工作范围内会有微小的变化)。
对高功率放大器的散热器进行选择完全是为了将晶圆的温度保持在一定的水平上,以保证在一定的水平上热保护系统不被触发。晶圆与外界空气间的热阻θJA(Junction to Ambient)与环境相关,它由3个热阻组成,分别为θJC(晶圆到封装外壳)、θCS(封装外壳到散热片)、θSA(散热片到环境)。θJC在LM4702中为0.8℃/W。使用耐热合金后,θCS大约为0.2 ℃/W。因为热流(功耗)类似于电流流动,所以热阻就像电阻,温度的降低就像电压下降。LM4702的功耗也可表示为
PDMAX=(TJMAx-TAMB)/θJA
当TJMAx=150℃时,TAMB是系统的环境温度,且θJA=θJC +θCS+ θSA散热片的最大热阻θSA为
θSA=[(TJMAX-TAMB)-PDMA×(θJC+θCS)]/PDMAX
再次说明,θSA的数值与系统设计师对放大器的要求有关。如果放大器的环境温度高于25℃,那么在其他条件不变的情况下散热器的热阻需要更小一些。
4.外部器件的恰当选择
为了满足应用的设计要求,应对外部器件进行恰当的选择。下面就来谈谈外围器件数值的选择将影响增益和低频响应。每个非反向放大器的增益都是由电阻Rf和Ri决定的,如图2所示。放大器的增益可表示为
Av=1+Rf/Ri
为了获得最好的信噪比表现,可以使用更低的电阻值。Ri通常采用1kΩ,然后再根据设计的放大倍数来确定Rf的值。对于LM4702,放大倍数必须不小于26dB,如果小于26dB将是不稳定的。Ri与Ci串联(如图2所示)构成了一个高通滤波器,低频响应就由这两个元件来决定。这个-3dB的频率点可以由下式来得到
fi=1/(2πRiCi)
如果一个输入耦合电容被用来阻断来自输入的直流,那里将会产生一个高通滤波器(CIN与RIN的结合)。当使用输入耦合电容时,必须用RIN来设置放大器输入端的直流偏置点。CIN与RIN结合后产生的-3dB频率响应可以由下式来表示
fIN=1/(2πRINCIN)
当输入端悬空时,在输出端有可能会观测到RIN值的大幅变化。减小RIN的值或输入平稳就可以使这种变动消失。在RIN减小的时候,CIN应该相应加大以保证-3dB的频率响应不变。
5.用作双极性输出时避免热失控
当对LM4702使用双极性晶体管作输出级的时候(如图2所示),设计者必须注意热失控的问题。热失控是由于对Vbe(晶体管的固有性质)的温度依赖所造成的。当温度上升时,Vbe下降。实际上,电流流过双极性晶体管的时候加热了晶体管,但又降低了Vbe,这又反过来增加了电流强度,并且开始循环这个过程。如果系统没有恰当的设计,这种正反馈机制将会毁坏输出级的双极性晶体管。第一种推荐方法是在双极性输出晶体管上使用散热器来避免热失控,这将使晶体管的温度降低。
第二种推荐方法是使用发射极负反馈电阻(Emitter DegenerationResistor,图2中的Re1、Re2、Re3、Re4)。当电流增加的时候,发射极负反馈电阻的电压也在增加,这样便可减小基极与发射极之间的电压。这种机制可以帮助限制电流,并中和热失控。
第三种推荐的方法是使用一种“Vbe乘法器”来钳位双极性输出级,如图2所示。这种Vbe乘法器包括了一个双极性晶体管(Qmult,如图2所示)和两个电阻,一个从基极到集电极(图2中的Rb2和Rb4),另一个从基极到发射极(图2中的Rb1和Rb3)。从集电极到发射极的电压(同时也是输出级的偏置电压)Vbias=Vbe(1+Rb2/Rb1),这也就是为什么这个循环叫做Vbe乘法器的原因。当Vbe乘法器晶体管Qmult像双极性输出晶体管一样连接散热器时,它的温度将与输出晶体管的温度同步。它的Vbe也与温度有关,所以当输出晶体管使它变热时,它将吸收更多的电流。这将限制基极进入输出晶体管的电流,从而中和热失控。
表1为LM4702 C工作电压在±75V 和±50V时的电气特性。表2为LM4702A、B工作电压在±100V时的电气特性。
表1 LM4702C的电气特性

(Imute=1.5mA,除非特别说明,否则TA=25℃)
注:1.典型值在25℃下测定,代表参数的标准。
2.测试范围保证美国国家半导体公司的平均出厂质量水平。
3.数据的最大/最小规格范围得到设计、测试和统计分析的保证。
上一篇:基于FPGA的带CRC校验的异步串口通信
下一篇:高保真BTL放大器的原理及设计


