- 易迪拓培训,专注于微波、射频、天线设计工程师的培养
等离子电视电源的电磁兼容设计
1.等离子电源的EMI分析
电源部分是整机的能源提供者,所以电源品质的好坏决定了系统工作的状态。我们先进行需求分析:等离子电视功耗大于75W,根据标准要求必须加PFC电路,提高有功功率。由于有待机功耗要求,因此采用反激加谐振的方式,这样既满足了驱动要求,又满足待机功耗要求。
因此电源部分共包含4个大的模块,电源输入端滤波整流电路、PFC电路、谐振电路、反激电路。
(1)滤波整流电路。既抑制电源本身的干扰通过电源线进入供电网络,又防止供电网络的干扰进入电源。
(2)PFC电路。PFC电路工作过程中,MOSFET管在工作时由栅极驱动脉冲控制通断状态,引起干扰。PFC电路中的二极管在导通和截止状态间切换,反向恢复电流也会引起干扰。
(3)反激电路和谐振电路。反激电路和谐振电路中的MOSFET在切换通断状态时两端电压产生突变,变压器初级线圈中电流产生反电动势,次级电路中二极管在通断过程中存在反向恢复电流,这些都引起干扰。
2.电源的EMC设计
2.1 EMI滤波电路
为了抑制整机电路和电源自身所产生的干扰不向外传播,也为了外部电网的干扰不进入电源和整机,在电源入口处设计了EMI滤波电路。
开关电源的干扰分为差模干扰和共模干扰,共模干扰是火线或零线与地线之间产生的干扰,差模干扰是火线与零线之间产生的干扰。
2.1.1 差模滤波
开关电源的差模传导骚扰,主要是由电路中开关电源在开关动作时在电源输入线上产生一个周期性的电流信号。由于电解电容作为储能电容,存在ESR和ESL,当周期电流信号经过储能电容时,电容两端就会产生电压降,这个电压降导致电源端口产生电流回路,形成差模传导骚扰,并通过LISN把干扰传导到接收机。
变压器初级线圈、开关管和滤波电容构成的高频开关电流环路,使高频电流反馈到交流电源中形成干扰;同时,变压器初次级间的分布电容会使初级回路中产生的干扰向次级传递,加大干扰传递环路,使更多电流流入LISN,加剧干扰。
当电路中添加了差模滤波后,差模电流减小回流路径,减少对接收机和电网的干扰。
2.1.2 共模滤波
开关电源的共模传导骚扰,主要是由开关电路中的电压瞬变造成的,开关管的负载为高频变压器初级线圈,为感性负载,在开关管开关瞬间,在初级线圈的两端出现较高的浪涌尖峰电压,而由于初级线圈和次级线圈之间的分布电容、电源线对地线的阻抗、次级线圈电源和地之间电容的存在,构成了电源和地之间的电流回路,形成共模干扰。
当电路中添加了共模滤波后,共模电流回流路径减小,减少对接收机和电网的干扰。
2.1.3 滤波电路设计
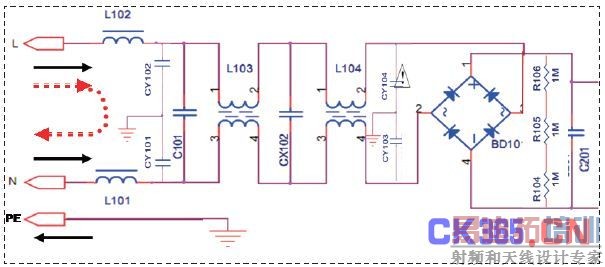
我们设计EMI滤波器如图1所示,电路包括两级滤波结构,共模电感L103、共模电容CY102、CY102和差模电容C101组成第一级,共模电感L104、共模电容CY103、CY104和差模电容CX102组成第二级。 R104、R105、R106为泄放电阻,保证电源断电后迅速放电到安全电压以下。
由于变压器初次级分布电容的存在,引起共模干扰,因此可以通过减小初次级分布电容改善共模干扰,可以在变压器初次级间增设屏蔽层。同时将变压器屏蔽层接至初级的中线端,还可以抑制差模干扰。

图1 EMI滤波电路
2.2 PFC电路
电路中由于MOSFET的开关状态引起干扰,因此我们针对MOSFET加抑制措施,可以通过以下方法改善PFC电路的干扰:
调整驱动电阻R422、R423,改变开关速率;
MOSFET漏源极加吸收电容C410;
电阻D410两端加磁珠BD1、BD2吸收干扰。

图2 PFC电路
2.3 反激电路
在电路中,初级部分由于MOSFET通断引起的干扰,我们通过电阻R210、电容C207、二极管FR107组成的吸收电路进行抑制,二级管采用快恢复二极管。也可以通过调节MOESFET栅极输入的PWM脉冲改变MOSFET开关频率来进行改善。
次级部分二极管的反向恢复电流引起的干扰,我们通过在二极管两端并联电容C301来吸收。如图3a所示。
2.4 谐振电路
电路中通过调整MOSFET驱动电阻R515、R516和R518、R519来设置不同的开通和关断时间,减小MOSFET的开关带来的干扰,如图3b所示。

图3 反激电路和谐振电路
2.5 PCB设计
开关电源EMI设计中,PCB布板是非常关键的一环。优秀的PCB布板,即使有干扰源,也能最大程度地阻断传播途径,将干扰水平降到最低;不良的PCB布板,即使干扰源不大,也会通过走线将其放大并传播出去,甚至产生较大的干扰。PCB布板主要注意以下几点:
(1)大电流信号走线要顺、短、粗;
(2)大电流信号和小信号要分离走线,避免功率信号干扰小信号;
(3)不同系统之间的共地信号连接点尽量唯一确定;
(4)存在电流环路的地方,比如反激电路漏极的吸收环路,应该尽量使环路面积最小。
3.小结
通过对等离子电视电源的干扰分析,针对电路模块设计出一套滤波电路,该套电路应用后,传导和辐射都得到较好的抑制,配合整机的设计和整改,测试结果合格,满足了项目要求。


