- 易迪拓培训,专注于微波、射频、天线设计工程师的培养
一种小功率金卤灯用电子镇流器的设计方案
1引言
高强度气体放电灯,如汞灯、高压钠灯和金属卤化物灯,在室外照明中已获得了广泛的应用。这类灯功率大,发热量大,所用的镇流器和触发器,通常都和灯管分开安装。但对于功率小,发热量低,亮度足够强,且需要镇流器、触发器同灯管尽量靠近安装的应用场合,现行的大功率高强度气体放电灯及其所用的镇流器就难以满足此项要求。
本文介绍一种小功率(35W左右)金卤灯用电子镇流器的设计方案,其采用有源功率因数校正技术使功率因数接近于1.这大大减小了镇流器中同线路功率因数有关的损耗。该电子镇流器工作频率为44kHz左右,用小型低耗的变压器构成一种独特的起动电路,可产生6000V的脉冲电压,足以点亮金卤灯。由于整个镇流器线路简单,工作效率高,可安装得紧凑些同金卤灯构成一体。
2系统设计原理框图
图1为该电子镇流器的原理框图。来自电网的220V/50Hz交流电经过整流和功率因数校正后,变成300V左右的直流电压,经过DC/AC高频变换器产生44kHz左右的高频电压输出,同时该直流电压还供给起动电路,它为金卤灯及镇流阻抗提供约6000V的起动脉冲电压。从DC/AC变换电路输出的44kHz高频电压接到金卤灯的管脚1,而从起动电路输出的高压脉冲接到灯的管脚2.在灯管脚两端还接着滤波电容C30.控制电路为上述电路提供开关控制信号,温度监控信号和异常状态保护信号。

图1:电子镇流器的原理框图
2.1功率因数校正电路设计
图2为图1中功率因数校正电路(PFC)的简化电路。它对图1的输入交流电压进行整流和调节。该PFC电路包括浪涌电流抑制电路,全波整流桥,滤波电路,扼流电感L1,PFC集成块(N1),场效应晶体管MOSFET(Q1),输出滤波和反馈网络以及由若干个电阻、电容及二极管组成的网络。该PFC电路把220V/50Hz交流电压变成DC电压,其线路输入功率因数接近于1.桥式整流电路的输出从X6处接到控制电路,经变换后为其提供12VDC电压。

图2:功率因数校正电路PFC
经滤波后的直流电压接到扼流电感L1,该电感和Q1(由芯片N1驱动)以及滤波电容C1一起把线路输入功率因数提高到接近于1.
2.2 DC/AC高频变换电路设计
图3为DC/AC高频变换电路。该变换电路中采功率因数校正芯片N1,接收来自电阻R3和R4连接点处的反馈信号,电阻R3和R4同电容C2一起组成输出滤波电路,完成谐波校正。经滤波后的输出电压VCC通过端子X2,供给DC/AC变换电路(图3)。

图3:DC/AC高频变换电路
如果出现过温或过流,就被相应的部件检测出,送到控制电路(图5),使电路中的Q5导通,从而使供到集成块N1及N2上的15VDC电压切断,集成块N1及N2停止工作,最终使整个系统关闭。
2.3起动电路设计
如下图4所示的是金卤灯起动电路(也叫触发脉冲产生电路)。

图4:触发脉冲产生电路
金卤灯需要用约6000V的窄脉冲来触发起动。这个脉冲电压是由升压变压器T4来产生的。由电阻R25、电容C28及MOSFETQ4构成充放电电路,电容C28通过T4的引脚3及4到地,直流电压从端子X4接入,经过R25加到Q4的漏极上。在Q4的栅极未加驱动脉冲时,VCC通过R25对C28充电,充电电路是R25-C28-T4-地。当来自控制电路的驱动脉冲(5个脉冲/秒)经过接口X7加到Q4的栅极时,Q4导通,此时C28经过Q4-T4放电,放电电流在T4中产生的电压经T4的次级升压后,加到金卤灯引线端2使金卤灯点亮。
2.4控制电路设计
电阻R28同变压器T4的次级绕组相串联,为检测灯的过流电流。所检测出的过电流经接口X8加到控制电路(图5),在控制电路中形成关断起动脉冲和关闭镇流器供电的指令信号。这种过电流有可能是由于电路局部短路或由于金卤灯的不良状态所致。

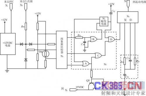
图5:控制电路
用集成块N2,N2中含有一个振荡器,其频率由电阻R21,电位器RP1及电容C22来设置。通过调整电位器RP1可把频率调到44kHz.N2中还产生驱动脉冲,以驱动MOSFET(Q2及Q3)。对Q3的浮点供电是通过二极管V20,电容C23和一个在N2内部的电流泵电路进行的。Q2和Q3以及扼流圈L3组成为一个普通的半桥电路。在扼流线圈L3的两端,由Q2及Q3交替导通,形成方波电压,隔直电容C26只允许交流电流通过L3.电容C24和电阻R24串联组成吸收网络,以减少开关损耗。而接在直流电压VCC输出端上的电容C25,是为滤除由输入端子X4处接入的起动电路(图4)所产生的高频分量。类似地,电容C20及C21并起来,接到电阻R20上为了滤除由降压电阻R20和集成块N2内部稳压二极管所形成的约12VDC电压中的高频杂波。Q2及Q3驱动电路中的电阻R22和R23是用来消除芯片N2中可能出现的高频振荡。
金卤灯的工作电流是经过扼流电感L3和电容C27提供的。L3和C27一起构成镇流阻抗。灯工作电流频率为44kHz.
3控制电路中典型测试点波形
控制电路中几个典型测试点:TP1、TP2、TP3、TP4的波形示于图6.

图6:为控制电路中典型测试点波形图
控制电路所用的12V直流电压是从接口X6连到PFC电路的DC电压输入端。控制输入信号被加到由四象限比较器N6和N5中的逻辑门A、B、C、D组成的比较器/门电路中。来自起动电路的灯过流信号经过接口X8加进,并通过降压电阻R50加到四象限比较器N6中。一旦灯电流超过预定值,立即就被检测出。由N5中的比较器/门输出信号,使Q5导通,从而把接口X1处的15VDC电压切断,使PFC电路中的集成块N1停止工作。同时触发器N4也被封闭。由电阻R52和电容C44形成约680ms的关断延迟。热敏电阻TM用来检测镇流器的温度,如果过热就给芯片N6提供信号使之关闭。由电容C42和触发器N4中的某个电阻构成延时网络,产生约1秒的延迟时间,这样在12VDC电压未升到或者未稳定前,N3不产生起动脉冲。
芯片N3是14级二进制计数器/分频及振荡器,它为起动电路产生时钟脉冲,通过接口X7加到起动电路,N3的振荡频率调整电路是由电容C45,电阻R54及R55并联再由C50串起来构成。N3的输出信号是从计数器的第一个二进制码中取出的。该二进制码是频率为5Hz的方波。如果灯出现过流,或者线路中出现过热。就从N6和N3的阈门输出复位信号,使计数电路停止工作。
3结语
上述所介绍的小功率金卤灯电子镇流器的设计方案,效率高,功耗不到18%,发热低,电路元器件小,重量轻,大多可装在印制板上,适合作成模块。主要的发热元件如扼流圈,变压器上都有散热片。所以整个镇流器的工作温升较低,可在50℃的高温环境下工作,所以,本方案可靠性也比较高。


