- 易迪拓培训,专注于微波、射频、天线设计工程师的培养
1khz正弦波/方波信号发生器
录入:edatop.com 点击:
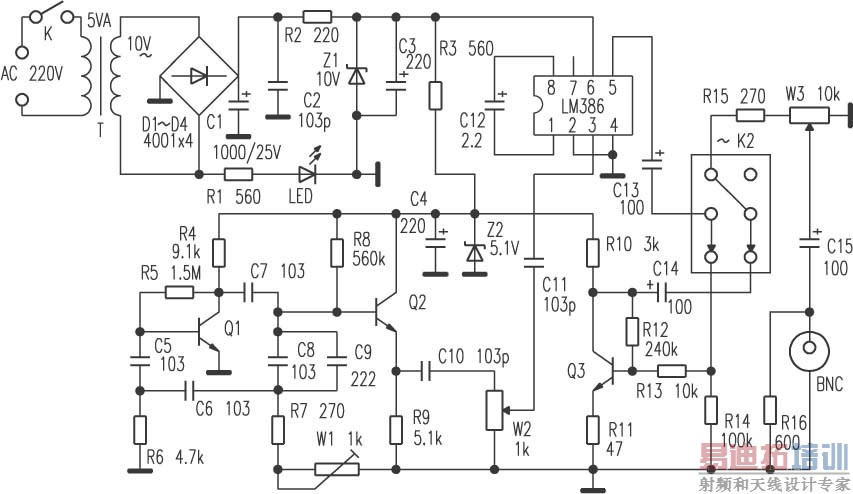
1khz正弦波/方波信号发生器该信号发生器的特点是:输出幅度从0~3Vpp之间连续可调;振荡频率及幅度稳定;谐波失真≤1%。电路工作原理如下:Q1、Q2及相关元件完成正弦振荡,振荡信号经微调电阻W2分压后进入IC(LM386)的③脚,经IC内部放大后从⑤脚输出。当转换开关K2倒向“正弦波”(~)位置时,1kHz的正弦波信号经电阻R15和电位器W3调整幅度后,再经C15耦合由BNC插座输出;当K2倒向“方波”位置时,LM386的⑤脚输出1kHz正弦波信号经Q3波形变换后,从Q3的集电极输出占空比为4∶1的1kHz方波,同样经W3调整幅度后由BNC插座输出。
调试时将BNC插座接示波器的Y输入插孔,微调W1,使示波器显示出波形。如波形有“切顶”现象,则微调W2,使屏幕出现完好的正弦波。然后将BNC输出接至数字频率计,再微调W1,使振荡频率为1kHz±10Hz。若微调W1达不到1kHz±10Hz的要求,则可改变C9容量(C9的容量加大频率降低,反之频率升高),再微调W1,使之合格。
图中Q1、Q2、Q3用C1815或C9018均可。振荡部分C5~C9用涤纶电容。其他元件参数见图所示。
上一篇:HOGG
基于Gabor变换与HOG特征的人体检测
下一篇:关于谐波平衡(HB:Harmonic-Balance)分析方


