- 易迪拓培训,专注于微波、射频、天线设计工程师的培养
电路设计宝典:信号发生器设计锦集
一、正弦信号产生电路
文氏电桥振荡器是最经典的正弦信号产生器,其优点是:不仅振荡较稳定,波形良好,而且振荡频率在较宽的范围内能方便地连续调节。将RC串并联选频网络和放大器结合起来即可构成RC振荡电路,放大器件可采用集成运算放大器。 RC串并联选频网络接在运算放大器的输出端和同相输入端之间,构成正反馈,接在运算放大器的输出端和反相输入端之间的电阻,构成负反馈。正反馈电路和负反馈电路构成一文氏电桥电桥。

由文桥选频电路和放大器组成正弦波发生器的电路原理图
二、脉冲信号发生器电路
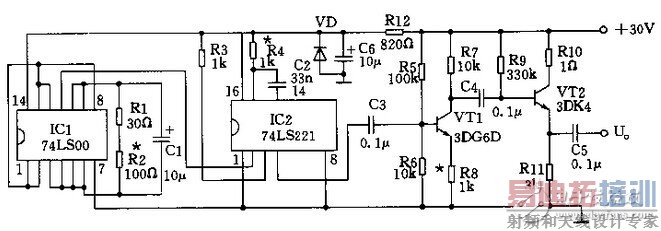
在很多设备的检测中,需脉冲信号源,但标准的脉冲信号源电路较为复杂,价格较高,电子爱好者不易办到。为此,本文设计一款简单脉冲信号发生器,其效果较为理想。
本信号发生器主要采用两块TTL集成电路(74LS00和74LS221),由于TTL中的晶体管工作于饱和区域,因此电路工作稳定,输入输出阻抗比较低,不易受到周围杂散电磁场的干扰,开关速度快,功耗低,使电路的抗干扰度得到提高。74LS00由四个与非门组成,其中三个构成方波振荡电路,由最后一个与非门的输出反馈到第一个与非门的输入,因此经过了奇数次的反相,使信号相位相反,激起电路来回振荡,接入电阻和电容就可以得到频率可调的振荡电路。

三、高频信号发生器
频率为100千赫~30兆赫的高频、30~300兆赫的甚高频信号发生器。一般采用LC调谐式振荡器,频率可由调谐电容器的度盘刻度读出。主要用途是测量各种接收机的技术指标。输出信号可用内部或外加的低频正弦信号调幅或调频,使输出载频电压能够衰减到1微伏以下。
此高频信号发生器由高频石英晶体振荡电路和告警电路组成。其工作原理为:振荡器电路由稳压管VD1和三极管VT1,石英晶体谐振器SJT,电容器C1、C2并联谐振槽路以及其它电阻、电容等原件组成。该振荡器为单管调谐变量器反馈式振荡电路,在反馈回路中,串接了石英晶体谐振器SJT,振荡频率工作在石英晶体谐振器相串联的固定电容C2,空气微调电容器C1 用来补偿石英晶体谐振器获得最佳的激励功率。 [p]

四、低频信号发生器
低频信号发生器包括音频(200~20000赫)和视频(1赫~10兆赫)范围的正弦波发生器。主振级一般用RC式振荡器,也可用差频振荡器。为便于测试系统的频率特性,要求输出幅频特性平和波形失真小。
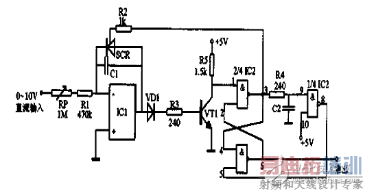
本电路具有良好的线性和精度,输出为每秒1000个脉冲时,误差只有1%。如果每秒10个脉冲,其误差可以减少到0.001%。由于可控硅整流器SCR的阴极是连接到运算放大器的相加点。所以应采用负电压控制。对于正输入电压可以倒相后输入。
电路复位是由R-S触发器和延时倒相器来完成。平时触发器Q输出端为低电平,故可控硅SCR截止,积分器的输出通过二极管VD1加至三极管VT1的基极。当积分器输出达到大约1.4V的时候,晶体管导通,使触发器置位。此时触发器的Q输出变成高电平,可控硅SCR导通,积分电容放电。Q输出的高电平经 1us延时和倒相后使触发器复位,积分电容C放电到大约0.7V的时候,可控硅截止,于是第二个积分周期开始。

上一篇:电源纹波分析及测试一点通
下一篇:基于C8051F130的信号源发生器设计


