- 易迪拓培训,专注于微波、射频、天线设计工程师的培养
TI MSP430F471xx超低功耗三相电表解决方案
录入:edatop.com 点击:
TI公司的MSP430F471x3, MSP430F471x6和MSP430F471x7是超低功耗混合信号微控制器,集成了三个,六个或七个16位sigma-delta ADC,两个16位定时器,四个通用串行通信接口(USCI),DMA,68个I/O引脚以及带对比控制的LCD驱动器,每路有差分输入对和可编程输入增益, 工作电压1.8 V 到3.6 V,工作模式在1MHz/2.2V是的功耗为350uA,待机模式为1.1uA,关断模式为0.2uA,主要用于电表和手持测量仪表.本文介绍了MSP430F471xx主要特性,方框图以及三相四线星形连接的电表框图和电路图.
The Texas InstrumentsMSP430 family of ultralow-power microcontrollers consists of several devices featuring different sets of peripherals targeted for various applications. The architecture, combined with five low-power modes, is optimized to achieve extended battery life in portable measurement applications. The devices feature a powerful 16-bit RISC CPU, 16-bit registers, and constant generators that contribute to maximum code efficiency.The digitally controlled oscillator (DCO) allows wake-up from low-power modes to active mode in less than 6us.
The MSP430F471xx series are microcontroller configurations targeted to single-phase and poly-phase electricity meters with three, six, or seven 16-bit sigma-delta A/D converters. Each channel has a differential input pair and programmable input gain. Also integrated are two 16-bit timers, four universal serial communication interfaces (USCI), DMA, 68 I/O pins, and a liquid crystal driver (LCD) with integrated contrast control.
MSP430F471xx主要特性:
D Low Supply-Voltage Range: 1.8 V to 3.6 V
D Ultralow Power Consumption
-- Active Mode: 350uA at 1 MHz, 2.2 V
-- Standby Mode: 1.1 uA
-- Off Mode (RAM Retention): 0.2 uA
D Five Power-Saving Modes
D Wake-Up From Standby Mode in Less Than 6us
D 16-Bit RISC Architecture, 62.5-ns Instruction Cycle Time
D Three-Channel Internal DMA
D Three, Six or Seven 16-Bit Sigma-Delta Analog-to-Digital (A/D) Converters With Differential PGA Inputs
D 16-Bit Timer_B With Three Capture/Compare-With-Shadow Registers
D 16-Bit Timer_A With Three Capture/Compare Registers
D On-Chip Comparator
D Four Universal Serial Communication Interface (USCI) Modules
-- USCI_A0 and USCI_A1
-- Enhanced UART Supporting Auto-Baudrate Detection
-- IrDA Encoder and Decoder
-- Synchronous SPI
-- USCI_B0 and USCI_B1
-- I2C
-- Synchronous SPI
D Integrated LCD Driver With Contrast Control for Up to 160 Segments
D Basic Timer With Real-Time Clock Feature
D 32-Bit Hardware Multiplier
D Brownout Detector
D Supply Voltage Supervisor/Monitor With Programmable Level Detection
D Serial Onboard Programming, No External Programming Voltage Needed Programmable Code Protection by Security Fuse
D Bootstrap Loader
D On-Chip Emulation Module
D Family Members Include
MSP430F47163: 92KB Flash, 4KB RAM
3 Sigma-Delta ADCs
MSP430F47173: 92KB Flash, 8KB RAM
3 Sigma-Delta ADCs
MSP430F47183: 116KB Flash, 8KB RAM
3 Sigma-Delta ADCs
MSP430F47193: 120KB Flash, 4KB RAM
3 Sigma-Delta ADCs
MSP430F47126: 56KB Flash, 4KB RAM
6 Sigma-Delta ADCs
MSP430F47166: 92KB Flash, 4KB RAM
6 Sigma-Delta ADCs
MSP430F47176: 92KB Flash, 8KB RAM
6 Sigma-Delta ADCs
MSP430F47186: 116KB Flash, 8KB RAM
6 Sigma-Delta ADCs
MSP430F47196: 120KB Flash, 4KB RAM
6 Sigma-Delta ADCs
MSP430F47127: 56KB Flash, 4KB RAM
7 Sigma-Delta ADCs
MSP430F47167: 92KB Flash, 4KB RAM
7 Sigma-Delta ADCs
MSP430F47177: 92KB Flash, 8KB RAM
7 Sigma-Delta ADCs
MSP430F47187: 116KB Flash, 8KB RAM
7 Sigma-Delta ADCs
MSP430F47197: 120KB Flash, 4KB RAM
7 Sigma-Delta ADCs
D Available in a 100-Pin Plastic Quad
Flatpack (QFP) Package

图1. MSP430F471x7方框图

图2. MSP430F471x6方框图

图3. MSP430F471x3方框图
采用MSP430F471xx的三相电度(瓦特-小时)表
This application report describes the implementation of a three phase electronic electricity
meter using the Texas Instruments MSP430F471xx system-on-chip (SOC) processor.
This application report includes the necessary information with regard to metrology software, hardware and calibration procedures for this single chip implementation. Results are included at the end, which show performance of this device for three phase using current transformers as sensors.

图4.采用MSP430F47197的三相四线星形连接的电度表框图

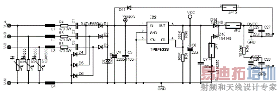
图5. MSP430电表的容性电源电路图

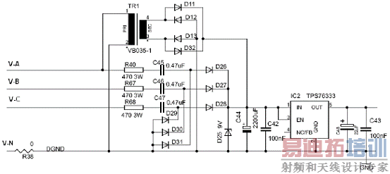
图6. MSP430电表的基于变压器电源电路图

图7.三相电表EVM外形图

图8.三相电表EVM电路图
详情请见:
msp430f47197[1].pdf(1.5 MB, 下载次数: 2)
和
slaa409a[1].pdf(1.66 MB, 下载次数: 1)
来源:网络
The Texas InstrumentsMSP430 family of ultralow-power microcontrollers consists of several devices featuring different sets of peripherals targeted for various applications. The architecture, combined with five low-power modes, is optimized to achieve extended battery life in portable measurement applications. The devices feature a powerful 16-bit RISC CPU, 16-bit registers, and constant generators that contribute to maximum code efficiency.The digitally controlled oscillator (DCO) allows wake-up from low-power modes to active mode in less than 6us.
The MSP430F471xx series are microcontroller configurations targeted to single-phase and poly-phase electricity meters with three, six, or seven 16-bit sigma-delta A/D converters. Each channel has a differential input pair and programmable input gain. Also integrated are two 16-bit timers, four universal serial communication interfaces (USCI), DMA, 68 I/O pins, and a liquid crystal driver (LCD) with integrated contrast control.
MSP430F471xx主要特性:
D Low Supply-Voltage Range: 1.8 V to 3.6 V
D Ultralow Power Consumption
-- Active Mode: 350uA at 1 MHz, 2.2 V
-- Standby Mode: 1.1 uA
-- Off Mode (RAM Retention): 0.2 uA
D Five Power-Saving Modes
D Wake-Up From Standby Mode in Less Than 6us
D 16-Bit RISC Architecture, 62.5-ns Instruction Cycle Time
D Three-Channel Internal DMA
D Three, Six or Seven 16-Bit Sigma-Delta Analog-to-Digital (A/D) Converters With Differential PGA Inputs
D 16-Bit Timer_B With Three Capture/Compare-With-Shadow Registers
D 16-Bit Timer_A With Three Capture/Compare Registers
D On-Chip Comparator
D Four Universal Serial Communication Interface (USCI) Modules
-- USCI_A0 and USCI_A1
-- Enhanced UART Supporting Auto-Baudrate Detection
-- IrDA Encoder and Decoder
-- Synchronous SPI
-- USCI_B0 and USCI_B1
-- I2C
-- Synchronous SPI
D Integrated LCD Driver With Contrast Control for Up to 160 Segments
D Basic Timer With Real-Time Clock Feature
D 32-Bit Hardware Multiplier
D Brownout Detector
D Supply Voltage Supervisor/Monitor With Programmable Level Detection
D Serial Onboard Programming, No External Programming Voltage Needed Programmable Code Protection by Security Fuse
D Bootstrap Loader
D On-Chip Emulation Module
D Family Members Include
MSP430F47163: 92KB Flash, 4KB RAM
3 Sigma-Delta ADCs
MSP430F47173: 92KB Flash, 8KB RAM
3 Sigma-Delta ADCs
MSP430F47183: 116KB Flash, 8KB RAM
3 Sigma-Delta ADCs
MSP430F47193: 120KB Flash, 4KB RAM
3 Sigma-Delta ADCs
MSP430F47126: 56KB Flash, 4KB RAM
6 Sigma-Delta ADCs
MSP430F47166: 92KB Flash, 4KB RAM
6 Sigma-Delta ADCs
MSP430F47176: 92KB Flash, 8KB RAM
6 Sigma-Delta ADCs
MSP430F47186: 116KB Flash, 8KB RAM
6 Sigma-Delta ADCs
MSP430F47196: 120KB Flash, 4KB RAM
6 Sigma-Delta ADCs
MSP430F47127: 56KB Flash, 4KB RAM
7 Sigma-Delta ADCs
MSP430F47167: 92KB Flash, 4KB RAM
7 Sigma-Delta ADCs
MSP430F47177: 92KB Flash, 8KB RAM
7 Sigma-Delta ADCs
MSP430F47187: 116KB Flash, 8KB RAM
7 Sigma-Delta ADCs
MSP430F47197: 120KB Flash, 4KB RAM
7 Sigma-Delta ADCs
D Available in a 100-Pin Plastic Quad
Flatpack (QFP) Package

图1. MSP430F471x7方框图

图2. MSP430F471x6方框图

图3. MSP430F471x3方框图
采用MSP430F471xx的三相电度(瓦特-小时)表
This application report describes the implementation of a three phase electronic electricity
meter using the Texas Instruments MSP430F471xx system-on-chip (SOC) processor.
This application report includes the necessary information with regard to metrology software, hardware and calibration procedures for this single chip implementation. Results are included at the end, which show performance of this device for three phase using current transformers as sensors.

图4.采用MSP430F47197的三相四线星形连接的电度表框图

图5. MSP430电表的容性电源电路图

图6. MSP430电表的基于变压器电源电路图

图7.三相电表EVM外形图

图8.三相电表EVM电路图
详情请见:
msp430f47197[1].pdf(1.5 MB, 下载次数: 2)
和
slaa409a[1].pdf(1.66 MB, 下载次数: 1)
来源:网络
上一篇:Lattice
ispClock
5400D六输出时钟分配解决方案
下一篇:你真的知道CTM-05/A或CTM-10
board脉冲宽度或频率的极限是多少吗?


