- 易迪拓培训,专注于微波、射频、天线设计工程师的培养
以高整合度混合信号单片机实现电压电流计应用
1. 简介
工业上的应用对于电压及电流的量测,是最基本却也是最重要的。工业上的压力、温度、湿度等。许多测量都是透过感测器后将物理讯号变成电压或者电流,再透过电子仪器的解析后显示于仪表上,因此如何量测到精准的电压、电流是相当重要的。本文主要是介绍HYCON HY16F198B Series晶片在电压电流量测的应用。
由于HY16F198B晶片内部集成高精度ΣΔADC,且ADC输出频率最快可以到达10kHz,并搭配内部硬体LCD驱动,完成HY16F198B用于电压电流的量测时,拥有相当高的精准度。
2. 原理说明
2.1. 量测原理:

2.1.1. 电压量测:
电路图如图1所示,此电路为简易分压电路,分压比例20:1,并由于程式设定关系,AIO0、AIO1两端电压差最大为1.2V。因此量测电压上限为20V。
2.1.2. 电流量测:
电路图如图2所示,分法为当电流源流过10Ω电阻时,产生电压差。透过量测电压差方式反推流经电流大小。
解析度分为外部解析度和内部解析度,外部解析度为最大量测的输出电压值与需要识别的最小电压值的电压值之比,本应用最小量测电压值为10mV。
一般我们以目视法认定的内部解析度通常是指我们经软体处理后LCD显示只有1格滚动时,此时满量程的格数就是内部解析度,其1格所代表的讯号约为2-3倍RMS Noise。
内外解析度之比越小,电压电流表精度越高,但内外解析度之比是有限制的。比如满量程压差为1.1V,要做到2000 Count,内外比为1:10的电压电流表,如果不经过信号放大,那最小要处理的信号为1.1V/(2000×10)=55uV。而HY16F198B的ADC所能处理的最小信号值大约为65nV,所以要完成此规格的量测示相当容易且精准的。
ADC性能能否达到规格要求,通常是以RMS Noise来推算外部是否稳定内部解析度比值。对于开发电子产品而言,使用HY16F198B晶片其所能达到的最大内部解析度的瓶颈在于Input RMS Noise而不在于ADC的解析度。HY16F198B的ADC待测信号在由PGA、AD倍率调整器的放大后(PGA=32,ADGN=4),经OSR=32768每秒输出10笔ADC值的条件下,其Input RMS Noise约为65nV,但由于其Input Noise主要由Thermal Noise组成,所以如果我们透过平均的软体处理是可以再将Input Noise进一步降低。
如果我们使用8笔的软体平均处理其Input RMS Noise考虑其他杂讯因素后,可达约为40nV,3倍RMS Noise代表约1格的滚动,即为120nV。在使用2.4V驱动电压,1mV/V的满量程时压差可达2.4mV,所以在此情形下我们可以得到20000 Counts的内部解析度。
2.2. 控制晶片
单片机简介:HY16F系列32位元高性能Flash单片机(HY16F198B)

HY16F系列32位元高性能Flash单片机(HY16F198B)
特点说明:
(1)採用最新Andes 32位元CPU核心N801处理器。
(2)电压操作范围2.2~3.6V,以及-40℃~85℃工作温度范围。
(3)支援外部16MHz石英震盪器或内部16MHz高精度RC震盪器。
(3.1)运行模式 0.6mA@2MHz/2
(3.2)待机模式 5uA@ LSRC=34KHz+IDLE Mode
(3.3)休眠模式 2.5uA
(4)程式记忆体64KB Flash ROM
(5)资料记忆体8KB SRAM
(6)拥有BOR and WDT功能,可防止CPU死机。
(7)24-bit高精准度ΣΔADC类比数位转换器
(7.1)内置PGA (Programmable Gain Amplifier)最高可达128倍放大。
(7.2)内置温度感测器TPS。
(8)超低输入杂讯运算放大器OPAMP。
(9)16-bit Timer A
(10)16-bit Timer B模组俱PWM波形产生功能
(11)16-bit Timer C 模组俱数位Capture/Compare 功能
(12)硬体串列通讯SPI模组
(13)硬体串列通讯I2C模组
(14)硬体串列通讯UART模组
(15)硬体RTC时钟功能模组
(16)硬体Touch KEY功能模组
(17)硬体 LCD Driver 4x36,6x34
3. 系统设计
3.1. 硬体说明
使用HY16F198B内建ADC搭配外部电路进行电压及电流量测,整体电路包含两按钮,分别是(模式选择)、(测量)按钮部分,搭配内部硬体LCD Driver显示量测数值。
(A) MCU:HY16F198B
(B) 显示方式: HY16F198B内部硬体驱动4x36 LCD (LCD Driver Segment 4X36)
(C) 电源电路:5.0V转3.3V电源系统
(D) 类比感测模组:内部ADC
(E) 线上烧录与ICE连结电路,透过EDM的连接,可支援线上烧录模拟。
并拥有强大的C平台IDE以及HYCON类比软体分析工具与GUI等支援。
3.2. 功能说明
ADC内部的PGA放大1倍,ADGN放大1倍,参考电压由VDDA –VSS供给,则ΔVR_I=1.2V。

3.2.1. 电压量测
电压量测模式下,量测范围为±20V,搭配电压量测电路。显示至1mV,精准度至10mV。
3.2.2. 电流量测
电流量测主要范围为±110mA,搭配电流量测电路。显示及量测精准度皆为0.1mA
4. 操作流程
4.1. 操作方法
启动后,首先将LCD全点亮,再进行初始化及Hycon字样显示。之后跳至模式选择。
4.1.1. 按键控制说明
透过S2(模式按钮)进行量测模式切换;S3(量测按钮)代表开始量测。
并且每次按键Buzzer都会发出声音。
4.1.2. 测量电压模式
20V即代表±20V量测(搭配外部量测电路)

4.1.3. 测量电流模式
110mA即代表±110mA量测(搭配外部量测电路)

4.2. 程式流程
4.2.1. Main Loop流程图:

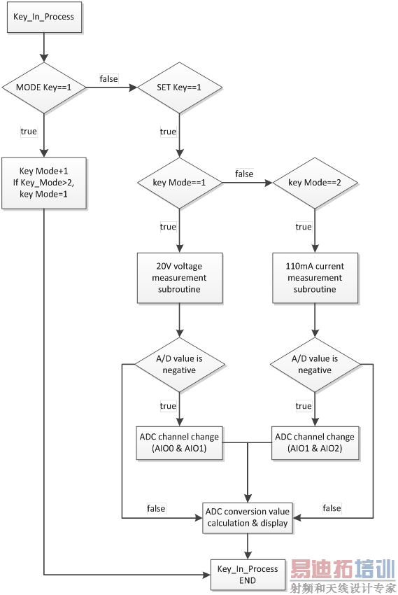
4.2.2. 按键处理流程图:

4.2.3. LCD显示处理流程图:

5. 技术规格
(1) VDD=3.3V
(2) 功耗:工作模式约2.24mA(HAO=4MHz,ADC Enable)
(3) 量测精准度:电压10(mV) 以及电流0.1(mA)
(4) 适用范围:量测电压范围(± 20V)
量测电流范围(± 110mA)
(5) 工作温度:-40℃~ +85℃
6. 结果总结
以HY16F198B为主控结合内部高精度、多通道输入、快速ADC的量测。不论电压或者电流的量测,相较于市售电表,不仅仅耗电量低于一般市售电表,在精准度上也有不输市售电表的表现。HY16F198B内部ADC不仅可用来量测电压电流,也可以结合外部感测器进行其他量测,依然有相当不错的表现。
上一篇:温升测试与环境温度测试的区别及联系
下一篇:光标测量和自动测量的结果差别


