- 易迪拓培训,专注于微波、射频、天线设计工程师的培养
电源的小型化轻量化设计方案
近年来各种电子产品向小型化和微型化发展,并以大爆炸的形式进入人们的生活。其中供电电源的体积及重量占了整个产品的一大部分,电源变压器、电源控制IC、MOS管、整流二极管、电解电容及瓷片电容等元器件是电源电路中必不可少的重要元器件。我们应该怎样在这些器件上下功夫,把电源的体积逐步缩减
首先我们来对比一下,那些胖瘦不一的电源产品。他们到底差在什么地方,是哪些应用和技术使它们变得不一样。

图1 各种电源的对比
同样要求同样品质的电源,大家肯定希望选用小体积重量轻的电源。我们如何能在保证电源性能基础上减小电源体积及重量呢 有哪些措施及新技术可以采用 下面介绍几种减小电源体积空间的方法
一、DC-DC芯片增加同步整流,减小电源体积及重量:
同步整流是采用通态电阻极低的功率MOSFET,来取代整流二极管以降低整流损耗的一项新技术。MOS管的开通损耗会大大降低,同样功率的电源MOSFET一般采用PCB散热即可,而用二极管整流需要采用散热片。
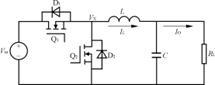
下面介绍一个比较简单的Buck电路采用同步整流芯片技术的DC-DC芯片MP4420。

图2 带同步整流DC-DC芯片

图3 同步整流Buck电路
MP4420这个芯片内部集成了图3中的Q1、Q2两颗MOSFET,而且采用SOT23-8封装。只需要在芯片外围加上一个电感及电容即可实现DC-DC转换功能,从而达到节省产品体积的目的。
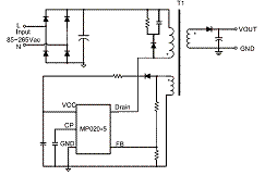
二、AC-DC电源采用原边反馈,节省部分器件:
原边反馈(PSR)的AC-DC控制技术是最近10年间发展起来的新型AC-DC控制技术,与传统的副边反馈的光耦加TL431的结构相比,其最大的优势在于省去了这两个芯片以及与之配合工作的一组元器件,这样就节省了系统板上的空间,在保证可靠性的基础上还降低了电路成本。
MPS目前有5~15W的一系列的原边反馈控制芯片方案,MP020是集成700V MOSFET的恒压恒流(CV/CC) 开关芯片,能轻松实现高精度的稳压和恒流输出。

图4 AC-DC原边反馈应用
三、小型化电源模块应用,缩小产品体积:
电源模块可以直接贴装在印制电路板上,同时由于采用灌胶模块设计,模块产品在体积、散热、可靠性方面都很有优势。AC-DC电源往往需要满足一些安全距离,导致AC-DC部分电路面积较大,AC-DC电源模块由于采用灌胶封装,可以大大减小各元器件及布线之间的距离,可以大大提高电源的功率密度。

图5 小体积电源模块
小体积产品设计从电源入手,周立功从AC-DC到DC-DC芯片方案均可以提供小型化的电源设计方案。周立功旗下的广州致远电子推出的小体积电源模块,ZY0FBxxD-2W系列模块,采用特殊设计工艺设计,可以在不加任何外围器件下正常使用。体积仅31.8*20.3*10.5mm。同时周立功代理的MPS产品线,也推出大量下体积封装电源IC产品,如MP4420采用SOT23-8的小体积封装,同时采用内置同步整流工艺节省了续流二极管,是小体积设计的最佳选择。
上一篇:异常信号的捕获与分析
下一篇:如何降低电压闪变的危害?


