- 易迪拓培训,专注于微波、射频、天线设计工程师的培养
DIY一个新模块让你扩大测量范围
范围的扩大是建立在传感器模块视线范围缩小的基础上的,通过对抛物面使用反馈元件来实现。HC-SR04 模块未做任何改动,但是,外部添加了一个消隐电路,用来忽略反馈元件到抛物面的反射。


此制作中,HC-SR04连接至Arduino Uno便于在标准PC1602 LCD(16X2)显示器显示所测量的距离,距离还可以通过USB接口发送至串行链路。对于室外实验系统,可以通过使用移动电源的USB连接器供电。实验过程中,最大距离可达到9.24米。
Step 1: 抛物面反射镜


所述HC SR04超声波传感器的规格默认15度的测定角度。当馈电元件用于抛物面时,盘能被完全照亮它需要被放置在从盘足够的距离。浅盘是必需的,以便与焦距相匹配。
这里把直径宽250mm、深度16mm的炒锅用来做抛物面,标准计算为声音在空气中在40 kHz表明24.4cm的焦距和2.31度的FOV/波束宽度。FOV/波束宽度从15度至2.3度的下降趋势用来提供增加的测量范围。
油锅手柄装置被改装:铝管缠绕在手柄托架,以形成支撑梁。所述HC SR04传感器被固定在沿着抛物面的直径24厘米的距离的中心线。
Step 2: 消隐电路的必要性
当一个狭窄的正向脉冲触发时,HC-SR04传感器会输出正向回波脉冲。在正常运行中,回声脉冲的宽度是正比于所需的40kHz的脉冲列的到往复距离到反射对象的时间。
空气中330m/s的的标称声速中一个1毫秒脉冲宽度对应于一定范围的16.5cm和33cm的双向行进。因此具有24cm的输送距离的距离将对应于1.45ms或1450us。需不需要提供消隐电路忽略此较短的距离从抛物面到反射对象距离越长,不能确定。

显示的消隐电路内置了三个单稳多谐振荡器电路,施密特反相门。消隐电路的输出拉对应于高信号的要求的检测阈值低至2.5ms,使得40cm的距离被忽略。
此值介于24 mm与48cm之间,使从馈电点的前部的最小距离可以被测量。
没有消隐电路的情况下,电路上距离会显示是23cm。
Step 3: 关于修改HC-SR04的消隐


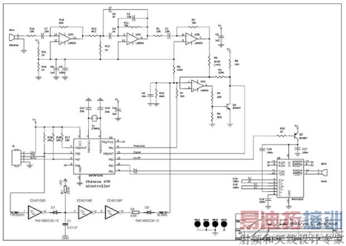
研究HC-SR04的电路后,观察到从OTP控制器的引脚9的阈值信号通过75kΩ的电阻连接到针脚2 LM324 U2A。
然而,当与实际HC-SR04硬件相比较之后,我们发现,LM324被标记为U1。
附加消隐电路的第消隐输出被连接到针脚2 U2A的具体根据电路图和引脚2 U1的按照硬件。
通常有4个连接到HC-SR04:: Vcc,触发,Echo和GND,标志着空白的附加导线现在加入第五根连接导线。
Step 4: 基于Arduino的面包板和原理图



该Fritzing图显示了面包板和原理图整个系统:超声波传感器和LCD是依据标准要求连接的,并且做好了记录;原型电路板接线上穿孔的电路板,预估屏蔽Arduino Uno;LCD显示屏连接到电路板的顶部;对于室外实验系统是通过USB接口使用的是移动电源供电。
上一篇:模拟兆欧表使用小窍门
下一篇:基于虚拟仪器的烟田远程监测系统设计


