- 易迪拓培训,专注于微波、射频、天线设计工程师的培养
宽带低误差矢量幅度(EVM)直接变频发射机
录入:edatop.com 点击:
优势和特点:
宽带直接变频发射机
500MHz至4.4GHz RF
低相位噪声
低误差向量幅度(EVM)
应用:
成像
通信
电子测试和测量
雷达
通信
防务电子
航空电子

电路功能与优势:
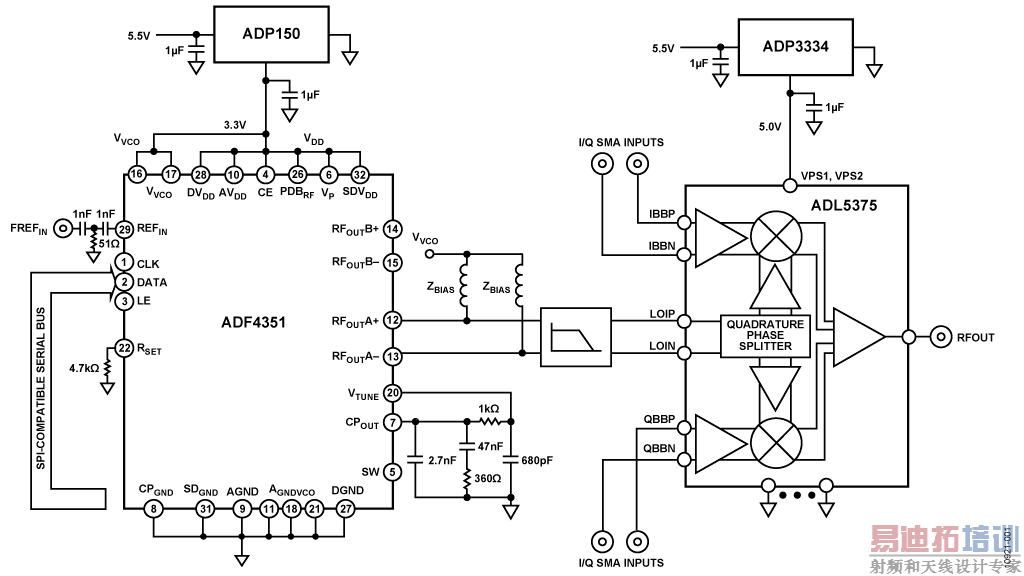
本电路为宽带直接变频发射机模拟部分的完整实现方案(模拟基带输入、RF输出)。通过使用锁相环(PLL)和宽带集成电压控制振荡器(VCO),本电路支持500 MHz至4.4 GHz范围内的RF频率。对来自PLL本振(LO)进行谐波滤波,确保提供出色的正交精度、边带抑制和低EVM。低噪声、低压差调节器(LDO)确保电源管理方案对相位噪声和EVM没有不利影响。这种器件组合可以提供500 MHz 至4.4 GHz频率范围内业界领先的直接变频发射机性能


