- 易迪拓培训,专注于微波、射频、天线设计工程师的培养
简易照度计DIY
录入:edatop.com 点击:
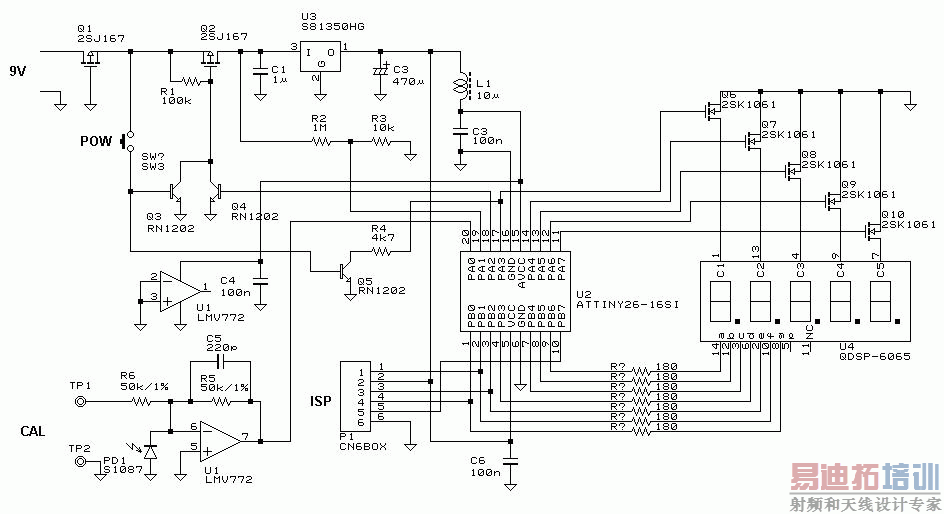
![]() 照度是受照平面上接受的光通量的面密度。照度计是用于测量被照面上的光照度的仪器。 跟动辄几千元的商用照度计相比,这个成本不足15元的简易照度计,其超值程度可想而知了。 这个玩具级的照度计作好以后,我都能想到怎么用,第一件事儿就是拿这个照度计,挨个房间的闯,看看每个房间的照度有什么不同。测过以后呢,不要停,因为关于住宅照明是有标准的。对比一下看看。 如果将这个照度计加以扩展,做一个照度记录仪,用来测量自己居室、或者植物温室等特定场所一年四季的光照情况,也是很不错的想法,这些科学数据可以用来进行更加深入的研究。 硬件原理图 闲话少扯,先看看这个简易照度计的原理图。 其中,以U1 LMV772为核心器件的I-V转换电路将光电管S1087的电流信号转换成电压信号,送入U2 AtTiny26的内置ADC。R5决定了转换系数,为50mV/μA;C5用来增益修正,滤除高频信号。 原理图顶部的Q1用来防止电池接反,等效于常进的二极管;Q2、Q3、Q4组成电源开关电路,控制电源的通断。 ![]() 软件代码 软件的主要功能,就是将ADC的读数,经过一定的运算,送入显示器件LED数码管。AD转换器的输入为0 - 2.56V,据此推算,可测量的最强光照约30000 lux。开机60秒后,自动关闭电源。 |
上一篇:产品的EMC是设计出来的,还是测试出来的?
下一篇:深度解析光纤测试仪器




