• 易迪拓培训,专注于微波、射频、天线设计工程师的培养
首页 > 测试测量 > 技术文章 > 555构成的直流式电容测试仪

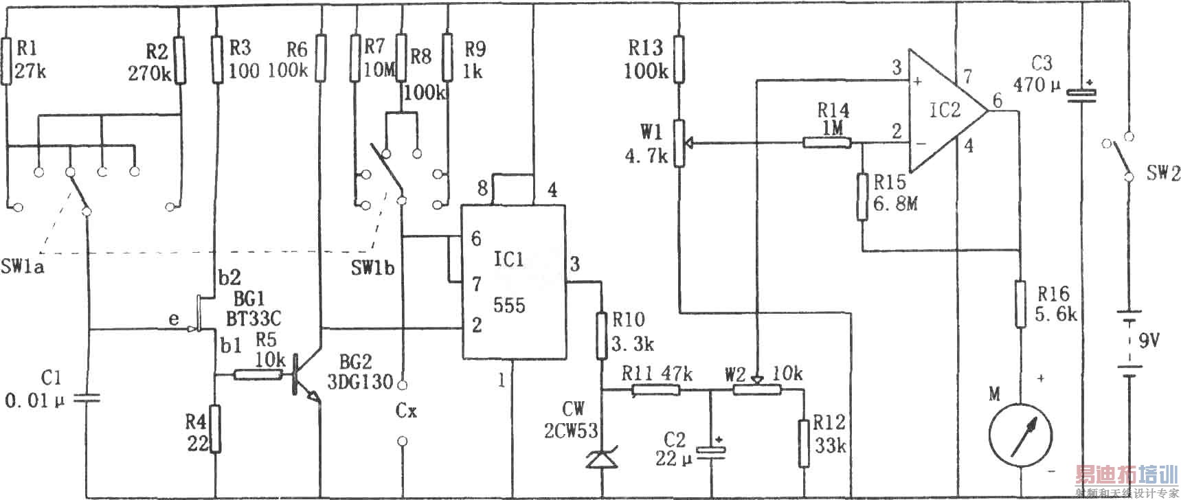
555构成的直流式电容测试仪

录入:edatop.com    点击:
如图所示为555构成的直流式电容测试仪。该测试仪由脉冲发生器、单稳态触发器、直流放大器和表头指示电路等组成。它可测量npF~10μF的电容。量程分为0~100PF、0~1nF、0~10nF、0~100nF、0~1μF、0~10μF。

点击浏览:矢量网络分析仪、频谱仪、示波器,使用操作培训教程

上一篇:555构成的脉宽检测电路
下一篇:用门电路组成的文字显示型逻辑笔之四(CD4001)

微波射频测量操作培训课程详情>>
射频和天线工程师培训课程详情>>

  网站地图