- 易迪拓培训,专注于微波、射频、天线设计工程师的培养
用CD4046组成的相位检测仪
录入:edatop.com 点击:
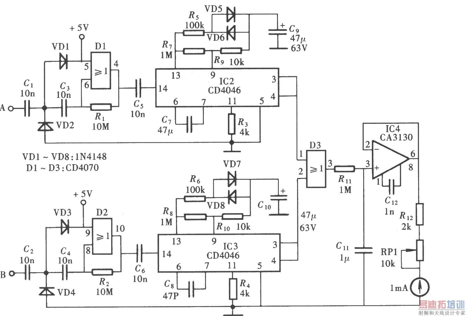
用CD4046可以组成一个相位检测仪,用它来检测两个频率相同但相位不同的正弦波信号的相位差。其电路组成如图所示。


上一篇:简易耐压测试器
下一篇:用门电路组成的文字显示型逻辑笔之一(CD4069)


