- 易迪拓培训,专注于微波、射频、天线设计工程师的培养
隔离手持示波表在浮地测量中的应用
录入:edatop.com 点击:
SHS1000隔离手持示波表是深圳市鼎阳科技有限公司推出的国内首款隔离示波表,其测量的灵活性和测量值的可靠性获得了用户的一致认可。可广泛应用于开关电源,
电力电子
,
汽车电子
,医疗设备等需要浮地测量的领域。下面我们看一下鼎阳SHS1000隔离手持示波表在浮地测量中的一些实际测量表现。
开关电源MOS管Vgs、Vds的电压测量:


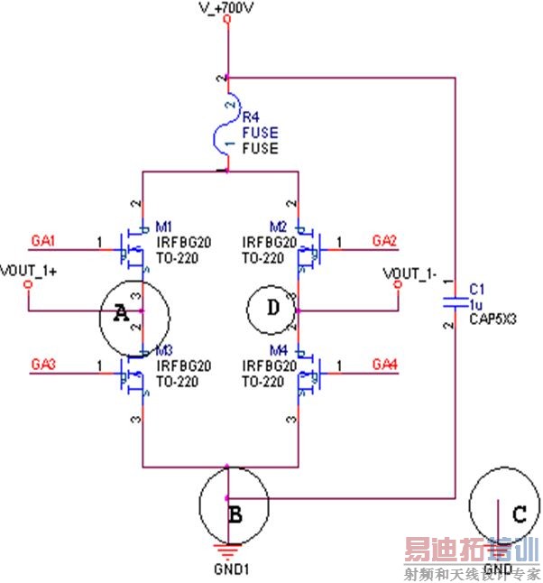
高电压700V,高带宽(快沿,30ns)浮地信号测量:

图:高压脉冲发生器电路

800V,30ns上升沿的快速脉冲共模信号测量: [p]

交流电相间电压的测量:


图:380V交流三相(50Hz)间电压测量
配电流探头,可进行测量工业系统中的功率因数测量。
FFT分析功能
可以进行电网,两相,三相交流电谐波分析,用标配探头即可进行测量;配置电流探头也可以进行电流谐波分析。

在恶劣的测试环境下,工程师对测试设备有了更高的要求,而SIGENT SHS1000系列隔离手持示波表以其优越的性能为工程师和广大科研工作者提供了快速、准确、高效、便捷、经济的浮地测量解决方案,这给广大工程师和科研工作者带来了福音。


