- 易迪拓培训,专注于微波、射频、天线设计工程师的培养
基于温度补偿的超声波倒车测距仪的研制
超声波具有方向性好,穿透能力强,易于获得较集中的声能,根据超声波这些特性进行障碍物有效距离的探测已在很多领域得到应用。不过,超声波在空中传播速度深受温度的影响,若不考虑此项因素,测量的精确度很难得到保证。
在这一汽车倒车测距仪的研制中,充分考虑到环境温度对超声波传播速度的影响,通过温度补偿方法予以校正,具有较高的测量精度,并能实时显示及语音播报车后障碍物距离,让司机视听结合,更加人性化。整机电路具有结构简单、工作稳定可靠、测量误差小等特点。
超声波倒车测距仪整机电路
本系统整机电路采用单片机AT89S52做主控单元,其他部分包括超声波发射模块、超声波接收模块、DS18B20温度补偿模块、液晶显示模块、语音播报模块等。整机框架如图1所示。

图1 系统框架
1 超声波发射模块
采用NE555芯片产生40kHz的振荡方波,单片机通过NE555复位端来控制超声波的发送。由于NE555最大能够产生200mA的输出电流,发射信号功率有限,需经NE5532AF构成的功率放大电路后,产生足够的功率推动超声波的发射,这样才能满足发射距离的要求。超声波发生电路如图2所示,功率放大电路如图3所示。

图2 超声波发生器

图3 功率放大电路
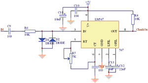
2 超声波接收模块
采用LM567锁相环电路,当接收信号在LM567的锁定频率范围内时,LM567的输出端会从高电平跳变为低电平,此信号作为单片机的中断信号,从而超声波从发射到接收的时间差即可得到准确测量。根据公式S=V*T/2即可得到所测距离。超声波检测电路如图4所示。

图4 超声波检测电路
3 温度补偿模块
目前, 大多数温度测控系统在进行温度检测时, 都是用温度传感器将温度转化为电量后, 经调理电路, 由ADC转换成数字量进行后续处理。这种电路结构复杂、调试烦琐、精度易受元器件参数的影响。
本设计中采用温度传感器DS18B20模块,该传感器自带模数转换可直接使用。因其外部电路简单,温度测量准确度高。
4 液晶显示模块
采用液晶LCD12864用来显示测距信息,内容方便直观,而且可以显示相关提示信息,更加人性化。
5 语音播报模块
采用数码语音芯片ISD2560做语音录放部分。此芯片录放时间长达60s,可实现语音的分段录取、组合回放和循环播放,而且不必使用专门的ISD语音开发设备。芯片采用多电平直接模拟量存储专利技术,省去了ADC和DAC。每个采样值直接存储在片内单个EEPROM单元中,因此能够非常真实、自然地再现语音、音乐、音调和效果声,避免了一般固体录音电路因量化和压缩造成的量化噪声和“金属声”。另外,ISD2560控制电平与TTL电平兼容,接口简单、使用方便。语音播报电路如图5所示。

图5 语音播报电路
软件设计
软件设计非常重要,它是系统的中枢,影响着整机性能的优劣。本超声波测距仪软件流程如图6所示。

图6 超声波测距软件流程
超声波倒车测距仪功能效果
1 温度补偿作用
超声波在空气中传播的速度受温度的影响很大,为了得到更精确的测量结果,本系统采用了温度补偿的方法。用高精度的温度传感器DS18B20测得环境温度,通过软件编程查表的方法得到超声波实际的传播速度,再由单片机计算出精确的距离。
2 测距大小及精度
通过实践验证,超声波测距达到8m,精确度达到0.01m。并且根据车后障碍物距离大小划分成“安全距离”、“保持距离”、“危险距离”三等级提示。
3 液晶显示功能
液晶12864在倒车测距语音系统中用于显示文字和相关信息。系统上电后在液晶上分行显示:第一行显示:倒车测距语音系统;第二行显示:离目标余:×点××米;第三行显示:状态:××距离;第四行显示:环境温度:××.××××C。(×为系统上电后自行测量得的数据,C为温度的符号)。这样显示使用户清楚的知道自己目前所处的位置和安全程度,从而知道如何下一步的操作。
4 语音播报提示
ISD2560是一个性价比较高的语音录放芯片,其可寻址录放功能是其他语音芯片无法比拟的。把要读的字连续的录于其中,要读测得的距离时,直接从语音段上把各个字取下来,然后进行播放,很好的实现了语音播报功能。
结束语
本系统解决了温度变化带来超声波测距精度不高以及距离不远等问题。此外,整机系统智能化,具有语音播报提示和液晶屏显示功能,体现人性化,使用起来非常方便。这一系统可以安装在各种汽车尾部,用于倒车监测车后障碍物情况,功能良好,效果显著。
上一篇:基于LonWorks网络的智能住宅家庭控制装置的设计
下一篇:液体点滴速度检测装置


