- 易迪拓培训,专注于微波、射频、天线设计工程师的培养
基于皮秒级时间间隔测量的集成电路和系统解决方案----TDC
TDC原理
TDC是ACAM核心的超高精度的时间间隔测量产品,全数字化集成电路,采用标准CMOS工艺制造,对温度和电压的变化采用补偿方式,以便能同时满足高精度、高测量刷新率、低功耗和小体积等方面的要求。具体来讲,TDC是以信号通过内部门电路的传播延迟来进行高精度时间间隔测量的,如下图1显示了这种测量绝对间隔时间TDC的主要框架。芯片上的智能电路结构、冗余电路和特殊的布线方法使得芯片可以精确地记下信号通过门电路的个数,并且能保证每个门电路的延迟时间严格一致。芯片能获得的最高测量精度由信号通过芯片内部门电路的最短传播延迟时间tpd决定。

图1:TDC 核心测量单元
测量单元由 START 信号触发,接收到 STOP 信号停止。通过START和STOP之间通过的门电路的个数来获得START和STOP信号之间的时间间隔。如上图由START通过环形振荡器到达的位置和coarse counter的计数值即计算出START 信号和 STOP 信号之间时间间隔,测量范围可达 20 位。下图2中tss即为测量的时间间隔。

图2
与模拟测量方法如AD方式相比,TDC主要优势在于高测量刷新率,优秀的测量分辨率和极低功耗,以及可用性、灵活性、可用电路的高集成性等等,是一种使很多用户都能方便使用的芯片。
TDC产品系列与应用
截止目前,ACAM 已经推出3款TDC产品:
1、TDC-GP1
TDC第一代产品,分辨率为125ps or 250ps,最大时间测量间隔200ms,带有RLC单元(电阻、电感、电容测量单元),主要应用包括:
距离测量
超声波流量测量
密度测量
2、TDC-GP2
ACAM通用TDC新一代产品,更高的分辨率和更小的封装,故此尤其适用于对成本比较敏感的应用。分辨率65ps,最大时间测量4ms,集成有温度测量单元,脉冲发生器,主要应用:
超声波热表
超声波流量计
激光测距仪
激光扫描仪
辞致伸缩定位仪
3、TDC-GPX
GPX是TDC系列中产品功能最强大的,它的多功能构造,尤其是单次测量的高分辨率性能、高测量刷新率,使TDC-GPX在以TDC为基础的时间测量上向前迈出了一大步,分辨率10ps,27ps,41ps,81ps,时间测量量程与分辨率对应,分别为10us,40us,64us,9.4us或无限制。尤其适合于对性能和精度要求都很高的工业和科研应用,如:
TOF光谱分析
TOF测量
生物医学技术
TDC应用实例
下面以最常用的GP2为例,说明ACAM TDC的具体应用。我们先看一下GP2的内部结构,如下图3:
TDC:时间测量核心单元
ALU:数据处理单元,通过SPI与MCU或DSP通信。
TU:温度测量单元
Fire generator:脉冲发生器
其他控制单元、寄存器配置等

图3:GP2内部结构
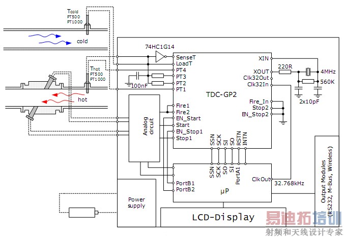
TDC-GP2 很适合低成本的超声波热量计设计。由于其良好的功能性(包括精确的温度测量,触发脉冲产生器校准器),加上一个简单的微处理器(不需要 A/D 转换)和一个传感驱动与接收器,就可以构成一个完整的超声波热量计。如图4的示意图和图5典型电路图:

图4

图5 电路图
发送时脉冲发生器Fire1、Fire2发送脉冲,驱动换能器电路产生超声波(假设此时为顺流),同时给GP2一个start信号,启动GP2测量单元。接收时,经过换能器接收处理,产生的脉冲信号通过模拟电路转换为方波给到STOP1通道,GP2将自动完成STOP1到START的时间间隔t1的测量。同样的方法,逆流时得到传播时间t2,根据t2-t1时间差,使用时差法,能计算出流量。
另外TDC-GP2还带有两路温度测量功能,可直接接PT1000或PT500热电阻进行温度测量,这为热量表的应用提供了集成化的解决方案。系统中接在PT1和PT4端口,而PT2、PT3作为一个参考的电阻接口端。
GP2虽不是核处理器,却能完一个系统的功能,对其进行编程时,你只需把它当成一个外设,通过单片机SPI对它进行操作即可,使用还是很便捷的!


