- 易迪拓培训,专注于微波、射频、天线设计工程师的培养
液位检测系统在光固化快速成形中的设计
引言
光固化快速成形以光敏树脂为原料,激光器发出的紫外激光光束在控制系统的控制下,按零件的各分层截面信息在光敏树脂表面进行逐点扫描。被扫描区域的树脂薄层产生光聚合反应而固化,形成零件的一个薄层。
一层固化完毕后,工作台下移一个精确的距离,以使在原先固化好的树脂表面再敷上一层新的液态树脂,而后进行下一层的扫描加工。如此反复直至整个零件制造完毕,得到一个三维实体原型。固化成形过程中,由于树脂的固化,液面会发生变化,为了保证液面的相对恒定,必需精确检测出液面的变化量。

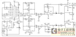
图1 液位检测系统原理图
研发过程中发现的问题
传统研发液位检测系统的思路是以光学三角测量为设计基础,发射器将可见激光射向液面。光束经液面反射,并通过透镜散射到PSD上,其输出信号通过模拟电路处理,以标准电压信号输出。此方法虽能有效地检测出液面的相对位移,但在实际应用中存在以下问题。
暗电流
没有光束照射PSD时,其输出电极所输出的电流称为暗电流。暗电流随环境温度的变化而变化,环境温度的上升会引起暗电流的增大,暗电流的存在会给测量带来误差。
杂散光
PSD的检测原理是根据PSD的输出来计算光敏面上的光点坐标。检测中除了目标物发光外,还有其它杂散光经反射射入PSD,如实验室的灯光或设备内的照明灯等,这些杂散光均会在PSD上造成响应。一般来说,当需要测量反射面微米级位移时,信号检测需要分辨出毫伏级的变化。如果不消除杂散光的影响,有用的信号就很容易被淹没,甚至使系统无法工作。
要提高液位检测仪的适应能力和检测精度,正确解决上述问题无疑是至关重要的。 <Script type=text/javascript> function ImgZoom(Id)//重新设置图片大小 防止撑破表格 { var w = $(Id).width; var m = 650; if(w < m){return;} else{ var h = $(Id).height; $(Id).height = parseInt(h*m/w); $(Id).width = m; } } window.onload = function() { var Imgs = $("content").getElementsByTagName("img"); var i=0; for(;i
原理图分析
根据对系统的分析,设计的液位检测系统原理图如图1所示。基准5V电压由SG3524芯片16脚输出,R1和R2起分压作用,为引脚2提供2.5V电压;电阻R8起限流作用,防止LD过电流;运放U6A起PI调节作用;C5和C6起隔直流作用,从而使信号变为标准方波信号,经U3A和U3B线性检波后转换为直流电压信号。该信号并使其中一路电压信号经U4A放大后输出;U4B对两路电压信号进行加法运算后反馈至PI调节器U6A的反相输入端,用于对激光强度进行调节。
激光频率调制
采用SG3524芯片对激光频率进行调制,激光频率f由电阻R3和电容C1决定,f=1.18/(R3×C1)=1.18/(24K×0.1F)≈500Hz;引脚2的电压V2=R2/(R1+R2)×VREF=2.5V;SG3524输出方波占空比=V2/VREF×100%=50%。
激光强度反馈调节
运算放大器U6A及外围元件组成PI调节器,其同相输入端接基准5V电压。由于R5=R6,因此U6A可将反馈电压(V1+V2)控制在10V,并驱动调光三极管T1。T1的作用相当于动态可调电位器,用于对LD回路的电流作自适应调节,使(V1+V2)的值维持恒定。T1一方面可对PSD暗电流进行补偿,消除了对测量的影响,提高了检测精度,另一方面保持了激光强度的恒定。
信号处理
由于PSD位置信号以A级电流形式输出,所以在初级采用了运算放大器U1来构成电流-电压转换电路。PSD作为内阻较低的电流源,其初级放大器不仅要有较低的偏置电流特性,而且要求输入噪声电压和零漂移电压都比较小。基于这些考虑,U1选用了低温漂高输入阻抗运算放大器OP27。本设计中R11>>R9+R10,直流信号通过(R9+R10)进行反馈;R9、R10、C3构成低通滤波器,其时间常数T1=(R9//R10)C1=50K×10F=500ms,激光频率f=500Hz,调制光周期T0=1/f=2ms<T2>T0,故调制光信号能通过C5,而干扰信号(50Hz)不能通过C5。
经上述分析,把LD的频率调制为500Hz后,再加上后续电路的处理,可有效抑制照射到PSD上杂散光和50Hz干扰信号对检测的影响,大大提高了系统对环境的适应能力。
实验结果
实验采用乳白色光敏树脂作为反射介质,盛树脂的容器由改进后的螺旋测微仪控制移动,液面的变化量能精确的由螺旋测微仪读出。经实验测量,当输出电压U=0V时,检测仪与液面之间的距离L0=50mm;该检测仪的测量范围为50mm~66mm。由实测数据分析,液面的位移L(mm)和输出电压U(V)之间的曲线可近似成直线,经最小二乘法直线拟和后其斜率为1.59046mm/V,液面的位移L(mm)和输出电压U(V)之间的控制算法为:L=50.21471+1.59046U。
液位检测仪的输出电压经数据采集后输入计算机,控制程序利用控制算法和输出电压的变化量就能间接地算出液面的变化量,从而为液位调节提供依据。
结语
通过对激光频率进行PWM调制,结合PI反馈、PSD检测等技术研发的液位检测仪,适用于对位置、位移、角度等参数的实时测量。经实验验证此系统具有检测精度高、抗干扰能力强等特点。对液面的测量分辨率可以达到0.01mm。此技术填补了国内空白,在工业应用领域具有广泛的应用前景。
上一篇:一种基于H.2
6
4的快速运动估计算法
下一篇:应对机器人设计开发中的三大挑战


