- 易迪拓培训,专注于微波、射频、天线设计工程师的培养
精确的抗RIAA变换器
为了测试任一种MM或MC音频前置放大器的RIAA(幅度和相位无线电干扰)传送的再生,需要1个能生成高精度逆RIAA变换[e(f)]的测量系统-抗RIAA编码器相对于严格变换的偏差小于±0.1dB。此编码器输出必须连接到RIAA变换器的输入。20Hz~20KHz恒幅正弦扫描馈入编码器输入。
图1示出编码器输出[e(f)],放大器变换[r(f)]和输出[o(f)]。在最好情况下,音频放大器的输出示出1个平坦的频率响应(像0dB的[o(f)])和平坦的相位响应。

图1 译码器输出[e(f)]、音频放大器变换[r(f)]和输出[o(f)]的变换曲线图
无源方案不精确,特别是与MC前置放大器(相当低的输入阻抗)相连。用有源配置(图2)可以设计最简单和最精确的方案。逆RIAA变换描述方程式是基于RIAA变换时间常数TI=3180?S、T2=75?S、T3=318?S基础上的。在选择由两个电阻器和两个电容器构成的4元件网络Zin(f)时,其有关公式如下:
T1=R1*C1,T2=R2*C2,T3=(C1+C2)*(R1‖R2),R1=b*R2,b=11.7,c1=a*c2,a=3.6,增益G(f)=- 对于图3所示的元件,在1KHz为-26dB)。.

图2 有源逆RIAA变换电路
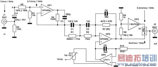
RIAA编码器的详细电路示于图3。此电路具有驱动MM音频放大器(输入灵敏度接近5mVrms)和通过TI功率缓冲器BuF634驱动MC音频放大器(输入灵敏度接近0.5mVrms,最小输入阻抗≥50?)的能力。缓冲器应布线为窄带宽模式。电源线必须小心地用100nF聚丙烯电容器和10?F钽电容器旁路,旁路电容器尽可能靠近所有运放。R4和C3确保OP1输出处电容器的稳定条件。所有电阻器和电容器应具有≤1%的容差。OP4输出保持无dc补偿。对于直接耦合前置放大器(在信号通路中无电容器)所标出的元件P1必须要调节:在预热15分钟后调整P1到0.001Vdc输出电压。可用7815/7915稳压器产生电源。Zin(f)和Rf计算值如下:R1=883K,R2=75K,C1=3.6nF,C2=1nF,Rf=R7=4.841K。
在20Hz~20KHz频段,此电路与严格的逆RIAA变换器相比较最大偏差小于±0.1dB。在同样的频段,计算得到的最大偏差为±0.1018dB(在460Hz和485Hz之间)。当R1、C1、C2容差在1%,R2容差≤0.1%时很容易保证偏差小于±0.1dB。然而,在20Hz其最大偏差为±0.076dB。对于所有音频放大器,只有在无电容器或电容器耦合输入部分具有高通半功率点频率≤0.01Hz时才可实现平坦的±0.5?相位响应。为避免输入和输出之间180?相位变化,在电路A点尖插入1个倒相器(增益-1,在图3中未示出)。

图3 精确的抗RIAA变换电路
必须指出:电源必须不要任何电力网干扰,并应很好地屏蔽。另外,在低频区域,OP3输出容易受干扰。
上一篇:HT46R47组成的电压频率测量显示电路
下一篇:为应变计应用选择合适的放大器


