• 易迪拓培训,专注于微波、射频、天线设计工程师的培养
首页 > 测试测量 > 示波器使用讨论 > 如图 Multisim 11 中函数信号发生器和示波器怎么接?

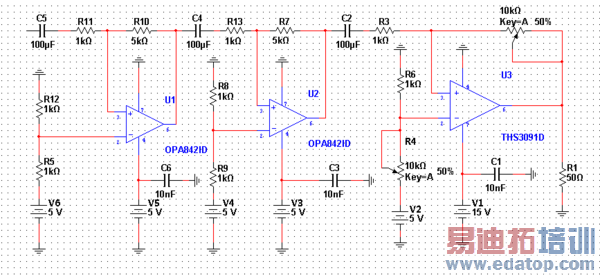
如图 Multisim 11 中函数信号发生器和示波器怎么接?

录入:edatop.com     点击:

函数输入 与输出信号 检测

信号发生器的正输入端接C5输入口,负输入端接GND,示波器A相正输入接信号发生器输入端,示波器B相输入接U3输出口,示波器两个负是入口接GND

申明:网友回复良莠不齐,仅供参考。如需专业学习,请查看示波器操作培训教程

上一篇:用示波器观察波形时,屏上出现一个亮点是为什么
下一篇:protues 中 信号发生器 示波器等怎么用,新手求教

微波射频测量操作培训课程详情>>

  网站地图