- 易迪拓培训,专注于微波、射频、天线设计工程师的培养
四个要点,帮你搞定LoRa天线匹配电路!
录入:edatop.com 点击:
LoRa 是LPWAN通信技术中的一种,是美国Semtech公司采用和推广的一种基于扩频技术的超远距离无线传输方案。这一方案改变了以往关于传输距离与功耗的折衷考虑方式,为用户提供一种简单的能实现远距离、长电池寿命、大容量的系统,进而扩展传感网络。

LoRa技术与其他无线技术对比
目前,LoRa 主要在全球免费频段运行,包括433、868、915 MHz等。
LoRa技术具有远距离、低功耗(电池寿命长)、多节点、低成本的特性。
LoRa 网络主要由终端(可内置 LoRa 模块)、网关(或称基站)、Server 和云四部分组成。应用数据可双向传输。

随着LoRa技术在业内的持续发热,加上其独特优越的传输性能,运用LoRa技术的群体正在爆发式的增长,由于很大部分群体对LoRa等射频技术均是初次接触,在做产品的过程中,通常会遇到棘手的射频电路设计问题,其实只要掌握几大要点,就基本可以发挥LoRa的最佳性能。
要点一、匹配电路设计
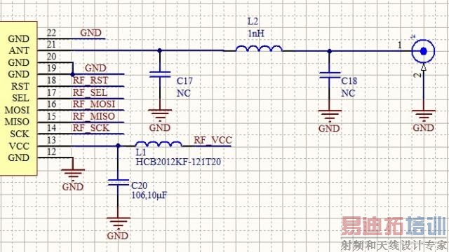
在原理图设计时,需要在天线接头与模块的天线引脚之间预留一个π型匹配电路。天线的阻抗是受到电路板的铺地、外壳和安装角度等因素影响的,预留这个π型匹配电路是为了当天线严重偏离50欧姆时,将其纠正到50欧姆。
默认情况下,天线阻抗是比较接近50欧姆的,在下图中的C17和C18不用焊接;而L2用220pF电容,或者1nH电感,再或者0欧电阻,三者均可。遇到特殊的情况时,比如天线安装模具内部、天线的体积很小或需要加强高次谐波抑制等,这三个匹配元件才需要进行匹配调整。

【图1】 LoRa模块应用的预留匹配电路
理论上,无论天线阻抗在任何值,都可以通过π型匹配电路将其匹配到50欧姆。然而实际上电感电容都是有内阻的,这个内阻会吸收能量,若天线阻抗太小(几欧姆)或大(上千欧姆)的话,通过匹配电路将其匹配到50欧姆去就失去了意义。原因在于大部分的能量已消耗在匹配元件的内阻上。
要点二、微带线走线规则
此处所说的微带线指的是LoRa模块的天线引脚到天线接头之间的PCB走线。下图是LoRa模块ZM470SX-M评估板上的微带线示例,由于模块内部阻抗以及天线阻抗都是以50欧姆标准来设计,因此当微带线特征阻抗也是50欧姆时,三者得到了最佳匹配。

【图2】 LoRa模块邮票孔式天线接口
为得到50欧姆左右的微带线,一方面可以向PCB生产厂家提阻抗加工要求,有能力的PCB厂家能够根据板材参数通过线线宽来控制走线阻抗;另一方面可以从PCB厂家获取板材参数后(主是介电常数)通过软件自己计算线宽,从而把阻抗控制在我们期望的范围。

【图3】LoRa学习评估板
根据经验,若用FR4的板材(介电常数在4.2~4.6之间),当线宽为微带线到参考层距离的2.2倍时,特征阻抗比较接近50欧姆。例如用双面板的情形,板厚为0.8mm时,可取线宽为1.7mm。但必须注意,微带线下面的铺地必须是完整的,微带线与铺铜间距根据阻抗计算软件计算结果来设定。模块天线引脚两侧的地焊盘必须良好接地。

【图4】 ZM470SX-M评估板微带线示例
由于470MHz电磁波的波长较长,如果这段微带线走线长度不超过20mm时,走线特征阻抗在25~75欧姆范围对性能影响不大,这种情况下建议使用25mil线宽即可。
要点三、PCB铺地要求
我们遇到过很多这样的情况:用户将我们的模块用到产品上,产品程序上使用与我们评估板一样的配置参数,并使用我们评估板上的天线,通信效果却明显比我们的评估板差很多。与通信距离相关的无非就发射功率、接收灵敏度和天线这三个关键参数,其中前面两个参数在我们模块出厂家时有测试过的,不合格的产品是当废品处理掉的,而天线是因用户的设计不同而不同。影响通信的距离主要就是天线这个参数,其它两个参数几乎不会因用户的板子不同而发生较大的变化。

【图5】 ZM470SX-M评估板PCB示例
在空气中,频率为470MHz的电磁波波长为63CM,若设计一款标准的半波偶极子天线,则这款天线至少为半个波长,即31.5CM。实际应用中,绝大部分的产品并没有给天线设计预留这么大的空间,所以普遍采用弹簧天线。使用这种弹簧天线时,天线接在不同的板子上,其性能参数是不一样的。这是因为这种类型的天线,弹簧只是整个天线的一部分,另一部分是电路板上的地,故在电路铺地的时候就得有讲究了,总原则就是:一是要尽可以使天线垂直电路板安装,二是要使铺地的铜块尽量大并且连续,并依靠密集的过孔来使正反两面的铺地连续也是可行的。
要点四、天线安装规范
在所有硬件参数调整好后,天线的安装也是关键一步,天线辐射是有方向性的,并不是每个方向辐射相等的能量,如同我们讲话一样,有的方向听到的声音强,有的方向弱。安装天线的时候,需要将天线辐射最强的方向对准接收的天线,接收天线才可能获得最强的接收信号,要做到这一点,必须先知道天线的辐射方向才行。
在没有暗室等专业天线测试实验室的情况下,那如何测试天线的辐射方向呢 我们可以在最终确定产品后,让其连续不断发送数据,并用频谱分析仪测试离产品一定距离的信号强度,旋转被测试的产品,并记录各个方向的信号强度,从而可以绘制出产品的天线辐射大致方向图。

【图6】辐射方向测试
靠近墙壁、门和金属面等反射面安装时,需要注意反射带来的影响,理论和测试结果都证明了以下的结论:
最佳位置:

最佳与最差位置相距λ/4交替出现;
RX1优于RX2,例如470MHz时,离反射面16CM效果远优于32CM。

【图7】电磁波的反射


