- 易迪拓培训,专注于微波、射频、天线设计工程师的培养
13.56M线圈 , EMC辐射骚扰 超标问题?
录入:edatop.com 点击:
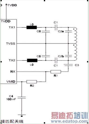
这是小弟工作后入手的第一个项目,类似于读卡器的产品,天线板子用13.56M线圈,目前遇到的问题是,产品需要做EMC测试,(工作读卡状态)测试结果3倍频40.68MHz超过限值13dB、5、7倍频余量也很小。基本上奇次谐波大,偶次谐波小。小弟初步分析原因如下:(1)usb供电,usb线缆标明是屏蔽线,约1.5m。线不带磁环, 会不会是屏蔽效果不好?(2)天线板与控制板用2.54插针连接,插针长度1cm左右, 会不会有天线效应?(3)控制板上有串口调试的2.54插针,插针长度1cm左右,会不会有天线效应?(4)天线板上的能量太强?
小弟请教过一前辈,很可能是原因(4).于是小弟调整C0,C1,C2的参数。C0:82 ,92, 100pF;C1:16 ,18,22,27 pFC1:100,105 pF以上参数各个组合来测试。因EMC远场测试的费用比较昂贵,只能用近场测试整改。使用频谱仪加近场磁场探头来测试。用磁场探头在天线板线圈上方约5mm 来回移动。最大值保持,扫描带宽0100MHz,分辨率10KHz(此时,比较灵敏),但是对比了下各参数的测量结果,单位dB。 多次测试,同一参数频谱幅值比较分散,有大有小。没观察出哪个参数对3倍频幅值 下降比较显著。是不是我测量方法有问题?
小弟查阅了很多资料,了解了一些知识:1近场与远场测试的电磁辐射区别。近场的辐射越大,远场的辐射也必然越大。 相对量的测量。2EMC整改措施:屏蔽,滤波,接地。
小弟测试过程中有以下疑问,求有经验的前辈解答,不胜感激。1 放卡到天线板上,测量值明显比未放卡时增大。原因?两个线圈相互作用影响?2C0,C1,C2的参数是小弟 参照以前的板子来的。C0,C1,C2的作用不是很清楚?求解答3 近场测量方法的问题?小弟查了一些知识都是 针对线缆、结构屏蔽、如何接地等等,但是针对本身就是天线线圈的辐射如何测量分析?4 关于天线线圈近场分析 、远场分析。如下说法对吗?对于天线线圈,近场主要是磁场。近场是感应场,这个范围内电场和磁场总能量是守恒的吗?(电场场强大时,磁场场强小,或者相反),这个范围内测量到的值与 远场测量有什么关系呢?(还是此大则彼大吗)5 EMC远场测量的是电场,单位,dBuv,但近场测量的是什么呢?磁场,用什么单位?如何解释?
求前辈解答,不胜感激。 第一次注册发帖,没分可送,忘见谅啊。
下载附件
小弟请教过一前辈,很可能是原因(4).于是小弟调整C0,C1,C2的参数。C0:82 ,92, 100pF;C1:16 ,18,22,27 pFC1:100,105 pF以上参数各个组合来测试。因EMC远场测试的费用比较昂贵,只能用近场测试整改。使用频谱仪加近场磁场探头来测试。用磁场探头在天线板线圈上方约5mm 来回移动。最大值保持,扫描带宽0100MHz,分辨率10KHz(此时,比较灵敏),但是对比了下各参数的测量结果,单位dB。 多次测试,同一参数频谱幅值比较分散,有大有小。没观察出哪个参数对3倍频幅值 下降比较显著。是不是我测量方法有问题?
小弟查阅了很多资料,了解了一些知识:1近场与远场测试的电磁辐射区别。近场的辐射越大,远场的辐射也必然越大。 相对量的测量。2EMC整改措施:屏蔽,滤波,接地。
小弟测试过程中有以下疑问,求有经验的前辈解答,不胜感激。1 放卡到天线板上,测量值明显比未放卡时增大。原因?两个线圈相互作用影响?2C0,C1,C2的参数是小弟 参照以前的板子来的。C0,C1,C2的作用不是很清楚?求解答3 近场测量方法的问题?小弟查了一些知识都是 针对线缆、结构屏蔽、如何接地等等,但是针对本身就是天线线圈的辐射如何测量分析?4 关于天线线圈近场分析 、远场分析。如下说法对吗?对于天线线圈,近场主要是磁场。近场是感应场,这个范围内电场和磁场总能量是守恒的吗?(电场场强大时,磁场场强小,或者相反),这个范围内测量到的值与 远场测量有什么关系呢?(还是此大则彼大吗)5 EMC远场测量的是电场,单位,dBuv,但近场测量的是什么呢?磁场,用什么单位?如何解释?
求前辈解答,不胜感激。 第一次注册发帖,没分可送,忘见谅啊。
下载附件
申明:网友回复良莠不齐,仅供参考。如需专业学习,请查看13.56MHz NFC/RFID天线设计培训课程。


