- 易迪拓培训,专注于微波、射频、天线设计工程师的培养
实时语音识别系统在家庭监护机器人电路设计
录入:edatop.com 点击:
文中所研究和设计的功能,都是应用在移动机器人上的。因而系统的研究设计需要考虑到体积小、省电、便于移动的特性,并需具有便于家庭用户操作的友好显示界面。对于语音识别部分,需要用到用于语音识别算法处理的处理器、语音采集电路和语音输出电路。其中语音识别算法运算的处理器主要负责算法的运算处理,相当于机器人的大脑;语音采集电路负责采集外部的声音信号,相当于机器人的耳朵;语音输出电路负责输出话语声音,相当于机器人的嘴巴。
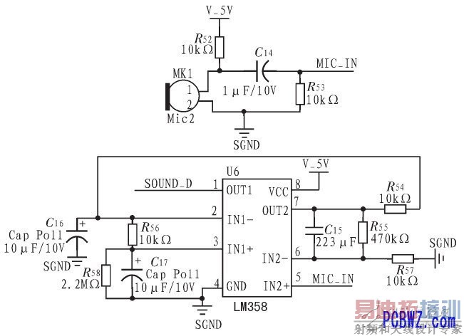
本文的设计是用在移动机器人上的,因而需要语音的输入、识别处理及语音输出的功能。对于语音的输入采集,本文使用声音传感器麦克风及外围电路来实现。对于语音输出部分,使用功率放大器结合喇叭来使用。设计语音部分原理图如图3所示。

图3 语音输入原理图
射频工程师养成培训教程套装,助您快速成为一名优秀射频工程师...
天线设计工程师培训课程套装,资深专家授课,让天线设计不再难...
上一篇:注意PCB分板机三大保养
下一篇:SMD元件PCB布局工艺
射频和天线工程师培训课程详情>>

