- 易迪拓培训,专注于微波、射频、天线设计工程师的培养
电池线路板之简易快速充电电源模块电路设计
电池线路板以下分享的这个设计采用NEC upd78F0547单片机为主控制器,通过键盘来设置直流电源的输出电流,并可由液晶显示器显示输出的电压、电流值。主电路采用运放LM324和达林顿管组成调节电路,电路设计合理,编程正确。除了完成题目要求外,电路设计了步进设置功能,可设置不同的恒流和稳压值。
恒流、恒压充电电路:这部分电路是整个电路的核心部分,主要由D/A转换电路,恒流、恒压调整电路,检测电路组成。
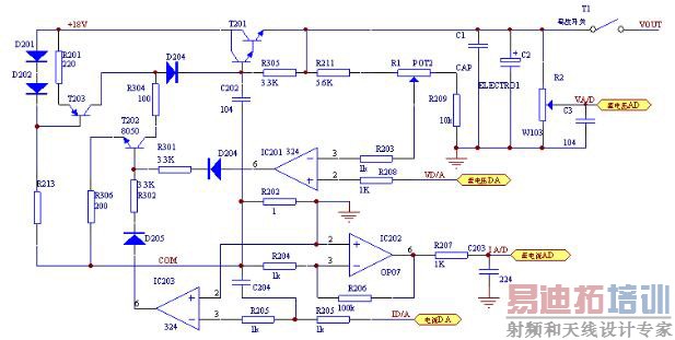
控制电路输送来的数字信号由D/A转换电路IC205转换成模拟信号作为基准电压,然后送到电压比较器IC201的正输入端。输出端取样电阻上取得取样电压信号送到电压比较器IC201的负输入端,与基准电压比较,比较结果由IC201的输出端反馈到T202,控制T202的导通状态。由D201、D202、R201、T203组成一个恒流源A,恒流值I=2Ud-Ube/R201 。T202的导通状态影响着对恒流源A的吸收电流,从而改变恒流源A对调整管T201基极的驱动电流,稳定调整管T201的输出值。为减小输出纹波,调整管T201使用达林顿三极管。调整管T201基极电流由一恒流源提供,进一步减小电源电压波动对调整管T201带来的影响。电路采用悬浮驱动。
电位器W103以及单片机(内含A/D转换)组成电压检测电路。W103将输出电压的取样信号送单片机内部的A/D电路进行转换,转换得到的数字信号由单片机处理,并由LCD显示器显示测量值。取样电阻R202、IC202以及单片机(内含A/D转换)组成电流检测电路。取样电阻R202上的取样信号送IC202处理、送单片机内部的A/D电路进行转换,转换得到的数字信号由单片机处理,并由LCD显示器显示测量值。

图2.1 恒流、恒压充电电路原理图

图2.2 D/A转换电路原理图
控制电路:控制电路主要由NEC upd78F0547单片机及外围电路、键盘电路等组成。单片机接收检测电路传输来的信号,经过A/D转换后将电压和电流值显示到液晶上。该电路能够通过按键设定电源的输出电压值和电流值,通过控制D/A芯片的设定值实现控制输出电压值和电流值。并根据检测实际输出的电流(压)值与设定值比较后,调整D/A芯片的设定值 ,使得电源的输出稳定、可靠。

图2.3 CPU电路原理图

图2.4 键盘电路原理图
显示电路:采用4行8列的汉字液晶屏显示实际的设定电流值、设定电压值、实际输出的电流值、实际输出电压值。电压分辨率0.1V。电流分辨率1mA。液晶屏能够在设定时显示设定的电压和电流值。

图2.5 LCD显示电路原理图
电源电路:具有2组输出直流输出,一组为主输出DC18V,作为充电电路的能源输入;另一组输出±DC 12V和DC 5V,给本电源中控制电路、恒流(压)调整电路、显示电路等部分提供工作电源。

图2.6 电源电路原理图
点评分析:
恒流输出时,在100mA(慢充)和200mA(快充)可设置的基础上,增加了电流值从100MA---200MA可调功能,步进为20 mA。可设置多种恒压输出状态,恒压输出值为:10V,9V,12V。以直流电源为核心,NEC upd78F0547单片机为主控制器,通过键盘来设置直流电源的输出电流,并可由液晶显示器显示输出的电压、电流值。由单片机程控设定数字信号,经过D/A转换器输出模拟量,再经过运算放大器隔离放大,控制输出功率管的基极,随着功率管基极电压的变化而输出不同的电流(压)。可稳定地实现恒压或恒流充电状态,并在恒流输出时可设置电流100mA慢充和200mA快充,电压(流)波动和纹波电压(流)小,并具有过热保护和自动恢复功能。
射频工程师养成培训教程套装,助您快速成为一名优秀射频工程师...
天线设计工程师培训课程套装,资深专家授课,让天线设计不再难...
上一篇:高精密线路板水平电镀工艺详解
下一篇:设计可穿戴PCB需要考虑的材料问题

