- 易迪拓培训,专注于微波、射频、天线设计工程师的培养
快点PCB原创∣电感变换器的PCB设计是这样啊!
正确的PCB设计是成功实现电源设计的最重要因素之一,优秀的PCB布局布线可提高电源的稳定性并减小EMI,理解电流的流向并找出高频回路是设计中的关键。
单端初级电感变换器(SEPIC)是一种同时具有升压和降压功能的非隔离型电源。这种电源转换器在输入电压低于输出电压时可以发挥升压作用,而在输入电压高于输出电压时可以发挥降压作用。SEPIC电路在电池供电的系统(例如汽车电子)中应用广泛。
...
...
...
这开题pa一下3小行,这专有名词pa一下放出来4小行,俺娘诶,100+字数呢,直砸得板儿妹眼晕。

缓缓神,好吧,这期是快点PCB的Mr.李(前华为高级工程师)要来介绍SEPIC电路PCB设计的关键考量因素及注意事项。
原来是新来分享干货的工程师一枚,这文风,确实不怪板儿妹受惊。
言归正传:
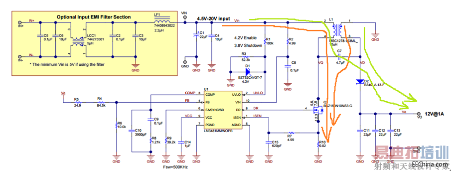
一个典型的SEPIC如下图所示,当开关管Q1导通时,电流回路如橙色箭头所示,当开关管Q1关断时,电流回路如绿色箭头所示。

12W SEPIC电路原理实例(图片来自TI)
可见,存在高频开关电流的回路有两个:
一是:从Vin网络到L1初级再到开关管Q1再到GND的回路
二是:从L1次级到D2到输出滤波电容再到GND的回路

为了取得很好的噪声抑制效果并减小EMI,有如下建议:
(敲黑板,重点来了)
(1)布局时要使高频开关电流两个环路路径尽可能最短;
(2)保证大面积的地平面把输入电容、开关管和输出电容连接起来,形成低阻抗的地回路。
(3)VQ是高频辐射网络,布局上距离要尽可能短,在保证通流的情况下使此网络的铜皮面积尽可能小。
而对于控制部分,又有以下几点不成熟的小建议:

(1)要使驱动信号DR走线尽量短,并包地以抗干扰。
(2)电流检测信号ISEN从R10两端采样,傍地成对走线,并注意避开高频干扰源。
(3)补偿电路COMP尽量靠近芯片U1。
(4)电压反馈信号Vo从输出电容C13之后取样,走线避开干扰。
电源PCB的Layout设计是一项极富技巧性的工作,在设计时,要从原理出发仔细推敲每一个设计细节,这样才能做出优秀的设计并体会到其中的乐趣噢。

From板儿妹
射频工程师养成培训教程套装,助您快速成为一名优秀射频工程师...
天线设计工程师培训课程套装,资深专家授课,让天线设计不再难...
上一篇:DDR的前世与今生(二)
下一篇:层叠之数字地与模拟地

