- 易迪拓培训,专注于微波、射频、天线设计工程师的培养
PCB LAYOUT(3):layout降低EMI
录入:edatop.com 点击:
在模拟电路中,对电磁干扰特别敏感,经常碰到的就是开关电源,它的反馈信号就是模拟信号,很容易受到它自身的开关信号干扰,所以在LAYOUT时要特别注意这一点,否则做出来的电源,轻则纹波太大,重则不能工作。
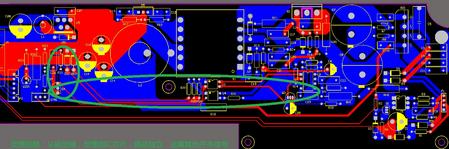
反馈回路受到的干扰一般分为两种:传导与辐射。针对传导,在元器件布局时就要注意了,不要将反馈回路纠结在开关信号中,反馈信号中的地线,从输出端引出,不要就近原则。让反馈回路独立,远离其他路径。如下图。(此图变压器初级地线有问题)

关于辐射干扰,我认为就是电流变化,在其周围产生电磁场,最终辐射出去。所以电流环路要尽量小,辐射出去的干扰就越小。往往有些元器件开关瞬间会产生最强的电磁干扰,因为其电流变化特别大,所以干扰特别强。电流变化环路就是干扰源、电流的突变地方就是最强干扰源!下面就以BUCK拓扑结构为例,其电流环有输入环、功率开关环、整流环、输出环

正常工作时,输入环与输出环的电流不会突变,功率开关环与整流环会交替进行,所以这两个环中的五个元器件有部分元器件的电流会突变。输入电容、开关管、肖特基二极管,这三个元器件会在功率开关环与整流环交替时,电流发生突变。所以在布局布线时,优先考虑这三个元器件的走线,其他环路次之。电流环尽量小,优先布局布线电流突变元器件。
再看第一副图,它的拓扑为正激式,正激式其实也是由BUCK演变而来,增加了隔离的功能。看下图,正激式中电流突变的几个元器件:输入电容、变压器、开关管、采样电阻以及次级回路的肖特基二极管。黄色箭头线标记功率管开时的电流走向,采样电阻之后应单独接到输入电容的地。这些元器件环路要独立,其他路径尽量不要与其共用回路。

反馈回路受到的干扰一般分为两种:传导与辐射。针对传导,在元器件布局时就要注意了,不要将反馈回路纠结在开关信号中,反馈信号中的地线,从输出端引出,不要就近原则。让反馈回路独立,远离其他路径。如下图。(此图变压器初级地线有问题)

关于辐射干扰,我认为就是电流变化,在其周围产生电磁场,最终辐射出去。所以电流环路要尽量小,辐射出去的干扰就越小。往往有些元器件开关瞬间会产生最强的电磁干扰,因为其电流变化特别大,所以干扰特别强。电流变化环路就是干扰源、电流的突变地方就是最强干扰源!下面就以BUCK拓扑结构为例,其电流环有输入环、功率开关环、整流环、输出环

正常工作时,输入环与输出环的电流不会突变,功率开关环与整流环会交替进行,所以这两个环中的五个元器件有部分元器件的电流会突变。输入电容、开关管、肖特基二极管,这三个元器件会在功率开关环与整流环交替时,电流发生突变。所以在布局布线时,优先考虑这三个元器件的走线,其他环路次之。电流环尽量小,优先布局布线电流突变元器件。
再看第一副图,它的拓扑为正激式,正激式其实也是由BUCK演变而来,增加了隔离的功能。看下图,正激式中电流突变的几个元器件:输入电容、变压器、开关管、采样电阻以及次级回路的肖特基二极管。黄色箭头线标记功率管开时的电流走向,采样电阻之后应单独接到输入电容的地。这些元器件环路要独立,其他路径尽量不要与其共用回路。

射频工程师养成培训教程套装,助您快速成为一名优秀射频工程师...
射频和天线工程师培训课程详情>>

