- 易迪拓培训,专注于微波、射频、天线设计工程师的培养
新型电荷泵DC/DC变换器
录入:edatop.com 点击:
新型非隔离、降压式、低电压、大电流、超低压差电荷泵DC/DC变换器在结构上没有泵电容,其主要特点有:输出电流大,可达800mA;输出电压精度高(见表1及表2);超低压差,特别适用于便携式产品;有输出电压连续可调及固定输出电压两种类型;有输出短路保护及输入电压过压保护;模块做成三端器件,仅需外接输入电容器及输出电容器,使用十分方便;无电感器;电路简单,全部采用贴片式元器件,模块尺寸可做得较小;生产工艺简单。现将其特点、基本工作原理、关键技术参数、部分实验数据、应用范围及典型应用电路做一简介。
基本工作原理
模块的结构框图及外围元件如图1所示。其工作原理是,上电后的瞬间输出电压为0V(低电平),此电压经分压器(R1、R2)、误差放大器,输入逻辑控制电路。逻辑控制电路输出低电平,使开关管导通。则输入电压VIN经开关管向输出电容器COUT充电,并向负载供电,输出电压VOUT上升。当COUT上的电压上升到内部设定的电压时,此电压经R1、R2分压器,将反馈电压信号输入误差放大器,误差放大器输出高电平,逻辑控制电路受此高电平控制,输出高电平,开关管截止。输出电容器COUT向负载放电,VOUT下降,当COUT上的电压略低于设定的电压时,通过分压器的反馈,使开关管又导通,COUT又充电而提高电压,这样输出电压可保持一定的稳压精度。

当负载电流增加时,逻辑控制电路的输出脉冲频率增加以保证输出电压的稳定;当负载电流减小时,则输出脉冲频率减小。这种通过频率变化达到稳压方式属于脉冲频率调制(PFM)模式。
模块内部有输出短路保护电路及输入电压过压保护电路。在输出短路或输入电压过压时,开关管截止,输出电压为0V,并锁存。另外,电路处于保护状态时,LED亮(可用做指示)。若R1采用电位器,则VOUT输出可调。
关键技术参数
输入电压VIN为3~5.5V,建议输入电压VIN=VOUT+1.0V;固定输出电压有四种:2.5V、3.0V、3.3V、3.6V(也可产生用户所需的其他电压);可调输出电压为2.4~4.5V;在VIN=VOUT+1.0V条件下,输出电流可达800mA;输出电压精度高,初始精度典型值为±1.5%,满负载输出时输出电压精度典型值为2.5%;超低压差,输出电流500mA时,典型压差值为100mA;静态电流典型值为1.2mA;转换效率与压差大小有关,压差1V时的转换效率约为75%;输出纹波电压与压差、输出电流、COUT容量及等效串联电阻(ESR)大小有关。采用低ESR、大容量的COUT,IOUT为500mA时,其典型值为15mA;VIN大于VOUT+(2.5~3.5V)时,输入电压过压,开关管被关断,VOUT=0V,并锁存(VIN降低后需重新启动电源);输出短路时,VOUT=0V,并锁存;开关管最大功耗PD为1.6W。
实验数据
在有输出电流IOUT变化时,看输出电压VOUT的变化及一定输出电流时测其压差值。实验电路如图2所示。

实验一:IOUT与VOUT的关系
实验条件:VIN=VOUT+1.0V;CIN=10μF/16V(MLCC)+220μF/10V(Al);COUT=10μF/16V(MLCC)+2×1000μF/10V(Al),1000μF/10V电容为低ESR电容器;Ta=25℃。
固定输出的模块(4#及6#)实验结果如表1所示,可调输出模块(5#和3#)仅做IOUT=500mA,在2.5V、3.0V、3.3V、3.6V、4.0V几个电压时实际输出电压值列于表2。
从表1及表2中可看出,该实验模块有较好的负载调整率,即有较高的输出电压精度。
实验二:低压差试验
低压差实验的做法是,在VIN=VOUT+1.0V的起始条件下,调整RL,使IOUT=500mA,记下此时VOUT的实际值。然后逐渐减小VIN值,一直减小到VOUT实际值减小了0.1V时为止。此时的VIN减小值与VOUT实际值减-0.1V的差值为压差值。实验条件与实验一相同。
用额定输出电压为3.0V的6#实验模块作试验。VIN=4.0V,在IOUT=500mA时,VOUT实际值为2.98V。VIN从4.0V开始减小,当VIN降到2.97V时,VOUT实际值由2.98V降到2.88V,降了0.1V。此时可计算出压差值为2.97V-2.88V=0.09V。即在500mA的输出电流时,VIN降到2.97V时,输出电压还有2.88V。此实验结果说明6#模块的压差是极低的。
应用范围
该DC/DC模块由于输出电压范围宽,并且有输出连续可调,输出电流大,压差小,并有较好的输出电压精度,因此应用范围较广。它可以单独组成低电压稳压电源或用作辅助电源(如主电源为5V/1A,辅助电源为3V或3.3V、300~400mA);可组成输出稳压的适配器(插头式电源);可调输出的电源特别适用于低电压小型电子产品的维修、电路的开发或实验、爱好者的电子制作;固定输出的稳压适配器适用于电池供电的便携式电子产品作外接电源;也可直接在便携式仪器、仪表、消费类电子产品中用作电源。
应用举例
● 用做辅助电源
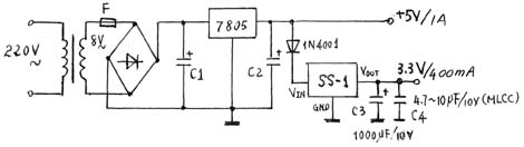
图3中的主电源由7805稳压器供电,辅助电源由实验模块SS-1供电(输出3.3V/400mA)。为使VIN≈VOUT+1.0V,SS-1模块的输入电路中串接了一个二极管1N4001,使VIN=4.3V。

当SS-1与主电源非常接近,SS-1的输入电容器CIN可省去,若C2与SS-1输入端较远时,需接一个22~47μF/10V的铝电解电容器。输出电容器由1000μF/10V低ESR铝电解电容器及4.7~10μF/16V MLCC(多层陶瓷电容器)并联,其目的是减小输出纹波电压。
● 输出连续可调的电源
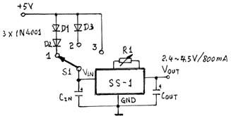
图4是一种输出连续可调(2.4~4.5V),输出800mA的稳压电源。CIN可取47~220μF铝电解电容器,COUT可取10μF/16V(MLCC)与2×1000μF//10V低ESR铝电解电容器并联,输出纹波电压较小。

这里采用了一个单刀三掷开关S1及几个整流二极管1N4001,其目的是减小功耗、减小输出纹波电压及保证输出800mA电流。开关管的功耗大小与VIN有关,如图5所示。

在图5中,输入电压VIN、输出电压VOUT、输出电流IOUT,则开关管在导通时,其管压降为VIN-VOUT,其管耗PD为(VIN-VOUT)×IOUT。当VIN-VOUT大时,其PD可能超过开关管最大耗散功率而损坏开关管,即使不损坏开关管,也会使转换效率降低,纹波电压增加。所以建议VIN=VOUT+1.0V较为合适。
S1开关的位置与输入及输出电压的关系如表3所示。
● 用电池供电的电源
图6为三节镍镉或镍氢电池供电,输出3.0V/300mA的稳压电源。该电源最大特点是,当电池的电压由额定电压3.6V降到3.0V时,输出电压仍可达2.90V左右。这不仅充分地利用了电池的能量(电池到3.0V时为终止放电电压),并且延长了电池两次充电之间的时间。另外,由于VIN-VOUT的压差小,其转换效率大于84%。

在压差很小时,开关管的占空比提高、其纹波电压相应减小;当压差极小时,开关管的占空比为1,开关管不再断开,其输出纹波电压为0mV,这也是该电路的特点之一。
基本工作原理
模块的结构框图及外围元件如图1所示。其工作原理是,上电后的瞬间输出电压为0V(低电平),此电压经分压器(R1、R2)、误差放大器,输入逻辑控制电路。逻辑控制电路输出低电平,使开关管导通。则输入电压VIN经开关管向输出电容器COUT充电,并向负载供电,输出电压VOUT上升。当COUT上的电压上升到内部设定的电压时,此电压经R1、R2分压器,将反馈电压信号输入误差放大器,误差放大器输出高电平,逻辑控制电路受此高电平控制,输出高电平,开关管截止。输出电容器COUT向负载放电,VOUT下降,当COUT上的电压略低于设定的电压时,通过分压器的反馈,使开关管又导通,COUT又充电而提高电压,这样输出电压可保持一定的稳压精度。

当负载电流增加时,逻辑控制电路的输出脉冲频率增加以保证输出电压的稳定;当负载电流减小时,则输出脉冲频率减小。这种通过频率变化达到稳压方式属于脉冲频率调制(PFM)模式。
模块内部有输出短路保护电路及输入电压过压保护电路。在输出短路或输入电压过压时,开关管截止,输出电压为0V,并锁存。另外,电路处于保护状态时,LED亮(可用做指示)。若R1采用电位器,则VOUT输出可调。
关键技术参数
输入电压VIN为3~5.5V,建议输入电压VIN=VOUT+1.0V;固定输出电压有四种:2.5V、3.0V、3.3V、3.6V(也可产生用户所需的其他电压);可调输出电压为2.4~4.5V;在VIN=VOUT+1.0V条件下,输出电流可达800mA;输出电压精度高,初始精度典型值为±1.5%,满负载输出时输出电压精度典型值为2.5%;超低压差,输出电流500mA时,典型压差值为100mA;静态电流典型值为1.2mA;转换效率与压差大小有关,压差1V时的转换效率约为75%;输出纹波电压与压差、输出电流、COUT容量及等效串联电阻(ESR)大小有关。采用低ESR、大容量的COUT,IOUT为500mA时,其典型值为15mA;VIN大于VOUT+(2.5~3.5V)时,输入电压过压,开关管被关断,VOUT=0V,并锁存(VIN降低后需重新启动电源);输出短路时,VOUT=0V,并锁存;开关管最大功耗PD为1.6W。
实验数据
在有输出电流IOUT变化时,看输出电压VOUT的变化及一定输出电流时测其压差值。实验电路如图2所示。

实验一:IOUT与VOUT的关系
实验条件:VIN=VOUT+1.0V;CIN=10μF/16V(MLCC)+220μF/10V(Al);COUT=10μF/16V(MLCC)+2×1000μF/10V(Al),1000μF/10V电容为低ESR电容器;Ta=25℃。
固定输出的模块(4#及6#)实验结果如表1所示,可调输出模块(5#和3#)仅做IOUT=500mA,在2.5V、3.0V、3.3V、3.6V、4.0V几个电压时实际输出电压值列于表2。
从表1及表2中可看出,该实验模块有较好的负载调整率,即有较高的输出电压精度。
实验二:低压差试验
低压差实验的做法是,在VIN=VOUT+1.0V的起始条件下,调整RL,使IOUT=500mA,记下此时VOUT的实际值。然后逐渐减小VIN值,一直减小到VOUT实际值减小了0.1V时为止。此时的VIN减小值与VOUT实际值减-0.1V的差值为压差值。实验条件与实验一相同。
用额定输出电压为3.0V的6#实验模块作试验。VIN=4.0V,在IOUT=500mA时,VOUT实际值为2.98V。VIN从4.0V开始减小,当VIN降到2.97V时,VOUT实际值由2.98V降到2.88V,降了0.1V。此时可计算出压差值为2.97V-2.88V=0.09V。即在500mA的输出电流时,VIN降到2.97V时,输出电压还有2.88V。此实验结果说明6#模块的压差是极低的。
应用范围
该DC/DC模块由于输出电压范围宽,并且有输出连续可调,输出电流大,压差小,并有较好的输出电压精度,因此应用范围较广。它可以单独组成低电压稳压电源或用作辅助电源(如主电源为5V/1A,辅助电源为3V或3.3V、300~400mA);可组成输出稳压的适配器(插头式电源);可调输出的电源特别适用于低电压小型电子产品的维修、电路的开发或实验、爱好者的电子制作;固定输出的稳压适配器适用于电池供电的便携式电子产品作外接电源;也可直接在便携式仪器、仪表、消费类电子产品中用作电源。
应用举例
● 用做辅助电源
图3中的主电源由7805稳压器供电,辅助电源由实验模块SS-1供电(输出3.3V/400mA)。为使VIN≈VOUT+1.0V,SS-1模块的输入电路中串接了一个二极管1N4001,使VIN=4.3V。

当SS-1与主电源非常接近,SS-1的输入电容器CIN可省去,若C2与SS-1输入端较远时,需接一个22~47μF/10V的铝电解电容器。输出电容器由1000μF/10V低ESR铝电解电容器及4.7~10μF/16V MLCC(多层陶瓷电容器)并联,其目的是减小输出纹波电压。
● 输出连续可调的电源
图4是一种输出连续可调(2.4~4.5V),输出800mA的稳压电源。CIN可取47~220μF铝电解电容器,COUT可取10μF/16V(MLCC)与2×1000μF//10V低ESR铝电解电容器并联,输出纹波电压较小。

这里采用了一个单刀三掷开关S1及几个整流二极管1N4001,其目的是减小功耗、减小输出纹波电压及保证输出800mA电流。开关管的功耗大小与VIN有关,如图5所示。

在图5中,输入电压VIN、输出电压VOUT、输出电流IOUT,则开关管在导通时,其管压降为VIN-VOUT,其管耗PD为(VIN-VOUT)×IOUT。当VIN-VOUT大时,其PD可能超过开关管最大耗散功率而损坏开关管,即使不损坏开关管,也会使转换效率降低,纹波电压增加。所以建议VIN=VOUT+1.0V较为合适。
S1开关的位置与输入及输出电压的关系如表3所示。
● 用电池供电的电源
图6为三节镍镉或镍氢电池供电,输出3.0V/300mA的稳压电源。该电源最大特点是,当电池的电压由额定电压3.6V降到3.0V时,输出电压仍可达2.90V左右。这不仅充分地利用了电池的能量(电池到3.0V时为终止放电电压),并且延长了电池两次充电之间的时间。另外,由于VIN-VOUT的压差小,其转换效率大于84%。

在压差很小时,开关管的占空比提高、其纹波电压相应减小;当压差极小时,开关管的占空比为1,开关管不再断开,其输出纹波电压为0mV,这也是该电路的特点之一。
射频工程师养成培训教程套装,助您快速成为一名优秀射频工程师...
天线设计工程师培训课程套装,资深专家授课,让天线设计不再难...
上一篇:一种基于Intel8253与L298N电机PWM调速法
下一篇:GPIB芯片TNT4882在多路程控电源中的应用
射频和天线工程师培训课程详情>>

