- 易迪拓培训,专注于微波、射频、天线设计工程师的培养
建立一个简单的互补式脉冲发生器
录入:edatop.com 点击:
作者:Horst Koelzow 来源:Global Thermoelectric公司 日期:2009-10-31
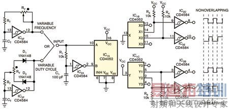
当建立推挽开关电源转换器或电机控制器时,经常需要交错式脉冲,它们之间有少量的死区时间,以尽可能减小输出开关器件的同时导通。开关控制器IC拥有这种特性,但它们一般采用闭环工作,以减少IC管脚数。在对开关输出级作优化时,可能需要开环控制。图1表示出如何只用两只常见IC来建立这样一个发生器。额外的好处在于,可以同时使用重叠的P沟道驱动和非重叠的N沟道驱动。

表1,源输入与延迟后的输入
电路的输入(IC1的Pin10)来自于时钟发生器。IC1的Pin9上出现一个来自IC2A的有少许延迟和反相的信号版本。然后IC1对延迟后的原始输入作解码,形成所需要的输出(表1)。由于IC1是一个模拟式分路器,可以用上拉电阻或下拉电阻,将其输出设为高有效或低有效。将X或Y脚接至电源或地,就可以设定无效的高或低态。根据IC1A的A、B输入状态,IC1中的内部开关从X与X0到X与X3,以及从Y和Y0至Y和Y3。缓冲器IC2B通过IC2E的缓冲,将获得的输出反相。可以用剩余的门作为一个可变频率或可变占空比发生器。R1与C1的时间常数确定死区时间,它与频率或占空比无关。根据输出器件的特性以及开关频率,输出缓冲器可能需要一个附加级,或可以用MOSFET栅极驱动器件代替它们。电源电压并不重要,但应足够高,以确保输出器件的完全导通。一般情况下,较高的电源电压可允许更高速的运行。MC14xxx系列IC与CD4xxx系列功能相同。如果你需要在较低电源电压下更高频率地运行,则可以用74HC4xxx系列器件。所有这些IC都可从多家制造商处获得,包括德州仪器公司(参考文献1)和安森美半导体公司(参考文献2)。
图1,可以只用两只常见IC建立一个简单的脉冲发生器。
参考文献
1. “CD4051B, CD4052B, CD4053B,” Texas Instruments, October 2003.
2. “Semiconductor and Integrated Circuit Devices,” On Semiconductor.
当建立推挽开关电源转换器或电机控制器时,经常需要交错式脉冲,它们之间有少量的死区时间,以尽可能减小输出开关器件的同时导通。开关控制器IC拥有这种特性,但它们一般采用闭环工作,以减少IC管脚数。在对开关输出级作优化时,可能需要开环控制。图1表示出如何只用两只常见IC来建立这样一个发生器。额外的好处在于,可以同时使用重叠的P沟道驱动和非重叠的N沟道驱动。

表1,源输入与延迟后的输入
电路的输入(IC1的Pin10)来自于时钟发生器。IC1的Pin9上出现一个来自IC2A的有少许延迟和反相的信号版本。然后IC1对延迟后的原始输入作解码,形成所需要的输出(表1)。由于IC1是一个模拟式分路器,可以用上拉电阻或下拉电阻,将其输出设为高有效或低有效。将X或Y脚接至电源或地,就可以设定无效的高或低态。根据IC1A的A、B输入状态,IC1中的内部开关从X与X0到X与X3,以及从Y和Y0至Y和Y3。缓冲器IC2B通过IC2E的缓冲,将获得的输出反相。可以用剩余的门作为一个可变频率或可变占空比发生器。R1与C1的时间常数确定死区时间,它与频率或占空比无关。根据输出器件的特性以及开关频率,输出缓冲器可能需要一个附加级,或可以用MOSFET栅极驱动器件代替它们。电源电压并不重要,但应足够高,以确保输出器件的完全导通。一般情况下,较高的电源电压可允许更高速的运行。MC14xxx系列IC与CD4xxx系列功能相同。如果你需要在较低电源电压下更高频率地运行,则可以用74HC4xxx系列器件。所有这些IC都可从多家制造商处获得,包括德州仪器公司(参考文献1)和安森美半导体公司(参考文献2)。
图1,可以只用两只常见IC建立一个简单的脉冲发生器。
参考文献
1. “CD4051B, CD4052B, CD4053B,” Texas Instruments, October 2003.
2. “Semiconductor and Integrated Circuit Devices,” On Semiconductor.

射频工程师养成培训教程套装,助您快速成为一名优秀射频工程师...
天线设计工程师培训课程套装,资深专家授课,让天线设计不再难...
上一篇:音乐变幻的灯光
下一篇:提供聚焦强度的照明环
射频和天线工程师培训课程详情>>

