- 易迪拓培训,专注于微波、射频、天线设计工程师的培养
轻松完成通电顺序测试的电路
录入:edatop.com 点击:
作者:Goh Ban Hok 来源: 新加坡Infineon Technologies Asia Pacific 公司 日期:2009-09-30
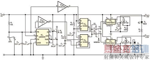
单片系统(SoC)一般需要为核心准备一个电源,为I/O准备另一个电源。为了恰当地给器件加电,您经常需要某个电源先于另一个电源加电。借助图1所示电路,您可以测试SoC的通电顺序。两个TPS75501线性稳压器IC3 和IC4产生两个电源。TPS75501可调稳压器从6V最大输入提供1.22V~5V输出电压。该电路使用5V作为输入源,并且最多能供应5A电流。 SoC需要3.3V和1.5V。以下方程描述了电压设置方式。对于IC3,VOUT1=VREF (1+R4/R5);对于IC4,VOUT2= VREF(1+R6/R7)。基准电压为1.22V。

图1,可配置定序电路利用555计时器来延迟某个电源。
电路中的R5和R7为30kΩ。对于1.5V电源,可变电阻R4为7kΩ;对于3.3V电源,R6为50kΩ。当存在3.3V电源时,绿光 LED D2发光;红光LED D1为输入电源电压发光。TPS75501的引脚1为启用引脚。处于低电平时,它启用引脚4的输出电压。开关S2选择电源顺序。IC1是555计时器,作为单稳电路工作。它提供两个电源之间的延时。可利用R3和C3的时间常量来调节延时:延时=1.1×R3C3。
为实现给两个电源通电之间的400ms延时,C3为33μF,R3为11 kΩ。计时器借助IC1的引脚2的负脉冲实现触发。它在IC1的引脚3产生正脉冲。输出在IC2A逆变,然后传送到IC6的引脚11。IC5和IC6是被锁定的电路。设置引脚S连接到5V电源,复位引脚R连接电阻R2和R10以及电容C4和C7,来确保Q输出在初始通电阶段期间为高电平。稳压器IC3和 IC4最初处于关断状态。

图2,1.5V电源(绿色迹线)首先通电,然后是3.3V电源(红色迹线)和555计时器。

图3,1.5V电源(绿色迹线)首先通电,然后是3.3V电源(红色迹线)和7474锁定电路输入。
当模拟开关S2处于接通位置时,1.5V电源的序列首先开始,然后是3.3V电源。如需开始通电顺序测试,按动并释放触发开关S1,以便瞬间产生一个低脉冲。该脉冲触发555计时器IC1,后者产生一个正脉冲。该脉冲又产生一个延时,然后启用IC4的3.3V电源。在按动和释放S1时,另一个信号前往逆变器 IC2B,然后去往锁定引脚,即IC5的引脚3。对于连接到该引脚的1.5V稳压器则没有延时。它启用IC3的1.5V电源。由于IC3的启用引脚立即收到启用信号,因此它立即产生1.5V电压。IC4的启用引脚在555计时器产生延时后收到信号,然后产生3.3V电压,由此实现通电顺序。当您按动S1 时,1.5V电源首先通电,而3.3V电源只是在555计时器延时之后通电(图2和图3)。

图4,3.3V电源(红色迹线)首先通电,然后是1.5V电源(绿色迹线)和555计时器。

图5,3.3V电源(红色迹线)首先通电,然后是1.5V电源(绿色迹线)和7474锁定电路输入。
开关S2连接到引脚13和16。当S2处于关断状态时,通电顺序改变。在这种情况下,3.3V电源首先通电,然后是1.5V电源(图4和图5)。当按动S1时,3.3V电源首先通电,1.5V电源在555计时器延时后通电。
单片系统(SoC)一般需要为核心准备一个电源,为I/O准备另一个电源。为了恰当地给器件加电,您经常需要某个电源先于另一个电源加电。借助图1所示电路,您可以测试SoC的通电顺序。两个TPS75501线性稳压器IC3 和IC4产生两个电源。TPS75501可调稳压器从6V最大输入提供1.22V~5V输出电压。该电路使用5V作为输入源,并且最多能供应5A电流。 SoC需要3.3V和1.5V。以下方程描述了电压设置方式。对于IC3,VOUT1=VREF (1+R4/R5);对于IC4,VOUT2= VREF(1+R6/R7)。基准电压为1.22V。

图1,可配置定序电路利用555计时器来延迟某个电源。
电路中的R5和R7为30kΩ。对于1.5V电源,可变电阻R4为7kΩ;对于3.3V电源,R6为50kΩ。当存在3.3V电源时,绿光 LED D2发光;红光LED D1为输入电源电压发光。TPS75501的引脚1为启用引脚。处于低电平时,它启用引脚4的输出电压。开关S2选择电源顺序。IC1是555计时器,作为单稳电路工作。它提供两个电源之间的延时。可利用R3和C3的时间常量来调节延时:延时=1.1×R3C3。
为实现给两个电源通电之间的400ms延时,C3为33μF,R3为11 kΩ。计时器借助IC1的引脚2的负脉冲实现触发。它在IC1的引脚3产生正脉冲。输出在IC2A逆变,然后传送到IC6的引脚11。IC5和IC6是被锁定的电路。设置引脚S连接到5V电源,复位引脚R连接电阻R2和R10以及电容C4和C7,来确保Q输出在初始通电阶段期间为高电平。稳压器IC3和 IC4最初处于关断状态。

图2,1.5V电源(绿色迹线)首先通电,然后是3.3V电源(红色迹线)和555计时器。

图3,1.5V电源(绿色迹线)首先通电,然后是3.3V电源(红色迹线)和7474锁定电路输入。
当模拟开关S2处于接通位置时,1.5V电源的序列首先开始,然后是3.3V电源。如需开始通电顺序测试,按动并释放触发开关S1,以便瞬间产生一个低脉冲。该脉冲触发555计时器IC1,后者产生一个正脉冲。该脉冲又产生一个延时,然后启用IC4的3.3V电源。在按动和释放S1时,另一个信号前往逆变器 IC2B,然后去往锁定引脚,即IC5的引脚3。对于连接到该引脚的1.5V稳压器则没有延时。它启用IC3的1.5V电源。由于IC3的启用引脚立即收到启用信号,因此它立即产生1.5V电压。IC4的启用引脚在555计时器产生延时后收到信号,然后产生3.3V电压,由此实现通电顺序。当您按动S1 时,1.5V电源首先通电,而3.3V电源只是在555计时器延时之后通电(图2和图3)。

图4,3.3V电源(红色迹线)首先通电,然后是1.5V电源(绿色迹线)和555计时器。

图5,3.3V电源(红色迹线)首先通电,然后是1.5V电源(绿色迹线)和7474锁定电路输入。
开关S2连接到引脚13和16。当S2处于关断状态时,通电顺序改变。在这种情况下,3.3V电源首先通电,然后是1.5V电源(图4和图5)。当按动S1时,3.3V电源首先通电,1.5V电源在555计时器延时后通电。
射频工程师养成培训教程套装,助您快速成为一名优秀射频工程师...
天线设计工程师培训课程套装,资深专家授课,让天线设计不再难...
上一篇:提供聚焦强度的照明环
下一篇:提供简便过热保护的热插拔开关
射频和天线工程师培训课程详情>>

