- 易迪拓培训,专注于微波、射频、天线设计工程师的培养
基于TLC2274新的电流采样方案及其在DSP中的实现
录入:edatop.com 点击:
在绝大多数电机调速以及其它控制系统中都要用到电流采样,以用于电流反馈控制。目前在高性能的电机变频调速系统中,数字信号处理品(DSP)越来越多地被使用。其中以德州仪器(TI)公司TMS320C/LF240(X)为代表的C2000系列的DSP用得较多。现有的电流采样方法大多采用文献的模数采样方案,如下图1所示:


图1(b) 图1(c) 图1(d)
图1所示方案的原理是:首先用电流互感器或电流传感器(如瑞士LEM公司的LTS系列传感器等)采样两相电流值;然后将采样结果经运算放大器使电流值变换到-2.5"+2.5v 的电压区间中,最后再加上+2.5v的电压偏移量形成0"5v的电压送给DSP采样。这种方法的优点是电路简单,易实现,但其不足之处是采样精度低、误差大。如图1(b), 交流相电流的其中一个峰值转换为直流电压时一个为5v,一个为0v,由于电压死区的存在,使得0v 附近的出现较大误差。
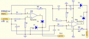
新的电流采样方案 新的电流采样方案中采用的运算放大器是TLC2274。TLC2274是德州仪器公司用先进的LinCMOS工艺制造,具有Rail-to-Rail输出能力的高性能四运算放大器,它比目前常用的CMOS运放有更好的噪声、功耗和输入失调电压性能。TLC2274所具有的低噪声和高输入阻抗非常适宜用于诸如电压/电流传感器之类的小信号的计算、放大。而且它的最低工作电压可以低至正负2.2V 。 基于下列电路,如图2所示。图2中为一个双减法电流采样电路,第一路运放U8B的输出电压为:

图2 双减法电流采样电路
其主要思路为:LEM传感器输出的Ui= v,此电压先后施加到由TLC2274构成的两个减法电路上,第一路以Ui减去传感器采样结果的中值参考电压Uref (2.5v), 然后再线性放大到DSP的A/D采样所要求的电压范围(0"Ud)。对于TMS320C/F20x和C/F24x 系列的DSP,Ud的值为5v;对于TMS320LC/F240x Ud为3.3v。第二路则相反,用中值参考电压Uref 减去传感器输出电压Ui,同样也线性放大到合适的电压范围。Z1,Z2为两个3.3v的稳压二极管,对运放输出电压起到限幅作用。当Ui值大于Uref 时,Uo1输出为正电压,且电压范围是0"Ud,而由于二极管D2的存在使得电流不能注入到运放中,故而第二路运放不能输出负电压,而是钳位在0v;当Ui值小于Uref 时,Uo2输出为正电压,同样而由于二极管D1的存在使得第一路运放不能输出负电压,也是钳位在0v。在一个正弦周期内的某一时刻只会有一路信号输出0"Ud的电压,这比图1中的方法采样窗口要宽一倍,从而提高了采样精度。 两路输出分别送给DSP中两个A/D采样通道,但只有一路输出值是有用的,我们可以编程区分出有用的信号。软件流程如图3:

图3 软件流程图
这样两相电流实际需要4路A/D通道,比图1中的方法要多用两个A/D采样通道,而目前DSP提供的A/D采样通道足够多的,以TMS320LF2407(A) 为例,其有16路A/D通道。B相电流采样电路与A相相同,这样我们就可以用一片TLC2274来实现两相电流的采样了。DSP实现的子程序已附于文后。
电路的改进 通过实验不难发现,TLC2274可以在单电源供电的情况下工作,那么图2所示的双减法电路可以做一些改进。由于TLC2274是Rail-to-Rail输出的,所以我们可以直接用系统的3.3v为其提供工作电压Vcc,而Vdd处可以直接接地。将D1,D2,Z1,Z2去掉后再做实验验证,其工作还是正常的。但这样做以后采样精度有所降低,所以建议还是用正负双电源供电。


图1(b) 图1(c) 图1(d)
图1所示方案的原理是:首先用电流互感器或电流传感器(如瑞士LEM公司的LTS系列传感器等)采样两相电流值;然后将采样结果经运算放大器使电流值变换到-2.5"+2.5v 的电压区间中,最后再加上+2.5v的电压偏移量形成0"5v的电压送给DSP采样。这种方法的优点是电路简单,易实现,但其不足之处是采样精度低、误差大。如图1(b), 交流相电流的其中一个峰值转换为直流电压时一个为5v,一个为0v,由于电压死区的存在,使得0v 附近的出现较大误差。
新的电流采样方案 新的电流采样方案中采用的运算放大器是TLC2274。TLC2274是德州仪器公司用先进的LinCMOS工艺制造,具有Rail-to-Rail输出能力的高性能四运算放大器,它比目前常用的CMOS运放有更好的噪声、功耗和输入失调电压性能。TLC2274所具有的低噪声和高输入阻抗非常适宜用于诸如电压/电流传感器之类的小信号的计算、放大。而且它的最低工作电压可以低至正负2.2V 。 基于下列电路,如图2所示。图2中为一个双减法电流采样电路,第一路运放U8B的输出电压为:

图2 双减法电流采样电路
其主要思路为:LEM传感器输出的Ui= v,此电压先后施加到由TLC2274构成的两个减法电路上,第一路以Ui减去传感器采样结果的中值参考电压Uref (2.5v), 然后再线性放大到DSP的A/D采样所要求的电压范围(0"Ud)。对于TMS320C/F20x和C/F24x 系列的DSP,Ud的值为5v;对于TMS320LC/F240x Ud为3.3v。第二路则相反,用中值参考电压Uref 减去传感器输出电压Ui,同样也线性放大到合适的电压范围。Z1,Z2为两个3.3v的稳压二极管,对运放输出电压起到限幅作用。当Ui值大于Uref 时,Uo1输出为正电压,且电压范围是0"Ud,而由于二极管D2的存在使得电流不能注入到运放中,故而第二路运放不能输出负电压,而是钳位在0v;当Ui值小于Uref 时,Uo2输出为正电压,同样而由于二极管D1的存在使得第一路运放不能输出负电压,也是钳位在0v。在一个正弦周期内的某一时刻只会有一路信号输出0"Ud的电压,这比图1中的方法采样窗口要宽一倍,从而提高了采样精度。 两路输出分别送给DSP中两个A/D采样通道,但只有一路输出值是有用的,我们可以编程区分出有用的信号。软件流程如图3:

图3 软件流程图
这样两相电流实际需要4路A/D通道,比图1中的方法要多用两个A/D采样通道,而目前DSP提供的A/D采样通道足够多的,以TMS320LF2407(A) 为例,其有16路A/D通道。B相电流采样电路与A相相同,这样我们就可以用一片TLC2274来实现两相电流的采样了。DSP实现的子程序已附于文后。
电路的改进 通过实验不难发现,TLC2274可以在单电源供电的情况下工作,那么图2所示的双减法电路可以做一些改进。由于TLC2274是Rail-to-Rail输出的,所以我们可以直接用系统的3.3v为其提供工作电压Vcc,而Vdd处可以直接接地。将D1,D2,Z1,Z2去掉后再做实验验证,其工作还是正常的。但这样做以后采样精度有所降低,所以建议还是用正负双电源供电。
射频工程师养成培训教程套装,助您快速成为一名优秀射频工程师...
射频和天线工程师培训课程详情>>

