- 易迪拓培训,专注于微波、射频、天线设计工程师的培养
基于MOSFET内部结构设计优化驱动电路
录入:edatop.com 点击:
功率MOSFET具有开关速度快,导通电阻小等优点,因此在开关电源,马达控制等电子系统中的应用越来越广。通常在实际的设计过程中,电子工程师对其的驱动电路以及驱动电路的参数调整并不是十分关注,尤其是从来没有基于MOSFET内部的微观结构去考虑驱动电路的设计,导致在实际的应用中,MOSFET产生一定的失效率。本文将讨论这些细节的问题,从而优化MOSFET的驱动性能,提高整个系统的可靠性。
功率MOSFET的栅极模型
通常从外部来看,MOSFET是一个独立的器件,事实上,在其内部,由许多个单元(小的MOSFET)并联组成,图1(a)为AOT460内部显微结构图,其内部的栅极等效模型如图1(b)所示。MOSFET的结构确定了其栅极电路为RC网络。

图1:AOT460显微结构图及栅极等效模型。
在MOSFET关断过程中,MOSFET的栅极电压VGS下降,从其等效模型可以得出,在晶元边缘的单元首先达到栅极关断电压VTH而先关断,中间的单元由于RC网络的延迟作用而滞后达到栅极关断电压VTH而后关断。

图2:MOSFET关断时的电流分布。
如果MOSFET所加的负载为感性负载,由于电感电流不能突变,导致流过MOSFET的电流向晶元的中间流动,如图2所示。这样就会造成MOSFET局部单元过热而导致MOSFET局部单元损坏。如果加快MOSFET的关断速度,以尽量让MOSFET快速关断,不让能量产生集聚点,这样就不会因局部单元过热而损坏MOSFET。注意到:MOSFET的关断过程是一个由稳态向非稳态过渡的过程,与此相反,MOSFET在开通时,由于负载的电流是随着单元的逐渐开通而不断增加的,因此是一个向稳态过渡的过程,不会出现关断时产生的能量集聚点。
因此,MOSFET在关断时应提供足够的放电电流让其快速关断,这样做不仅是为了提高开关速度而降低开关损耗,同时也是为了让非稳态过程尽量短,不至产生局部过热点。
功率MOSFET热不稳定性

图3:MOSFET的转移特性。
图3为MOSFET处于饱和区时漏极电流ID与栅极电压VGS的关系曲线即转移特性,用公式可表示为:

其中,

,对于特定的MOSFET,K为常数。因此,MOSFET处于饱和状态时ID与VGS是平方的关系。
由图3可知,当MOSFET处于饱和区并且IDID0时,ID随温度的变化是负温度系数。因为MOSFET是由很多的小的单元组成,当ID<ID0且处于饱和区时,如果部分单元温度偏高,则这些单元会趋向流过更多的电流,继而温度会更高,因此这是一个正反馈过程,MOSFET最终会因为局部过热而损坏。由于功率MOSFET在开通和关断的过程中是工作在饱和区,因此应提高开关速度,缩短这样的热不稳定过程。
应用实例
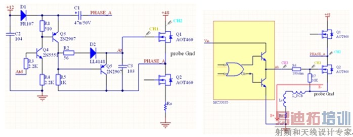
图4是电动车控制器的两种驱动MOSFET管AOT460驱动电路,分立器件驱动时,PWM在上桥臂,直接用MC33035驱动时,PWM在下桥臂。

图4:AOT460驱动电路。
图4(a)当MOSFET管AOT460关断时,栅极通过Q5直接放电。图4(b)驱动电路中,当MOSFET管AOT460关断时,栅极电流通过电阻R6和MC33035的下驱动对地放电。由于MOSFET管AOT460在关断时电流迅速减小,会在PCB和电流检测电阻的寄生电感上产生感应电势,感应电势的大小为Ldi/dt,方向如图红线所示。这样会使MOSFET管AOT460的源极和MC33035驱动的参考电位发生相对变化,这种变化降低了MC33035相对于MOSFET管AOT460源极的驱动电压,从而降低了驱动能力,使关断速度变慢。
两种电路的关断波形如图5所示。在图5(b)中,当VGS低于米勒平台之后,电阻R6两端的电压,即图5(b)中CH1和CH3的电位差变小,由于反电势的影响,驱动线路已经几乎不能通过电阻R6给栅极提供放电电流,导致MOSFET的关断变慢。(注:测试波形时探头的地线均夹在MOSFET的源极)

图5:AOT460驱动波形。

图6:AOT460快速和慢速开关热成像图。
图6为AOT460在同一应用中快速开关和慢速开关情况下的热成像照片。可以看出,在慢速开关情况下MOSFET的局部温度要高于快速开关情况下的温度,过慢的开关速度会导致MOSFET因局部温度过高而提前失效。
本文小结
①过慢的开关速度增加MOSFET的开关损耗,同时由于栅极RC网络延迟和MOSFET本身的热不稳定性产生局部过热,使MOSFET提前失效。
②过快的开通速度产生较大开通的浪涌电流以及开关振铃及电压尖峰。
③设计驱动线路和PCB布线时,减小主回路PCB和电流检测电阻的寄生电感对开关波形的影响,布线时应使大电流环路尽量小并且使用较宽的走线。
功率MOSFET的栅极模型
通常从外部来看,MOSFET是一个独立的器件,事实上,在其内部,由许多个单元(小的MOSFET)并联组成,图1(a)为AOT460内部显微结构图,其内部的栅极等效模型如图1(b)所示。MOSFET的结构确定了其栅极电路为RC网络。

图1:AOT460显微结构图及栅极等效模型。
在MOSFET关断过程中,MOSFET的栅极电压VGS下降,从其等效模型可以得出,在晶元边缘的单元首先达到栅极关断电压VTH而先关断,中间的单元由于RC网络的延迟作用而滞后达到栅极关断电压VTH而后关断。

图2:MOSFET关断时的电流分布。
如果MOSFET所加的负载为感性负载,由于电感电流不能突变,导致流过MOSFET的电流向晶元的中间流动,如图2所示。这样就会造成MOSFET局部单元过热而导致MOSFET局部单元损坏。如果加快MOSFET的关断速度,以尽量让MOSFET快速关断,不让能量产生集聚点,这样就不会因局部单元过热而损坏MOSFET。注意到:MOSFET的关断过程是一个由稳态向非稳态过渡的过程,与此相反,MOSFET在开通时,由于负载的电流是随着单元的逐渐开通而不断增加的,因此是一个向稳态过渡的过程,不会出现关断时产生的能量集聚点。
因此,MOSFET在关断时应提供足够的放电电流让其快速关断,这样做不仅是为了提高开关速度而降低开关损耗,同时也是为了让非稳态过程尽量短,不至产生局部过热点。
功率MOSFET热不稳定性

图3:MOSFET的转移特性。
图3为MOSFET处于饱和区时漏极电流ID与栅极电压VGS的关系曲线即转移特性,用公式可表示为:

其中,

,对于特定的MOSFET,K为常数。因此,MOSFET处于饱和状态时ID与VGS是平方的关系。
由图3可知,当MOSFET处于饱和区并且IDID0时,ID随温度的变化是负温度系数。因为MOSFET是由很多的小的单元组成,当ID<ID0且处于饱和区时,如果部分单元温度偏高,则这些单元会趋向流过更多的电流,继而温度会更高,因此这是一个正反馈过程,MOSFET最终会因为局部过热而损坏。由于功率MOSFET在开通和关断的过程中是工作在饱和区,因此应提高开关速度,缩短这样的热不稳定过程。
应用实例
图4是电动车控制器的两种驱动MOSFET管AOT460驱动电路,分立器件驱动时,PWM在上桥臂,直接用MC33035驱动时,PWM在下桥臂。

图4:AOT460驱动电路。
图4(a)当MOSFET管AOT460关断时,栅极通过Q5直接放电。图4(b)驱动电路中,当MOSFET管AOT460关断时,栅极电流通过电阻R6和MC33035的下驱动对地放电。由于MOSFET管AOT460在关断时电流迅速减小,会在PCB和电流检测电阻的寄生电感上产生感应电势,感应电势的大小为Ldi/dt,方向如图红线所示。这样会使MOSFET管AOT460的源极和MC33035驱动的参考电位发生相对变化,这种变化降低了MC33035相对于MOSFET管AOT460源极的驱动电压,从而降低了驱动能力,使关断速度变慢。
两种电路的关断波形如图5所示。在图5(b)中,当VGS低于米勒平台之后,电阻R6两端的电压,即图5(b)中CH1和CH3的电位差变小,由于反电势的影响,驱动线路已经几乎不能通过电阻R6给栅极提供放电电流,导致MOSFET的关断变慢。(注:测试波形时探头的地线均夹在MOSFET的源极)

图5:AOT460驱动波形。

图6:AOT460快速和慢速开关热成像图。
图6为AOT460在同一应用中快速开关和慢速开关情况下的热成像照片。可以看出,在慢速开关情况下MOSFET的局部温度要高于快速开关情况下的温度,过慢的开关速度会导致MOSFET因局部温度过高而提前失效。
本文小结
①过慢的开关速度增加MOSFET的开关损耗,同时由于栅极RC网络延迟和MOSFET本身的热不稳定性产生局部过热,使MOSFET提前失效。
②过快的开通速度产生较大开通的浪涌电流以及开关振铃及电压尖峰。
③设计驱动线路和PCB布线时,减小主回路PCB和电流检测电阻的寄生电感对开关波形的影响,布线时应使大电流环路尽量小并且使用较宽的走线。
射频工程师养成培训教程套装,助您快速成为一名优秀射频工程师...
天线设计工程师培训课程套装,资深专家授课,让天线设计不再难...
上一篇:如何提高低静态电流LDO负载瞬变响应性能
下一篇:集成稳压块LM317
射频和天线工程师培训课程详情>>

