- 易迪拓培训,专注于微波、射频、天线设计工程师的培养
利用GR6953实现电子镇流器的预热和无灯保护功能
录入:edatop.com 点击:
GR6953 是绿达光电专门为电子镇流器开发的半桥控制与驱动功率集成电路 (内含功率场效晶体管),其具有以下特点:
1)内含两个功率场效晶体管3.5Ohm/440V可驱动23W CFL Lamp;
2)单电源供电,内置20V稳压线路;
3) 低功耗启动;
4)R、C 实现频率控制;
5)低温度系数;
6)CT端可实现关断功能;
7)欠压保护滞环;
8)静电存贮放电 (ESD) 保护
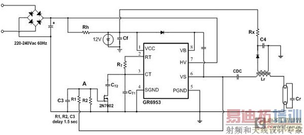
图1是用GR6953实现的预热及无灯电子镇流器电路原理图。该电路的振荡频率由式(1)确定。

图1:利用GR6953实现的预热及无灯电子镇流器电路原理图
f = 0.7213 / (RT * CT ) ….. (1)
电路原理
并联开关电容法预热
CT1、CT2二个电容并联作为输出频率的定时电容,并且通过小信号MOS管(2N7002)控制振荡电容的切换,使GR6953振荡频率从高到低变化,从而实现从预热到触发的过程。由Rh、Cf推迟电路的作用当Vcc电压上升到 GR6953 工作电压时,Q1、Q2开始顺序导通。由 VS高压向 R1//R2//C3充电,当A点电压未达2N7002栅极钳位电压时 (约1.8V左右),2N7002不导通。因此仅CT1工作,GR8853的振荡频率为:
f1= 0.7213 / (RT * CT1) ….. (2)
这里忽略了2N7002 MOS管的结电容。因为仅有CT1电容,所以振荡频率很高,远离电路谐振点,加在灯两端的电压很小。进入预热过程。预热时间可以由R1、R2、C3控制。预热电压和电流可以通过控制电容CT1来实现。如图2所示T1时间段。
当A点电压继续上升,并超过2N7002栅极钳位电压时,2N7002导通,电容CT1、CT2并联。振荡频率降至f2。f2即是正常工作频率,如下式(3)所示:
f2= 0.7213 / (RT*(CT1+CT2)) …..(3)
工作电压如图2所示T2时间段。
至此,就实现了预热、触发和运行的全过程,使灯以最低的电压触发,提高了灯的使用寿命。

图2、预热启动电压波形
无灯保护间歇振荡法
GR6953为低功耗启动设计。启动时用降压电阻从直流母联机取供电电压。启动后,从负载端采用电感Lr二次侧馈电法C4维持GR6953的供电,如图1中的Lr、C4 和Rx电路。当无灯负载时,电感Lr二次侧感应电压为零伏特,无法给GR6953供电,只能从降压电阻供电。当GR6953启动后,功耗增加,Rh上压降增加,Vcc下降。当Vcc下降到欠压值下限Vccuv- 时,GR6953停止工作。这时,GR6953功耗又减小,Rh压降也减小,Vcc开始上升。当Vcc上升到欠压值上限Vccuv+ 时,GR6953又开始工作,Vcc又会因为GR6953功耗增加而再次下降到欠压值下限,又停止工作。这样重复就形成了图3给出的间歇工作状态。这样可以减小功率Q1、Q2、MOS管在空载时对容性负载驱动的功耗,使功率管温度远低于最大结温,提高了镇流器的寿命。

图3、无灯时半桥输出电压
结语
本文中采用的串联开关电容法和空载间歇振荡法,只需要少数的元器件,就实现了灯的预热和降低了无灯负载时的功率管开关损耗,从而大大提高了灯的寿命和镇流器的寿命,是一种低成本方案。
电路板实做,如图4。

1)内含两个功率场效晶体管3.5Ohm/440V可驱动23W CFL Lamp;
2)单电源供电,内置20V稳压线路;
3) 低功耗启动;
4)R、C 实现频率控制;
5)低温度系数;
6)CT端可实现关断功能;
7)欠压保护滞环;
8)静电存贮放电 (ESD) 保护
图1是用GR6953实现的预热及无灯电子镇流器电路原理图。该电路的振荡频率由式(1)确定。

图1:利用GR6953实现的预热及无灯电子镇流器电路原理图
f = 0.7213 / (RT * CT ) ….. (1)
电路原理
并联开关电容法预热
CT1、CT2二个电容并联作为输出频率的定时电容,并且通过小信号MOS管(2N7002)控制振荡电容的切换,使GR6953振荡频率从高到低变化,从而实现从预热到触发的过程。由Rh、Cf推迟电路的作用当Vcc电压上升到 GR6953 工作电压时,Q1、Q2开始顺序导通。由 VS高压向 R1//R2//C3充电,当A点电压未达2N7002栅极钳位电压时 (约1.8V左右),2N7002不导通。因此仅CT1工作,GR8853的振荡频率为:
f1= 0.7213 / (RT * CT1) ….. (2)
这里忽略了2N7002 MOS管的结电容。因为仅有CT1电容,所以振荡频率很高,远离电路谐振点,加在灯两端的电压很小。进入预热过程。预热时间可以由R1、R2、C3控制。预热电压和电流可以通过控制电容CT1来实现。如图2所示T1时间段。
当A点电压继续上升,并超过2N7002栅极钳位电压时,2N7002导通,电容CT1、CT2并联。振荡频率降至f2。f2即是正常工作频率,如下式(3)所示:
f2= 0.7213 / (RT*(CT1+CT2)) …..(3)
工作电压如图2所示T2时间段。
至此,就实现了预热、触发和运行的全过程,使灯以最低的电压触发,提高了灯的使用寿命。

图2、预热启动电压波形
无灯保护间歇振荡法
GR6953为低功耗启动设计。启动时用降压电阻从直流母联机取供电电压。启动后,从负载端采用电感Lr二次侧馈电法C4维持GR6953的供电,如图1中的Lr、C4 和Rx电路。当无灯负载时,电感Lr二次侧感应电压为零伏特,无法给GR6953供电,只能从降压电阻供电。当GR6953启动后,功耗增加,Rh上压降增加,Vcc下降。当Vcc下降到欠压值下限Vccuv- 时,GR6953停止工作。这时,GR6953功耗又减小,Rh压降也减小,Vcc开始上升。当Vcc上升到欠压值上限Vccuv+ 时,GR6953又开始工作,Vcc又会因为GR6953功耗增加而再次下降到欠压值下限,又停止工作。这样重复就形成了图3给出的间歇工作状态。这样可以减小功率Q1、Q2、MOS管在空载时对容性负载驱动的功耗,使功率管温度远低于最大结温,提高了镇流器的寿命。

图3、无灯时半桥输出电压
结语
本文中采用的串联开关电容法和空载间歇振荡法,只需要少数的元器件,就实现了灯的预热和降低了无灯负载时的功率管开关损耗,从而大大提高了灯的寿命和镇流器的寿命,是一种低成本方案。
电路板实做,如图4。

射频工程师养成培训教程套装,助您快速成为一名优秀射频工程师...
射频和天线工程师培训课程详情>>

