- 易迪拓培训,专注于微波、射频、天线设计工程师的培养
大功率LED区域照明驱动方案下-
录入:edatop.com 点击:
ps:讲完大功率LED区域照明驱动方案【上】,我们接着往下讲。
适合洗墙灯、外墙灯等应用的整体式/单段式方案
区域照明应用除了采用分布式/模块化方案之外,还可采用整体式/单段式方案。例如可以采用安森美半导体的NCL30001功率因数校正TRIAC可调光LED驱动器。
NCL30001是一种单段拓扑结构LED驱动方案,出自我爱方案网,其灵活的特性非常适合应用于新的LED照明产品,其他规格特性还包括高压启动电路、电压前馈以改善环路响应、输入欠压检测、内部过载定时器、闩锁输入,以及减少输入线路谐波的高精度乘法器。这种方案采用连续导电模式(CCM)工作,集成了PFC和隔离型DC-DC转换电路,并提供恒定电流来直接驱动LED,相当于将AC-DC转换与LED驱动两部分电路整合在一起,均位于照明灯具内,省去了LED光条中集成的线性或DC-DC转换器。这种整体式方案的电源转换段更少,减少元器件使用数量(如光学元件、LED、电子元件及印制电路板等),降低系统成本,并支持更高的LED电源总体能效。当然,这种方案的功率密度更高,可能并不适合所有区域照明应用,其光学图案可能更适合较低功率的LED,典型应用包括LED街灯、外墙灯、洗墙灯及电冰箱箱体照明等。
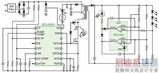
NCS1002是一款带PWM调光功能的次级端恒压恒流(CVCC)控制器,适合LED街灯等区域照明应用,配合NCL30001控制器更可以设计出高功效、具有调光功能的LED驱动器演示板。基于NCL30001 LED驱动器和NCS1002控制器的90 W LED驱动器演示板电路如图6所示。
安森美半导体提供的这款基于NCL30001 LED驱动器和NCS1002控制器的90 W恒压恒流演示板,可接受90至265 Vac的扩展通用输入电压(更换元件条件下可支持305 Vac),提供0.7 A至1.5 A的恒定电流输出范围及30 V至55 V的恒定输出电压范围(可通过电阻分压器来选择),最大输出功率90 W,支持50至1,000 Hz调光控制,并包含可连接至可选调光卡的6引脚接口,用于模拟电流调节/双亮度等级数字调光等智能调光应用。此外,这款演示板还提供短路保护、开路保护、过温保护、过流保护及过压保护等丰富保护特性。测试结果表明,如表1所示,这演示板在50 W输出功率、1,000 mA输出电压/48 V正向压降条件的能效高于87%,在50%至100%负载条件下功率因数高于0.9,同时符合IEC61000-3-2 C类设备谐波含量标准。
3) 适合更大功率区域照明应用的高能效LLC拓扑结构驱动电源
电子元件技术网调研发现近年来,业界对超高能效的LED照明拓扑结构兴趣日浓,期望在更大功率的50 W至250 W LED区域照明应用中提供高能效(如高于90%)。要提供这样高的能效,需要采用高能效的电源拓扑结构,如谐振半桥双电容加单电容(LLC)拓扑结构,从而充分发挥零电压开关(ZVS)的优势。
LLC拓扑结构采用串联类型的谐振转换器,能在相对宽的输入电压和输出负载范围下工作。此外,由于谐振储能元件可以部分或完全集成在主变压器中,LLC拓扑结构只需要数量有限的元器件。再加上在所有负载条件下,LLC拓扑结构的初级开关都能工作在零电压开关条件,次级整流器都能工作在零电流开关条件。所以,LLC拓扑结构是高性价比、高能效及优化了电磁干扰的解决方案。
在这类要求超高能效的更大功率LED区域照明应用中,可以结合采用安森美半导体的NCP1607 PFC控制器和NCP1397(LLC)双电感加单电容半桥谐振控制器,用于功率在100到300 W范围的高能效LED街道照明应用,如图7所示。NCP1397是最新高性能谐振模式LLC控制器,集成了600 V高压浮动驱动器,支持50到500 kHz的高频工作,内置高端和低端驱动器,支持可调节及精确的最低频率,提供极高能效,并具备多种故障保护特性。
NUD4700分流器件增强LED串可靠性
区域照明应用中通常会采用多串LED,虽然LED本身可靠性高,但若LED串中的某个LED开路,那么整串LED就可能关闭,而街道照明等应用中必须避免这种状况,从而降低后期维护成本。为了增强LED串的可靠性,这种安森美半导体推出了NUD4700 LED电流旁路保护器。NUD4700器件是一款分流器件,当LED串中某个LED开路时,就会提供电流旁路,确保整串LED不会关闭;而且恰当处理散热的话,还可支持大于1 A的大电流,其工作原理如图8所示。
总结
本文主要介绍了安森美半导体提供的几种典型大功率LED区域照明应用驱动方案,包括CAT4201降压LED驱动器、NCL30001功率因数校正TRIAC可调光LED驱动器、基于NCL30001 LED驱动器和NCS1002控制器的90 W LED驱动器演示板以及NCP1607 PFC控制器及NCP1397谐振半桥LLC控制器方案,这些方案具有高效、可靠的特点,工程师在设计大功率LED照明的时候不妨拿来使用,或作为参考。
适合洗墙灯、外墙灯等应用的整体式/单段式方案
区域照明应用除了采用分布式/模块化方案之外,还可采用整体式/单段式方案。例如可以采用安森美半导体的NCL30001功率因数校正TRIAC可调光LED驱动器。
NCL30001是一种单段拓扑结构LED驱动方案,出自我爱方案网,其灵活的特性非常适合应用于新的LED照明产品,其他规格特性还包括高压启动电路、电压前馈以改善环路响应、输入欠压检测、内部过载定时器、闩锁输入,以及减少输入线路谐波的高精度乘法器。这种方案采用连续导电模式(CCM)工作,集成了PFC和隔离型DC-DC转换电路,并提供恒定电流来直接驱动LED,相当于将AC-DC转换与LED驱动两部分电路整合在一起,均位于照明灯具内,省去了LED光条中集成的线性或DC-DC转换器。这种整体式方案的电源转换段更少,减少元器件使用数量(如光学元件、LED、电子元件及印制电路板等),降低系统成本,并支持更高的LED电源总体能效。当然,这种方案的功率密度更高,可能并不适合所有区域照明应用,其光学图案可能更适合较低功率的LED,典型应用包括LED街灯、外墙灯、洗墙灯及电冰箱箱体照明等。
NCS1002是一款带PWM调光功能的次级端恒压恒流(CVCC)控制器,适合LED街灯等区域照明应用,配合NCL30001控制器更可以设计出高功效、具有调光功能的LED驱动器演示板。基于NCL30001 LED驱动器和NCS1002控制器的90 W LED驱动器演示板电路如图6所示。

图6 基于NCL30001 LED驱动器和NCS1002控制器的90 W LED驱动器演示板电路
安森美半导体提供的这款基于NCL30001 LED驱动器和NCS1002控制器的90 W恒压恒流演示板,可接受90至265 Vac的扩展通用输入电压(更换元件条件下可支持305 Vac),提供0.7 A至1.5 A的恒定电流输出范围及30 V至55 V的恒定输出电压范围(可通过电阻分压器来选择),最大输出功率90 W,支持50至1,000 Hz调光控制,并包含可连接至可选调光卡的6引脚接口,用于模拟电流调节/双亮度等级数字调光等智能调光应用。此外,这款演示板还提供短路保护、开路保护、过温保护、过流保护及过压保护等丰富保护特性。测试结果表明,如表1所示,这演示板在50 W输出功率、1,000 mA输出电压/48 V正向压降条件的能效高于87%,在50%至100%负载条件下功率因数高于0.9,同时符合IEC61000-3-2 C类设备谐波含量标准。

表1 基于NCL30001和NCS1002的90 W LED驱动器演示板能效测试结果
3) 适合更大功率区域照明应用的高能效LLC拓扑结构驱动电源
电子元件技术网调研发现近年来,业界对超高能效的LED照明拓扑结构兴趣日浓,期望在更大功率的50 W至250 W LED区域照明应用中提供高能效(如高于90%)。要提供这样高的能效,需要采用高能效的电源拓扑结构,如谐振半桥双电容加单电容(LLC)拓扑结构,从而充分发挥零电压开关(ZVS)的优势。
LLC拓扑结构采用串联类型的谐振转换器,能在相对宽的输入电压和输出负载范围下工作。此外,由于谐振储能元件可以部分或完全集成在主变压器中,LLC拓扑结构只需要数量有限的元器件。再加上在所有负载条件下,LLC拓扑结构的初级开关都能工作在零电压开关条件,次级整流器都能工作在零电流开关条件。所以,LLC拓扑结构是高性价比、高能效及优化了电磁干扰的解决方案。
在这类要求超高能效的更大功率LED区域照明应用中,可以结合采用安森美半导体的NCP1607 PFC控制器和NCP1397(LLC)双电感加单电容半桥谐振控制器,用于功率在100到300 W范围的高能效LED街道照明应用,如图7所示。NCP1397是最新高性能谐振模式LLC控制器,集成了600 V高压浮动驱动器,支持50到500 kHz的高频工作,内置高端和低端驱动器,支持可调节及精确的最低频率,提供极高能效,并具备多种故障保护特性。

图7 基于NCP1607和NCP1397的街道照明高能效LED电源方案
NUD4700分流器件增强LED串可靠性
区域照明应用中通常会采用多串LED,虽然LED本身可靠性高,但若LED串中的某个LED开路,那么整串LED就可能关闭,而街道照明等应用中必须避免这种状况,从而降低后期维护成本。为了增强LED串的可靠性,这种安森美半导体推出了NUD4700 LED电流旁路保护器。NUD4700器件是一款分流器件,当LED串中某个LED开路时,就会提供电流旁路,确保整串LED不会关闭;而且恰当处理散热的话,还可支持大于1 A的大电流,其工作原理如图8所示。

图8 NUD4700工作原理
总结
本文主要介绍了安森美半导体提供的几种典型大功率LED区域照明应用驱动方案,包括CAT4201降压LED驱动器、NCL30001功率因数校正TRIAC可调光LED驱动器、基于NCL30001 LED驱动器和NCS1002控制器的90 W LED驱动器演示板以及NCP1607 PFC控制器及NCP1397谐振半桥LLC控制器方案,这些方案具有高效、可靠的特点,工程师在设计大功率LED照明的时候不妨拿来使用,或作为参考。
射频工程师养成培训教程套装,助您快速成为一名优秀射频工程师...
天线设计工程师培训课程套装,资深专家授课,让天线设计不再难...
上一篇:开关电源拓扑结构详解
下一篇:大功率LED区域照明驱动方案上-
射频和天线工程师培训课程详情>>

