- 易迪拓培训,专注于微波、射频、天线设计工程师的培养
TL431特性 蚪
录入:edatop.com 点击:
1 TL431的简介
德州仪器公司(TI)生产的TL431是一是一个有良好的热稳定性能的三端可调分流基准源。它的输出电压用两个电阻就可以任意地设置到从Vref(2.5V)到36V范围内的任何值(如图2)。该器件的典型动态阻抗为0.2Ω,在很多应用中可以用它代替齐纳二极管,例如,数字电压表,运放电路、可调压电源,开关电源等等。
左图是该器件的符号。3个引脚分别为:阴极(CATHODE)、阳极(ANODE)和参考端(REF)。TL431的具体功能可以用如图1的功能模块示意。
由图可以看到,VI是一个内部的2.5V基准源,接在运放的反相输入端。由运放的特性可知,只有当REF端(同相端)的电压非常接近VI(2.5V)时,三极管中才会有一个稳定的非饱和电流通过,而且随着REF端电压的微小变化,通过三极管 图1 的电流将从1到100mA变化。当然,该图绝不是TL431的实际内部结构,所以不能简单地用这种组合来代替它。但如果在设计、分析应用TL431的电路时,这个模块图对开启思路,理解电路都是很有帮助的,本文的一些分析也将基于此模块而展开。
2. 恒压电路应用

前面提到TL431的内部含有一个2.5V的基准电压,所以当在REF端引入输出反馈时,器件可以通过从阴极到阳极很宽范围的分流,控制输出电压。如图2所示的电路,当R1和R2的阻值确定时,两者对Vo的分压引入反馈,若V o增大,反馈量增大,TL431的分流也就增加,从而又导致Vo下降。显见,这个深度的负反馈电路必然在VI等于基准电压处稳定,此时Vo=(1+R1/R2)Vref。选择不同的R1和R2的值可以得到从2.5V到36V范围内的任意电压输出,特别地,当R1=R2时,Vo=5V。需要注意的是,在选择电阻时必须保证TL431工作的必要条件,就是通过阴极的电流要大于1 mA 。
当然,这个电路并不太实用,但它很清晰地展示了该器件的工作原理在应用中的方法。将这个电路稍加改动,就可以得到在很多实用的电源电路,如图3,4。
图3 大电流的分流稳压电路
图4 精密5V稳压器
3. 恒流电路应用
由前面的例子我们可以看到,器件作为分流反馈后,REF端的电压始终稳定在2.5V,那么接在REF端和地间的电阻中流过的电流就应是恒定的。利用这个特点,可以将TL431应用很多恒流电路中。
如左图5是一个实用的精密恒流源电路。原理很简单,不再赘述。但值得注意的是,TL431的温度系数为30ppm/℃,所以输出恒流的温度特性要比普通镜像恒流源或恒流二极管好得多,因而在应用中无需附加温度补偿电路。
图5下面就介绍一个用该器件为传感器电桥提供恒定偏流的电路,如图6。

这是一个已连成桥路的硅压传感器的前级处理电路。Vref/R2的值应设为电桥工作所必要的恒定电流,该电流值通常会由传感器制造商提供。流经TL431阴极的电流由R1和电源电压Vs决定,在应用中通常让它等于桥路电流,但一定要注意大于1mA。
由于TL431非常易于实现恒压或恒流,而且有很好的温度稳定性,因此很适合于仪表电路、传感器电路等设计应用。在此方面的应用例子很多,设计原理并不复杂,本文不再一一介绍。
4. 可控分流特性的应用
由第1节介绍的功能模块图,当REF端的电压有微小变化时,从阴极到阳极的分流将随之在1~100mA内变化。利用这种可控分流的特性,可以用小的电压变化控制继电器、指示灯等,甚至可直接驱动音频电流负载。如图7是此应用的一个简单400mW单声道功率放大电路。
图7
图8
5. 在开关电源上的应用
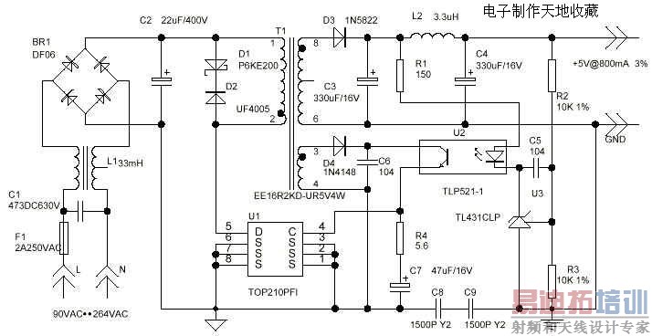
在过去的普通开关电源设计中,通常采用将输出电压经过误差放大后直接反馈到输入端的模式。这种电压控制的模式在某些应用中也能较好地发挥作用,但随着技术的发展,当今世界的电源制造业大多已采用一种有类似拓扑结构的方案。此类结构的开关电源有以下特点:输出经过TL431(可控分流基准)反馈并将误差放大,TL431的沉流端驱动一个光耦的发光部分,而处在电源高压主边的光耦感光部分得到的反馈电压,用来调整一个电流模式的PWM控制器的开关时间,从而得到一个稳定的直流电压输出。上图是一个实用的4W开关型5V直流稳压电源的电路。该电路采用了此种拓扑结构并同时使用了TOPSwitch技术。图中C1、L1、C8和C9构成EMI滤波器,BR1和C2对输入交流电压整流滤波,D1和D2用于消除因变压器漏感引起的尖峰电压,U1是一个内置MOSFET的电流模式PWM控制器芯片,它接受反馈并控制整个电路的工作。D3、C3是次极整流滤波电路,L2和C4组成低通滤波以降低输出纹波电压。R2和R3是输出取样电阻,两者对输出的分压通过TL431的REF端来控制该器件从阴极到阳极的分流。这个电流又是直接驱动光耦U2的发光部分的。那么当输出电压有变大趋势时,Vref随之增大导致流过TL431的电流增大,于是光耦发光加强,感光端得到的反馈电压也就越大。U1在接受这个变大反馈电压后将改变MOSFET的开关时间,输出电压随改变而回落。事实上,上面讲述的过程在极短的时间内就会达到平衡,平衡时Vref=2.5V,又有R2=R3,所以输出为稳定的5V。这里要注意的是,不再能通过简单地改变取样电阻R2、R3的值来改变输出电压,因为在开关电源中每个元件的参数对整个电路工作状态的影响都会很大。按图中所示参数时,电路可在90VAC~264VAC(50/60Hz)输入范围内,输出+5V,精度优于±3%,输出功率为4W,最大输出电流可达0.8A,典型变换效率为70%。
TL431实验手记
1、TL431的简介
TL431是一是一个有良好的热稳定性能的三端可调分流基准源。它的输出电压用两个电阻就可以任意地设置到从Vref(2.5V)到36V范围内的任何值。
图1是该器件的符号。3个引脚分别为:阴极(CATHODE)、阳极(ANODE)和参考端(REF)。图2是TL431的外形图。图3是TL431的内部示意图。

图1

图2

图3
2、恒压电路应用
TL431的内部含有一个2.5V的基准电压,所以当在REF端引入输出反馈时,器件可以通过从阴极到阳极很宽范围的分流,控制输出电压。如图4所示的电路中,当R1和R2的阻值确定时,两者对Vo的分压引入反馈,若V o增大,反馈量增大,TL431的分流也就增加,从而又导致Vo下降。显见,这个深度的负反馈电路必然在VI等于基准电压处稳定,此时Vo=(1+R1/R2)Vref。选择不同的R1和R2的值可以得到从2.5V到36V范围内的任意电压输出,特别地,当R1=R2时,Vo=5V。需要注意的是,在选择电阻时必须保证TL431工作的必要条件,就是通过阴极的电流要大于1 mA 。
3、实验手记
阻值取值:R0取1.5K,R1、R2分别取10K,按结果,应得到5V的输出电压。Vin使用12V,实测电压为5V。Vin使用24V,实测电压5V(我的3 1/2位电表的显示值),因此,此种器件的精度很高。
接入负载,在C、A端并接负载电阻,Vin用12V。当负载电阻大于2K时,输出电压几乎看不出任何变化。当电阻小于2K时,输出电压开始减小,此时应当是前面所说的阴极电流的条件不符合了。
德州仪器公司(TI)生产的TL431是一是一个有良好的热稳定性能的三端可调分流基准源。它的输出电压用两个电阻就可以任意地设置到从Vref(2.5V)到36V范围内的任何值(如图2)。该器件的典型动态阻抗为0.2Ω,在很多应用中可以用它代替齐纳二极管,例如,数字电压表,运放电路、可调压电源,开关电源等等。
左图是该器件的符号。3个引脚分别为:阴极(CATHODE)、阳极(ANODE)和参考端(REF)。TL431的具体功能可以用如图1的功能模块示意。
由图可以看到,VI是一个内部的2.5V基准源,接在运放的反相输入端。由运放的特性可知,只有当REF端(同相端)的电压非常接近VI(2.5V)时,三极管中才会有一个稳定的非饱和电流通过,而且随着REF端电压的微小变化,通过三极管 图1 的电流将从1到100mA变化。当然,该图绝不是TL431的实际内部结构,所以不能简单地用这种组合来代替它。但如果在设计、分析应用TL431的电路时,这个模块图对开启思路,理解电路都是很有帮助的,本文的一些分析也将基于此模块而展开。
2. 恒压电路应用

前面提到TL431的内部含有一个2.5V的基准电压,所以当在REF端引入输出反馈时,器件可以通过从阴极到阳极很宽范围的分流,控制输出电压。如图2所示的电路,当R1和R2的阻值确定时,两者对Vo的分压引入反馈,若V o增大,反馈量增大,TL431的分流也就增加,从而又导致Vo下降。显见,这个深度的负反馈电路必然在VI等于基准电压处稳定,此时Vo=(1+R1/R2)Vref。选择不同的R1和R2的值可以得到从2.5V到36V范围内的任意电压输出,特别地,当R1=R2时,Vo=5V。需要注意的是,在选择电阻时必须保证TL431工作的必要条件,就是通过阴极的电流要大于1 mA 。
当然,这个电路并不太实用,但它很清晰地展示了该器件的工作原理在应用中的方法。将这个电路稍加改动,就可以得到在很多实用的电源电路,如图3,4。
图3 大电流的分流稳压电路
图4 精密5V稳压器
3. 恒流电路应用
由前面的例子我们可以看到,器件作为分流反馈后,REF端的电压始终稳定在2.5V,那么接在REF端和地间的电阻中流过的电流就应是恒定的。利用这个特点,可以将TL431应用很多恒流电路中。
如左图5是一个实用的精密恒流源电路。原理很简单,不再赘述。但值得注意的是,TL431的温度系数为30ppm/℃,所以输出恒流的温度特性要比普通镜像恒流源或恒流二极管好得多,因而在应用中无需附加温度补偿电路。
图5下面就介绍一个用该器件为传感器电桥提供恒定偏流的电路,如图6。

这是一个已连成桥路的硅压传感器的前级处理电路。Vref/R2的值应设为电桥工作所必要的恒定电流,该电流值通常会由传感器制造商提供。流经TL431阴极的电流由R1和电源电压Vs决定,在应用中通常让它等于桥路电流,但一定要注意大于1mA。
由于TL431非常易于实现恒压或恒流,而且有很好的温度稳定性,因此很适合于仪表电路、传感器电路等设计应用。在此方面的应用例子很多,设计原理并不复杂,本文不再一一介绍。
4. 可控分流特性的应用
由第1节介绍的功能模块图,当REF端的电压有微小变化时,从阴极到阳极的分流将随之在1~100mA内变化。利用这种可控分流的特性,可以用小的电压变化控制继电器、指示灯等,甚至可直接驱动音频电流负载。如图7是此应用的一个简单400mW单声道功率放大电路。
图7
图8
5. 在开关电源上的应用
在过去的普通开关电源设计中,通常采用将输出电压经过误差放大后直接反馈到输入端的模式。这种电压控制的模式在某些应用中也能较好地发挥作用,但随着技术的发展,当今世界的电源制造业大多已采用一种有类似拓扑结构的方案。此类结构的开关电源有以下特点:输出经过TL431(可控分流基准)反馈并将误差放大,TL431的沉流端驱动一个光耦的发光部分,而处在电源高压主边的光耦感光部分得到的反馈电压,用来调整一个电流模式的PWM控制器的开关时间,从而得到一个稳定的直流电压输出。上图是一个实用的4W开关型5V直流稳压电源的电路。该电路采用了此种拓扑结构并同时使用了TOPSwitch技术。图中C1、L1、C8和C9构成EMI滤波器,BR1和C2对输入交流电压整流滤波,D1和D2用于消除因变压器漏感引起的尖峰电压,U1是一个内置MOSFET的电流模式PWM控制器芯片,它接受反馈并控制整个电路的工作。D3、C3是次极整流滤波电路,L2和C4组成低通滤波以降低输出纹波电压。R2和R3是输出取样电阻,两者对输出的分压通过TL431的REF端来控制该器件从阴极到阳极的分流。这个电流又是直接驱动光耦U2的发光部分的。那么当输出电压有变大趋势时,Vref随之增大导致流过TL431的电流增大,于是光耦发光加强,感光端得到的反馈电压也就越大。U1在接受这个变大反馈电压后将改变MOSFET的开关时间,输出电压随改变而回落。事实上,上面讲述的过程在极短的时间内就会达到平衡,平衡时Vref=2.5V,又有R2=R3,所以输出为稳定的5V。这里要注意的是,不再能通过简单地改变取样电阻R2、R3的值来改变输出电压,因为在开关电源中每个元件的参数对整个电路工作状态的影响都会很大。按图中所示参数时,电路可在90VAC~264VAC(50/60Hz)输入范围内,输出+5V,精度优于±3%,输出功率为4W,最大输出电流可达0.8A,典型变换效率为70%。
TL431实验手记
1、TL431的简介
TL431是一是一个有良好的热稳定性能的三端可调分流基准源。它的输出电压用两个电阻就可以任意地设置到从Vref(2.5V)到36V范围内的任何值。
图1是该器件的符号。3个引脚分别为:阴极(CATHODE)、阳极(ANODE)和参考端(REF)。图2是TL431的外形图。图3是TL431的内部示意图。

图1

图2

图3
2、恒压电路应用
TL431的内部含有一个2.5V的基准电压,所以当在REF端引入输出反馈时,器件可以通过从阴极到阳极很宽范围的分流,控制输出电压。如图4所示的电路中,当R1和R2的阻值确定时,两者对Vo的分压引入反馈,若V o增大,反馈量增大,TL431的分流也就增加,从而又导致Vo下降。显见,这个深度的负反馈电路必然在VI等于基准电压处稳定,此时Vo=(1+R1/R2)Vref。选择不同的R1和R2的值可以得到从2.5V到36V范围内的任意电压输出,特别地,当R1=R2时,Vo=5V。需要注意的是,在选择电阻时必须保证TL431工作的必要条件,就是通过阴极的电流要大于1 mA 。
3、实验手记
阻值取值:R0取1.5K,R1、R2分别取10K,按结果,应得到5V的输出电压。Vin使用12V,实测电压为5V。Vin使用24V,实测电压5V(我的3 1/2位电表的显示值),因此,此种器件的精度很高。
接入负载,在C、A端并接负载电阻,Vin用12V。当负载电阻大于2K时,输出电压几乎看不出任何变化。当电阻小于2K时,输出电压开始减小,此时应当是前面所说的阴极电流的条件不符合了。
射频工程师养成培训教程套装,助您快速成为一名优秀射频工程师...
天线设计工程师培训课程套装,资深专家授课,让天线设计不再难...
上一篇:电子管栅压的供电方式和特点
下一篇:结型场效应管简介
射频和天线工程师培训课程详情>>

