- 易迪拓培训,专注于微波、射频、天线设计工程师的培养
安森美半导体用于电信及医疗电源等应用的反激/升压稳压器
录入:edatop.com 点击:
如今,电信及网络等应用中广泛采用分布式电源架构,使电源供应尽可能地贴近负载,从而为系统中的不同负载供电,并提供更高的可靠性、灵活性及散热性能。安森美半导体为这些应用提供宽广范围的分布式电源方案,其中既包括隔离型方案,也包括非隔离方案。
本文重点介绍安森美半导体新推出的集成200 V功率晶体管和高压启动电路的隔离型反激/升压稳压器NCP1032。NCP1032是小型化PWM开关稳压器,用于反激、正激或升压类电压转换电路。它集成了200 V功率MOSEFT管以及高压启动电路;外部可调开关频率最高可到1 MHz,开关频率可外同步。其它关键特性包括+/-1%的参考电压精度、逐波限流点外部可调、可调的输入欠压和过压保护、故障状态下频率回缩、集成电流采样前沿消隐电路和过热保护等。NCP1032非常适合于24 V/48 V电信电源应用,也可用于医疗系统隔离电源、以太网供电(PoE)、隔离型DC-DC转换器次级端偏置电源、独立式低功率DC-DC转换器、低功率偏置电源、低功率升压转换器等应用。
NCP1032主要功能
1)高压启动电路和动态自供电
NCP1032内部集成200 V电流源,当VDRAIN电压上升超过16.3 V时,电流源开始输出12.5 mA的电流,对Vcc上的电容充电,Vcc电容充到10.5 V时电流源关断;当Vcc电压降到7.55 V时内部电流源再开通对Vcc电容再次充电。Vcc电容上的电压可以维持芯片正常工作;高压启动和动态自供电电路省去了外部辅助电源电路,节省了成本和面积。
在大多数情况下,用户都希望降低芯片自供电产生的功耗,这可以通过从变压器的辅助绕组上取电来解决。Vcc上升到10.5 V时,芯片可以正常启动,只要辅助绕组上产生的电压可以维持Vcc在7.55 V以上,就可以避免内部高压电流源接通,从而降低功耗,这时芯片正常运行;在输出短路或过载状态下,Vcc有可能下降到6.95 V以下,这时功率管关断,芯片会进入复位启动模式,高压电流源会开通对Vcc电容充电,Vcc上升到10.2 V时输出会重新启动。而在输出过载时,Vcc在6.95 V以上时不会进入复位启动模式。图1是高压启动电路。

图1:NCP1032的高压启动电路
启动结束时,NCP1032会有1 V的过冲,如果想减小软启动结束时的过冲电压,就要使COMP脚电压从4.2V到稳态值之间的转换时间尽可能缩短,也就是说要加快补偿响应速度,见图2。

图2:NCP1032的过冲
在较高频率时,输入功率会跟随输入电压线性上升,这主要是因为NCP1032的限流前沿消隐电路(LEB)及传播延迟会使芯片至少有100ns导通时间,在工作频率比较高的情况下,100ns的占空比时间有点大,会出现位移,输入传递的功率也会比较大,造成高频时的短路保护的功率有所增加。
NCP1032的限流设定包括前沿消隐电路,功率管的峰值电流用外部电阻进行设定,图3左边是外部电阻设定电流值曲线。

图3:限流设定
2)软启动
NCP1032内部集成的软启动电路可降低启动过程中功率管上的电压应力和变压器上的峰值电流。当Vcc上升到10.5 V,欠压保护释放后,芯片进入软启动过程。在软启动过程中,COMP电压被箝位在4.2 V,功率管的峰值电流从57 mA开始逐个周期增加,直到电流上升到限流设定点后或COMP脚电压下降到3.5 V时,输出电压进入修正阶段。
在软启动过程中,如果功率管电流上升到限流点之前输出电压上升到稳定值,COMP脚电压会下降3.5 V以下,则功率管电流不会上升到设定值。如果功率管电流上升到限流点后,输出电压还没有上升到设定值,则功率管电流会限定在限流设定值,不会再增加。软启动时间和输入电压、负载大小和输出电容容量相关,如图4(左图和右图的时间刻度是不同的)。

图4:软启动时间和输入电压、负载大小和输出电容容量的关系
3)过压(OV)和欠压(UV)保护
NCP1032有过压/欠压管脚,用于输入电压的过压/欠压保护,管脚6电压低于1 V或高于2.4 V时,NCP1032功率管会关断,芯片通过内部高压电流源进行动态自供电,直到过压/欠压释放为止。欠压保护和过压保护分别有70mV和158mV的迟滞。NPC1032两个版本中,NCP1032B只有欠压,没有过压保护功能。图5是过压保护、欠压保护的设定方法及工作方式。

图5:过压保护、欠压保护的设定及工作
4)最大占空比和频率外同步
NCP1032内部振荡器设计可以支持最高1 MHz的工作频率,工作频率设定与外部电容CT设定同步,芯片内部产生电容充电的放电电流源,充电电流为172μA,放电电流为512μA,充放电时间比例为1:3,充电电压峰值为3.5V,放电电压谷值为3V。
在放电过程中,功率管是关断的,因此该器件支持的最大占空比被限制在75%以下。NCP1032支持频率的外同步,CT设定的工作频率要比同步频率低25%,见图6。

图6:NCP1032最大占空比和工作频率
5)输入电压前馈
输入电压前馈使转换器可以快速响应输入电压的变化,NCP1032通过CT脚也可以支持输入电压前馈功能,如图7。前馈电阻的存在会改变最大占空比和工作频率。如果想将最大占空比设定在固定值,RFF可以接固定电压。

图7:电压前馈
6)最小占空比可跳周期
NCP1032内部的PWM比较器和锁存器延时时间在200 ns以内,如果占空比小于200 ns,芯片会进入跳周期模式来保证输出电压稳定,但输出电压纹波可能会有增加。
NCP1032的典型应用
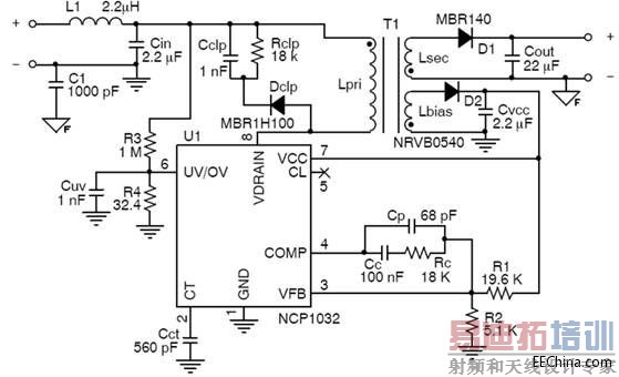
图8显示的是基于NCP1032的48 V到隔离式12 V/3 W偏置电源电路。此电路通过辅助绕组供电,同时在辅助绕组上进行电压采样补偿。NCP1032配置在反激式拓扑结构中,并以不连续导电模式(DCM)工作,提供了一个低成本、高效率的解决方案。变压器T1可采用CoilCraft B0226−EL,增加绕组可以支持多路隔离电压输出;CCT将开关频率设置为约300 kHz。具体的设计过程可以参考安森美半导体的应用指导AND8119。由R3和R4组成的电阻分压器设置欠压锁定阈值约为32 V。如图9所示,在12 V应用中,在300 kHz不同输入电压条件下,NCP1032的输出的效率是不同的。

图8:48 V到隔离式12 V/3 W偏置电源电路

图9:输出能效随输入电压变化
在布局建议方面,为了防止EMI问题,高频开关的大电流铜线应进行优化。因此,功率电流路径和电源地线,尤其是变压器的走线连接(以次侧和二次侧)要使用短而宽的引线。图10是优化的PCB布局实例。

图10:优化的PCB布局实例
图11是NCP1032的另一个典型应用——没有辅助绕组的48 V 至 12.0 V DC−DC转换器。

图11:没有辅助绕组的48 V 至 12.0 V DC−DC转换器
为了帮助用户充分发挥NCP1032的优势,安森美半导体还提供其它设计工具支持,包括NCP1032评估板、NCP103x设计表格、应用指导AND8119,以及Pspice仿真模型。在这些工具的支持下,工程师可以简化设计过程,加快各种辅助电源的上市时间。
总结
安森美半导体为解决二次侧控制方案需要初级侧启动IC的问题,推出了集成200 V功率管和高压启动电路的反激/升压调整器NCP1032,它可以实现稳定可靠的二次IC供电,广泛用于PoE、-48 V通信系统和太阳能逆变器等应用。
安森美半导体供稿
本文重点介绍安森美半导体新推出的集成200 V功率晶体管和高压启动电路的隔离型反激/升压稳压器NCP1032。NCP1032是小型化PWM开关稳压器,用于反激、正激或升压类电压转换电路。它集成了200 V功率MOSEFT管以及高压启动电路;外部可调开关频率最高可到1 MHz,开关频率可外同步。其它关键特性包括+/-1%的参考电压精度、逐波限流点外部可调、可调的输入欠压和过压保护、故障状态下频率回缩、集成电流采样前沿消隐电路和过热保护等。NCP1032非常适合于24 V/48 V电信电源应用,也可用于医疗系统隔离电源、以太网供电(PoE)、隔离型DC-DC转换器次级端偏置电源、独立式低功率DC-DC转换器、低功率偏置电源、低功率升压转换器等应用。
NCP1032主要功能
1)高压启动电路和动态自供电
NCP1032内部集成200 V电流源,当VDRAIN电压上升超过16.3 V时,电流源开始输出12.5 mA的电流,对Vcc上的电容充电,Vcc电容充到10.5 V时电流源关断;当Vcc电压降到7.55 V时内部电流源再开通对Vcc电容再次充电。Vcc电容上的电压可以维持芯片正常工作;高压启动和动态自供电电路省去了外部辅助电源电路,节省了成本和面积。
在大多数情况下,用户都希望降低芯片自供电产生的功耗,这可以通过从变压器的辅助绕组上取电来解决。Vcc上升到10.5 V时,芯片可以正常启动,只要辅助绕组上产生的电压可以维持Vcc在7.55 V以上,就可以避免内部高压电流源接通,从而降低功耗,这时芯片正常运行;在输出短路或过载状态下,Vcc有可能下降到6.95 V以下,这时功率管关断,芯片会进入复位启动模式,高压电流源会开通对Vcc电容充电,Vcc上升到10.2 V时输出会重新启动。而在输出过载时,Vcc在6.95 V以上时不会进入复位启动模式。图1是高压启动电路。

图1:NCP1032的高压启动电路
启动结束时,NCP1032会有1 V的过冲,如果想减小软启动结束时的过冲电压,就要使COMP脚电压从4.2V到稳态值之间的转换时间尽可能缩短,也就是说要加快补偿响应速度,见图2。

图2:NCP1032的过冲
在较高频率时,输入功率会跟随输入电压线性上升,这主要是因为NCP1032的限流前沿消隐电路(LEB)及传播延迟会使芯片至少有100ns导通时间,在工作频率比较高的情况下,100ns的占空比时间有点大,会出现位移,输入传递的功率也会比较大,造成高频时的短路保护的功率有所增加。
NCP1032的限流设定包括前沿消隐电路,功率管的峰值电流用外部电阻进行设定,图3左边是外部电阻设定电流值曲线。

图3:限流设定
2)软启动
NCP1032内部集成的软启动电路可降低启动过程中功率管上的电压应力和变压器上的峰值电流。当Vcc上升到10.5 V,欠压保护释放后,芯片进入软启动过程。在软启动过程中,COMP电压被箝位在4.2 V,功率管的峰值电流从57 mA开始逐个周期增加,直到电流上升到限流设定点后或COMP脚电压下降到3.5 V时,输出电压进入修正阶段。
在软启动过程中,如果功率管电流上升到限流点之前输出电压上升到稳定值,COMP脚电压会下降3.5 V以下,则功率管电流不会上升到设定值。如果功率管电流上升到限流点后,输出电压还没有上升到设定值,则功率管电流会限定在限流设定值,不会再增加。软启动时间和输入电压、负载大小和输出电容容量相关,如图4(左图和右图的时间刻度是不同的)。

图4:软启动时间和输入电压、负载大小和输出电容容量的关系
3)过压(OV)和欠压(UV)保护
NCP1032有过压/欠压管脚,用于输入电压的过压/欠压保护,管脚6电压低于1 V或高于2.4 V时,NCP1032功率管会关断,芯片通过内部高压电流源进行动态自供电,直到过压/欠压释放为止。欠压保护和过压保护分别有70mV和158mV的迟滞。NPC1032两个版本中,NCP1032B只有欠压,没有过压保护功能。图5是过压保护、欠压保护的设定方法及工作方式。

图5:过压保护、欠压保护的设定及工作
4)最大占空比和频率外同步
NCP1032内部振荡器设计可以支持最高1 MHz的工作频率,工作频率设定与外部电容CT设定同步,芯片内部产生电容充电的放电电流源,充电电流为172μA,放电电流为512μA,充放电时间比例为1:3,充电电压峰值为3.5V,放电电压谷值为3V。
在放电过程中,功率管是关断的,因此该器件支持的最大占空比被限制在75%以下。NCP1032支持频率的外同步,CT设定的工作频率要比同步频率低25%,见图6。

图6:NCP1032最大占空比和工作频率
5)输入电压前馈
输入电压前馈使转换器可以快速响应输入电压的变化,NCP1032通过CT脚也可以支持输入电压前馈功能,如图7。前馈电阻的存在会改变最大占空比和工作频率。如果想将最大占空比设定在固定值,RFF可以接固定电压。

图7:电压前馈
6)最小占空比可跳周期
NCP1032内部的PWM比较器和锁存器延时时间在200 ns以内,如果占空比小于200 ns,芯片会进入跳周期模式来保证输出电压稳定,但输出电压纹波可能会有增加。
NCP1032的典型应用
图8显示的是基于NCP1032的48 V到隔离式12 V/3 W偏置电源电路。此电路通过辅助绕组供电,同时在辅助绕组上进行电压采样补偿。NCP1032配置在反激式拓扑结构中,并以不连续导电模式(DCM)工作,提供了一个低成本、高效率的解决方案。变压器T1可采用CoilCraft B0226−EL,增加绕组可以支持多路隔离电压输出;CCT将开关频率设置为约300 kHz。具体的设计过程可以参考安森美半导体的应用指导AND8119。由R3和R4组成的电阻分压器设置欠压锁定阈值约为32 V。如图9所示,在12 V应用中,在300 kHz不同输入电压条件下,NCP1032的输出的效率是不同的。

图8:48 V到隔离式12 V/3 W偏置电源电路

图9:输出能效随输入电压变化
在布局建议方面,为了防止EMI问题,高频开关的大电流铜线应进行优化。因此,功率电流路径和电源地线,尤其是变压器的走线连接(以次侧和二次侧)要使用短而宽的引线。图10是优化的PCB布局实例。

图10:优化的PCB布局实例
图11是NCP1032的另一个典型应用——没有辅助绕组的48 V 至 12.0 V DC−DC转换器。

图11:没有辅助绕组的48 V 至 12.0 V DC−DC转换器
为了帮助用户充分发挥NCP1032的优势,安森美半导体还提供其它设计工具支持,包括NCP1032评估板、NCP103x设计表格、应用指导AND8119,以及Pspice仿真模型。在这些工具的支持下,工程师可以简化设计过程,加快各种辅助电源的上市时间。
总结
安森美半导体为解决二次侧控制方案需要初级侧启动IC的问题,推出了集成200 V功率管和高压启动电路的反激/升压调整器NCP1032,它可以实现稳定可靠的二次IC供电,广泛用于PoE、-48 V通信系统和太阳能逆变器等应用。
安森美半导体供稿
射频工程师养成培训教程套装,助您快速成为一名优秀射频工程师...
天线设计工程师培训课程套装,资深专家授课,让天线设计不再难...
上一篇:LED驱动电源的应用
下一篇:如何调节低电压隔离式电源
射频和天线工程师培训课程详情>>

